acer

33054 Reputation

29 Badges

20 years, 171 days
Ontario, Canada

Social Networks and Content at Maplesoft.com

MaplePrimes Activity


These are replies submitted by acer

@J4James It makes little difference to the use of the magnifying procedure. It just plots expressions (or unevaluated function calls).

It doesn't matter whether the things to be plotted came from an IVP or a BVP problem. Those distinctions are just part of getting something that can be plotted in the first place. The case of a BVP with parameters can be done by calling dsolve/numeric for each value of the parameter (since, unlike IVPs,  BVPs are not supported by the special functionality of dsolve/parameters which calls dsolve/numeric just once up front). But this is all just usual details of dsolve/numeric, and is mostly unrelated to plotting the returned procedures themselves.

 

It does need some fiddling to get the placement of the magnification window right, but that could be automated. Or the code could be changed to allow one to specify the subwindow's position (and work out its own offsets itself, internally).

magbvpparam.mw

@J4James It makes little difference to the use of the magnifying procedure. It just plots expressions (or unevaluated function calls).

It doesn't matter whether the things to be plotted came from an IVP or a BVP problem. Those distinctions are just part of getting something that can be plotted in the first place. The case of a BVP with parameters can be done by calling dsolve/numeric for each value of the parameter (since, unlike IVPs,  BVPs are not supported by the special functionality of dsolve/parameters which calls dsolve/numeric just once up front). But this is all just usual details of dsolve/numeric, and is mostly unrelated to plotting the returned procedures themselves.

 

It does need some fiddling to get the placement of the magnification window right, but that could be automated. Or the code could be changed to allow one to specify the subwindow's position (and work out its own offsets itself, internally).

magbvpparam.mw

@J4James The first plot produced by the worksheet attached to this Comment looks like so, using the parameter values and IVP you suggested,

I made some adjustments/corrections to the code. (It runs ok for me in Maple 16.02)

magdeparam.mw

@J4James The first plot produced by the worksheet attached to this Comment looks like so, using the parameter values and IVP you suggested,

I made some adjustments/corrections to the code. (It runs ok for me in Maple 16.02)

magdeparam.mw

@J4James That shouldn't be a problem, and is likely just adjustments to accomodate multiple CURVE() & Matrices in the outer plot. Then it's bookkeeping, to get the corners of the magnification window.

I'm not sure when I can get  time, as there is fresh snow and tobogganing with the kids to do. Hopefully in an evening, if nobody else does it first.

@J4James That shouldn't be a problem, and is likely just adjustments to accomodate multiple CURVE() & Matrices in the outer plot. Then it's bookkeeping, to get the corners of the magnification window.

I'm not sure when I can get  time, as there is fresh snow and tobogganing with the kids to do. Hopefully in an evening, if nobody else does it first.

@J4James 

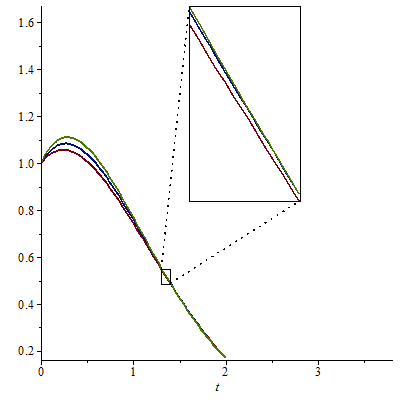
There are limits to the effectiveness of "zooming" (scaling), since the fineness and accuracy of the results from executing the procedures (like `X(t)` below) returned by dsolve/numeric are determined when dsolve is itself called.

restart:

ins:=proc( f, x, a, b, suba, subb,
          {scalex::numeric:=3}, {scaley::numeric:=3},
          {offsetx::numeric:=-2}, {offsety::numeric:=1},
          {plotoptions::list:=[]}, {subplotoptions::list:=[]} )
local P,Pin,PinMat,PinVec1,PinVec2,T,minx,maxx,miny,maxy,
      pl1,pl2,plb,plr,plt,pll,pb,pr,pt,pl,fsuba,fsubb;
uses plottools;
  P:=plot(f,x=a..b,op(plotoptions));
  Pin:=plot(f,x=suba..subb,op(subplotoptions));
  T:=transform((x,y)->[scalex*x+offsetx,scaley*y+offsety]);
  Pin:=T(Pin);
  PinMat:=op([1,1],Pin);
  PinVec1,PinVec2:=PinMat[1..-1,1],PinMat[1..-1,2];
  minx,maxx:=min(PinVec1),max(PinVec1);
  miny,maxy:=min(PinVec2),max(PinVec2);
  plb:=line([minx,miny],[maxx,miny],'thickness'=0);
  plr:=line([maxx,miny],[maxx,maxy],'thickness'=0);
  plt:=line([maxx,maxy],[minx,maxy],'thickness'=0);
  pll:=line([minx,maxy],[minx,miny],'thickness'=0);
  fsuba,fsubb:=evalf(eval(f,x=suba)),evalf(eval(f,x=subb));
  pb:=line([suba,fsubb],[subb,fsubb],'thickness'=0);
  pr:=line([subb,fsubb],[subb,fsuba],'thickness'=0);
  pt:=line([subb,fsuba],[suba,fsuba],'thickness'=0);
  pl:=line([suba,fsuba],[suba,fsubb],'thickness'=0);
  pl1:=line([suba,fsuba],
            [scalex*suba+offsetx,scaley*fsuba+offsety],
            'linestyle'='dot');
  pl2:=line([subb,fsubb],
            [scalex*subb+offsetx,scaley*fsubb+offsety],
            'linestyle'='dot');
  plots:-display(P, pb, pr, pt, pl,
                 Pin, plb, plr, plt, pll, pl1, pl2,
                 'view'=[0..maxx+1,-1..maxy+1], _rest);
end proc:

sys:=1/40*diff(x(t),t,t)=-1/20*diff(x(t),t)-x(t);
ics:=x(0)=1,D(x)(0)=1;

(1/40)*(diff(diff(x(t), t), t)) = -(1/20)*(diff(x(t), t))-x(t)

x(0) = 1, (D(x))(0) = 1

sol:=dsolve({sys,ics},numeric,output=listprocedure);

[t = proc (t) local _res, _dat, _solnproc, _xout, _ndsol, _pars, _i; option `Copyright (c) 2000 by Waterloo Maple Inc. All rights reserved.`; if 1 < nargs then error "invalid input: too many arguments" end if; _EnvDSNumericSaveDigits := Digits; Digits := 15; if _EnvInFsolve = true then _xout := evalf[_EnvDSNumericSaveDigits](t) else _xout := evalf(t) end if; _dat := Array(1..4, {(1) = proc (_xin) local _xout, _dtbl, _dat, _vmap, _x0, _y0, _val, _dig, _n, _ne, _nd, _nv, _pars, _ini, _par, _i, _j, _k, _src; option `Copyright (c) 2002 by Waterloo Maple Inc. All rights reserved.`; table( [( "complex" ) = false ] ) _xout := _xin; _pars := []; _dtbl := array( 1 .. 4, [( 1 ) = (array( 1 .. 20, [( 1 ) = (datatype = float[8], order = C_order, storage = rectangular), ( 2 ) = (datatype = float[8], order = C_order, storage = rectangular), ( 3 ) = ([0, 0, 0, Array(1..0, 1..2, {}, datatype = float[8], order = C_order)]), ( 4 ) = (Array(1..53, {(1) = 2, (2) = 2, (3) = 0, (4) = 0, (5) = 0, (6) = 0, (7) = 1, (8) = 0, (9) = 0, (10) = 0, (11) = 0, (12) = 0, (13) = 0, (14) = 0, (15) = 0, (16) = 0, (17) = 0, (18) = 1, (19) = 30000, (20) = 0, (21) = 0, (22) = 1, (23) = 4, (24) = 0, (25) = 1, (26) = 15, (27) = 1, (28) = 0, (29) = 1, (30) = 3, (31) = 3, (32) = 0, (33) = 1, (34) = 0, (35) = 0, (36) = 0, (37) = 0, (38) = 0, (39) = 0, (40) = 0, (41) = 0, (42) = 0, (43) = 1, (44) = 0, (45) = 0, (46) = 0, (47) = 0, (48) = 0, (49) = 0, (50) = 50, (51) = 1, (52) = 0, (53) = 0}, datatype = integer[8])), ( 5 ) = (Array(1..28, {(1) = .0, (2) = 0.10e-5, (3) = .0, (4) = 0.500001e-14, (5) = .0, (6) = 0.13220058646251668e-2, (7) = .0, (8) = 0.10e-5, (9) = .0, (10) = .0, (11) = .0, (12) = .0, (13) = 1.0, (14) = .0, (15) = .49999999999999, (16) = .0, (17) = 1.0, (18) = 1.0, (19) = .0, (20) = .0, (21) = 1.0, (22) = 1.0, (23) = .0, (24) = .0, (25) = 0.10e-14, (26) = .0, (27) = .0, (28) = .0}, datatype = float[8], order = C_order)), ( 6 ) = (Array(1..2, {(1) = 1.0, (2) = 1.0}, datatype = float[8], order = C_order)), ( 7 ) = ([Array(1..4, 1..7, {(1, 1) = .0, (1, 2) = .203125, (1, 3) = .3046875, (1, 4) = .75, (1, 5) = .8125, (1, 6) = .40625, (1, 7) = .8125, (2, 1) = 0.6378173828125e-1, (2, 2) = .0, (2, 3) = .279296875, (2, 4) = .27237892150878906, (2, 5) = -0.9686851501464844e-1, (2, 6) = 0.1956939697265625e-1, (2, 7) = .5381584167480469, (3, 1) = 0.31890869140625e-1, (3, 2) = .0, (3, 3) = -.34375, (3, 4) = -.335235595703125, (3, 5) = .2296142578125, (3, 6) = .41748046875, (3, 7) = 11.480712890625, (4, 1) = 0.9710520505905151e-1, (4, 2) = .0, (4, 3) = .40350341796875, (4, 4) = 0.20297467708587646e-1, (4, 5) = -0.6054282188415527e-2, (4, 6) = -0.4770040512084961e-1, (4, 7) = .77858567237854}, datatype = float[8], order = C_order), Array(1..6, 1..6, {(1, 1) = .0, (1, 2) = .0, (1, 3) = .0, (1, 4) = .0, (1, 5) = .0, (1, 6) = 1.0, (2, 1) = .25, (2, 2) = .0, (2, 3) = .0, (2, 4) = .0, (2, 5) = .0, (2, 6) = 1.0, (3, 1) = .1875, (3, 2) = .5625, (3, 3) = .0, (3, 4) = .0, (3, 5) = .0, (3, 6) = 2.0, (4, 1) = .23583984375, (4, 2) = -.87890625, (4, 3) = .890625, (4, 4) = .0, (4, 5) = .0, (4, 6) = .2681884765625, (5, 1) = .1272735595703125, (5, 2) = -.5009765625, (5, 3) = .44921875, (5, 4) = -0.128936767578125e-1, (5, 5) = .0, (5, 6) = 0.626220703125e-1, (6, 1) = -0.927734375e-1, (6, 2) = .626220703125, (6, 3) = -.4326171875, (6, 4) = .1418304443359375, (6, 5) = -0.861053466796875e-1, (6, 6) = .3131103515625}, datatype = float[8], order = C_order), Array(1..6, {(1) = .0, (2) = .386, (3) = .21, (4) = .63, (5) = 1.0, (6) = 1.0}, datatype = float[8], order = C_order), Array(1..6, {(1) = .25, (2) = -.1043, (3) = .1035, (4) = -0.362e-1, (5) = .0, (6) = .0}, datatype = float[8], order = C_order), Array(1..6, 1..5, {(1, 1) = .0, (1, 2) = .0, (1, 3) = .0, (1, 4) = .0, (1, 5) = .0, (2, 1) = 1.544, (2, 2) = .0, (2, 3) = .0, (2, 4) = .0, (2, 5) = .0, (3, 1) = .9466785280815533, (3, 2) = .25570116989825814, (3, 3) = .0, (3, 4) = .0, (3, 5) = .0, (4, 1) = 3.3148251870684886, (4, 2) = 2.896124015972123, (4, 3) = .9986419139977808, (4, 4) = .0, (4, 5) = .0, (5, 1) = 1.2212245092262748, (5, 2) = 6.019134481287752, (5, 3) = 12.537083329320874, (5, 4) = -.687886036105895, (5, 5) = .0, (6, 1) = 1.2212245092262748, (6, 2) = 6.019134481287752, (6, 3) = 12.537083329320874, (6, 4) = -.687886036105895, (6, 5) = 1.0}, datatype = float[8], order = C_order), Array(1..6, 1..5, {(1, 1) = .0, (1, 2) = .0, (1, 3) = .0, (1, 4) = .0, (1, 5) = .0, (2, 1) = -5.6688, (2, 2) = .0, (2, 3) = .0, (2, 4) = .0, (2, 5) = .0, (3, 1) = -2.4300933568337584, (3, 2) = -.20635991570891224, (3, 3) = .0, (3, 4) = .0, (3, 5) = .0, (4, 1) = -.10735290581452621, (4, 2) = -9.594562251021896, (4, 3) = -20.470286148096154, (4, 4) = .0, (4, 5) = .0, (5, 1) = 7.496443313968615, (5, 2) = -10.246804314641219, (5, 3) = -33.99990352819906, (5, 4) = 11.708908932061595, (5, 5) = .0, (6, 1) = 8.083246795922411, (6, 2) = -7.981132988062785, (6, 3) = -31.52159432874373, (6, 4) = 16.319305431231363, (6, 5) = -6.0588182388340535}, datatype = float[8], order = C_order), Array(1..3, 1..5, {(1, 1) = .0, (1, 2) = .0, (1, 3) = .0, (1, 4) = .0, (1, 5) = .0, (2, 1) = 10.126235083446911, (2, 2) = -7.487995877607633, (2, 3) = -34.800918615557414, (2, 4) = -7.9927717075687275, (2, 5) = 1.0251377232956207, (3, 1) = -.6762803392806898, (3, 2) = 6.087714651678606, (3, 3) = 16.43084320892463, (3, 4) = 24.767225114183653, (3, 5) = -6.5943891257167815}, datatype = float[8], order = C_order)]), ( 9 ) = ([Array(1..2, {(1) = .1, (2) = .1}, datatype = float[8], order = C_order), Array(1..2, {(1) = .0, (2) = .0}, datatype = float[8], order = C_order), Array(1..2, {(1) = .0, (2) = .0}, datatype = float[8], order = C_order), Array(1..2, {(1) = .0, (2) = .0}, datatype = float[8], order = C_order), Array(1..2, {(1) = .0, (2) = .0}, datatype = float[8], order = C_order), Array(1..2, 1..2, {(1, 1) = .0, (1, 2) = .0, (2, 1) = .0, (2, 2) = .0}, datatype = float[8], order = C_order), Array(1..2, 1..2, {(1, 1) = .0, (1, 2) = .0, (2, 1) = .0, (2, 2) = .0}, datatype = float[8], order = C_order), Array(1..2, 1..6, {(1, 1) = .0, (1, 2) = .0, (1, 3) = .0, (1, 4) = .0, (1, 5) = .0, (1, 6) = .0, (2, 1) = .0, (2, 2) = .0, (2, 3) = .0, (2, 4) = .0, (2, 5) = .0, (2, 6) = .0}, datatype = float[8], order = C_order), Array(1..2, {(1) = 0, (2) = 0}, datatype = integer[8]), Array(1..2, {(1) = 1.0, (2) = 1.0}, datatype = float[8], order = C_order), Array(1..2, {(1) = .0, (2) = .0}, datatype = float[8], order = C_order), Array(1..2, {(1) = .0, (2) = .0}, datatype = float[8], order = C_order), Array(1..2, {(1) = .0, (2) = .0}, datatype = float[8], order = C_order)]), ( 8 ) = ([Array(1..2, {(1) = .0, (2) = .0}, datatype = float[8], order = C_order), Array(1..2, {(1) = .0, (2) = .0}, datatype = float[8], order = C_order), Array(1..2, {(1) = 1.0, (2) = -42.0}, datatype = float[8], order = C_order)]), ( 11 ) = (Array(1..6, 0..2, {(1, 1) = .0, (1, 2) = .0, (2, 0) = .0, (2, 1) = .0, (2, 2) = .0, (3, 0) = .0, (3, 1) = .0, (3, 2) = .0, (4, 0) = .0, (4, 1) = .0, (4, 2) = .0, (5, 0) = .0, (5, 1) = .0, (5, 2) = .0, (6, 0) = .0, (6, 1) = .0, (6, 2) = .0}, datatype = float[8], order = C_order)), ( 10 ) = ([proc (N, X, Y, YP) option `[Y[1] = x(t), Y[2] = diff(x(t),t)]`; YP[2] := -2*Y[2]-40*Y[1]; YP[1] := Y[2]; 0 end proc, -1, 0, 0, 0, 0, 0]), ( 13 ) = (), ( 12 ) = (), ( 15 ) = ("rkf45"), ( 14 ) = ([0, 0]), ( 18 ) = ([]), ( 19 ) = (0), ( 16 ) = ([0, 0, 0, []]), ( 17 ) = ([proc (N, X, Y, YP) option `[Y[1] = x(t), Y[2] = diff(x(t),t)]`; YP[2] := -2*Y[2]-40*Y[1]; YP[1] := Y[2]; 0 end proc, -1, 0, 0, 0, 0, 0]), ( 20 ) = ([])  ] ))  ] ); _y0 := Array(0..2, {(1) = 0., (2) = 1.}); _vmap := array( 1 .. 2, [( 1 ) = (1), ( 2 ) = (2)  ] ); _x0 := _dtbl[1][5][5]; _n := _dtbl[1][4][1]; _ne := _dtbl[1][4][3]; _nd := _dtbl[1][4][4]; _nv := _dtbl[1][4][16]; if not type(_xout, 'numeric') then if member(_xout, ["start", "left", "right"]) then if _Env_smart_dsolve_numeric = true or _dtbl[1][4][10] = 1 then if _xout = "left" then if type(_dtbl[2], 'table') then return _dtbl[2][5][1] end if elif _xout = "right" then if type(_dtbl[3], 'table') then return _dtbl[3][5][1] end if end if end if; return _dtbl[1][5][5] elif _xout = "method" then return _dtbl[1][15] elif _xout = "storage" then return evalb(_dtbl[1][4][10] = 1) elif _xout = "leftdata" then if not type(_dtbl[2], 'array') then return NULL else return eval(_dtbl[2]) end if elif _xout = "rightdata" then if not type(_dtbl[3], 'array') then return NULL else return eval(_dtbl[3]) end if elif _xout = "enginedata" then return eval(_dtbl[1]) elif _xout = "enginereset" then _dtbl[2] := evaln(_dtbl[2]); _dtbl[3] := evaln(_dtbl[3]); return NULL elif _xout = "initial" then return procname(_y0[0]) elif _xout = "laxtol" then return _dtbl[`if`(member(_dtbl[4], {2, 3}), _dtbl[4], 1)][5][18] elif _xout = "numfun" then return `if`(member(_dtbl[4], {2, 3}), _dtbl[_dtbl[4]][4][18], 0) elif _xout = "parameters" then return [seq(_y0[_n+_i], _i = 1 .. nops(_pars))] elif _xout = "initial_and_parameters" then return procname(_y0[0]), [seq(_y0[_n+_i], _i = 1 .. nops(_pars))] elif _xout = "last" then if _dtbl[4] <> 2 and _dtbl[4] <> 3 or _x0-_dtbl[_dtbl[4]][5][1] = 0. then error "no information is available on last computed point" else _xout := _dtbl[_dtbl[4]][5][1] end if elif _xout = "function" then if _dtbl[1][4][33]-2. = 0 then return eval(_dtbl[1][10], 1) else return eval(_dtbl[1][10][1], 1) end if elif _xout = "map" then return copy(_vmap) elif type(_xin, `=`) and type(rhs(_xin), 'list') and member(lhs(_xin), {"initial", "parameters", "initial_and_parameters"}) then _ini, _par := [], []; if lhs(_xin) = "initial" then _ini := rhs(_xin) elif lhs(_xin) = "parameters" then _par := rhs(_xin) elif select(type, rhs(_xin), `=`) <> [] then _par, _ini := selectremove(type, rhs(_xin), `=`) elif nops(rhs(_xin)) < nops(_pars)+1 then error "insufficient data for specification of initial and parameters" else _par := rhs(_xin)[-nops(_pars) .. -1]; _ini := rhs(_xin)[1 .. -nops(_pars)-1] end if; _xout := lhs(_xout); if _par <> [] then `dsolve/numeric/process_parameters`(_n, _pars, _par, _y0) end if; if _ini <> [] then `dsolve/numeric/process_initial`(_n-_ne, _ini, _y0, _pars, _vmap) end if; `dsolve/numeric/SC/reinitialize`(_dtbl, _y0, _n, procname, _pars); if _Env_smart_dsolve_numeric = true and type(_y0[0], 'numeric') and _dtbl[1][4][10] <> 1 then procname("right") := _y0[0]; procname("left") := _y0[0] end if; if _xout = "initial" then return [_y0[0], seq(_y0[_vmap[_i]], _i = 1 .. _n-_ne)] elif _xout = "parameters" then return [seq(_y0[_n+_i], _i = 1 .. nops(_pars))] else return [_y0[0], seq(_y0[_vmap[_i]], _i = 1 .. _n-_ne)], [seq(_y0[_n+_i], _i = 1 .. nops(_pars))] end if elif _xin = "eventstop" then if _nv = 0 then error "this solution has no events" end if; _i := _dtbl[4]; if _i <> 2 and _i <> 3 then return 0 end if; if _dtbl[_i][4][10] = 1 and assigned(_dtbl[5-_i]) and _dtbl[_i][4][9] < 10 and 10 <= _dtbl[5-_i][4][9] then _i := 5-_i; _dtbl[4] := _i; _j := round(_dtbl[_i][4][17]); return round(_dtbl[_i][3][1][_j, 1]) elif 10 <= _dtbl[_i][4][9] then _j := round(_dtbl[_i][4][17]); return round(_dtbl[_i][3][1][_j, 1]) else return 0 end if elif _xin = "eventstatus" then if _nv = 0 then error "this solution has no events" end if; _i := [selectremove(proc (a) options operator, arrow; _dtbl[1][3][1][a, 7] = 1 end proc, {seq(_j, _j = 1 .. round(_dtbl[1][3][1][_nv+1, 1]))})]; return ':-enabled' = _i[1], ':-disabled' = _i[2] elif _xin = "eventclear" then if _nv = 0 then error "this solution has no events" end if; _i := _dtbl[4]; if _i <> 2 and _i <> 3 then error "no events to clear" end if; if _dtbl[_i][4][10] = 1 and assigned(_dtbl[5-_i]) and _dtbl[_i][4][9] < 10 and 10 < _dtbl[5-_i][4][9] then _dtbl[4] := 5-_i; _i := 5-_i end if; if _dtbl[_i][4][9] < 10 then error "no events to clear" elif _nv < _dtbl[_i][4][9]-10 then error "event error condition cannot be cleared" else _j := _dtbl[_i][4][9]-10; if irem(round(_dtbl[_i][3][1][_j, 4]), 2) = 1 then error "retriggerable events cannot be cleared" end if; _j := round(_dtbl[_i][3][1][_j, 1]); for _k to _nv do if _dtbl[_i][3][1][_k, 1] = _j then if _dtbl[_i][3][1][_k, 2] = 3 then error "range events cannot be cleared" end if; _dtbl[_i][3][1][_k, 8] := _dtbl[_i][3][1][_nv+1, 8] end if end do; _dtbl[_i][4][17] := 0; _dtbl[_i][4][9] := 0; if _dtbl[1][4][10] = 1 then if _i = 2 then try procname(procname("left")) catch:  end try else try procname(procname("right")) catch:  end try end if end if end if; return  elif type(_xin, `=`) and member(lhs(_xin), {"eventdisable", "eventenable"}) then if _nv = 0 then error "this solution has no events" end if; if type(rhs(_xin), {('list')('posint'), ('set')('posint')}) then _i := {op(rhs(_xin))} elif type(rhs(_xin), 'posint') then _i := {rhs(_xin)} else error "event identifiers must be integers in the range 1..%1", round(_dtbl[1][3][1][_nv+1, 1]) end if; if select(proc (a) options operator, arrow; _nv < a end proc, _i) <> {} then error "event identifiers must be integers in the range 1..%1", round(_dtbl[1][3][1][_nv+1, 1]) end if; _k := {}; for _j to _nv do if member(round(_dtbl[1][3][1][_j, 1]), _i) then _k := `union`(_k, {_j}) end if end do; _i := _k; if lhs(_xin) = "eventdisable" then _dtbl[4] := 0; _j := [evalb(assigned(_dtbl[2]) and member(_dtbl[2][4][17], _i)), evalb(assigned(_dtbl[3]) and member(_dtbl[3][4][17], _i))]; for _k in _i do _dtbl[1][3][1][_k, 7] := 0; if assigned(_dtbl[2]) then _dtbl[2][3][1][_k, 7] := 0 end if; if assigned(_dtbl[3]) then _dtbl[3][3][1][_k, 7] := 0 end if end do; if _j[1] then for _k to _nv+1 do if _k <= _nv and not type(_dtbl[2][3][4][_k, 1], 'undefined') then userinfo(3, {'events', 'eventreset'}, `reinit #2, event code `, _k, ` to defined init `, _dtbl[2][3][4][_k, 1]); _dtbl[2][3][1][_k, 8] := _dtbl[2][3][4][_k, 1] elif _dtbl[2][3][1][_k, 2] = 0 and irem(iquo(round(_dtbl[2][3][1][_k, 4]), 32), 2) = 1 then userinfo(3, {'events', 'eventreset'}, `reinit #2, event code `, _k, ` to rate hysteresis init `, _dtbl[2][5][24]); _dtbl[2][3][1][_k, 8] := _dtbl[2][5][24] elif _dtbl[2][3][1][_k, 2] = 0 and irem(iquo(round(_dtbl[2][3][1][_k, 4]), 2), 2) = 0 then userinfo(3, {'events', 'eventreset'}, `reinit #2, event code `, _k, ` to initial init `, _x0); _dtbl[2][3][1][_k, 8] := _x0 else userinfo(3, {'events', 'eventreset'}, `reinit #2, event code `, _k, ` to fireinitial init `, _x0-1); _dtbl[2][3][1][_k, 8] := _x0-1 end if end do; _dtbl[2][4][17] := 0; _dtbl[2][4][9] := 0; if _dtbl[1][4][10] = 1 then procname(procname("left")) end if end if; if _j[2] then for _k to _nv+1 do if _k <= _nv and not type(_dtbl[3][3][4][_k, 2], 'undefined') then userinfo(3, {'events', 'eventreset'}, `reinit #3, event code `, _k, ` to defined init `, _dtbl[3][3][4][_k, 2]); _dtbl[3][3][1][_k, 8] := _dtbl[3][3][4][_k, 2] elif _dtbl[3][3][1][_k, 2] = 0 and irem(iquo(round(_dtbl[3][3][1][_k, 4]), 32), 2) = 1 then userinfo(3, {'events', 'eventreset'}, `reinit #3, event code `, _k, ` to rate hysteresis init `, _dtbl[3][5][24]); _dtbl[3][3][1][_k, 8] := _dtbl[3][5][24] elif _dtbl[3][3][1][_k, 2] = 0 and irem(iquo(round(_dtbl[3][3][1][_k, 4]), 2), 2) = 0 then userinfo(3, {'events', 'eventreset'}, `reinit #3, event code `, _k, ` to initial init `, _x0); _dtbl[3][3][1][_k, 8] := _x0 else userinfo(3, {'events', 'eventreset'}, `reinit #3, event code `, _k, ` to fireinitial init `, _x0+1); _dtbl[3][3][1][_k, 8] := _x0+1 end if end do; _dtbl[3][4][17] := 0; _dtbl[3][4][9] := 0; if _dtbl[1][4][10] = 1 then procname(procname("right")) end if end if else for _k in _i do _dtbl[1][3][1][_k, 7] := 1 end do; _dtbl[2] := evaln(_dtbl[2]); _dtbl[3] := evaln(_dtbl[3]); _dtbl[4] := 0; if _dtbl[1][4][10] = 1 then if _x0 <= procname("right") then try procname(procname("right")) catch:  end try end if; if procname("left") <= _x0 then try procname(procname("left")) catch:  end try end if end if end if; return  elif type(_xin, `=`) and lhs(_xin) = "eventfired" then if not type(rhs(_xin), 'list') then error "'eventfired' must be specified as a list" end if; if _nv = 0 then error "this solution has no events" end if; if _dtbl[4] <> 2 and _dtbl[4] <> 3 then error "'direction' must be set prior to calling/setting 'eventfired'" end if; _i := _dtbl[4]; _val := NULL; if not assigned(_EnvEventRetriggerWarned) then _EnvEventRetriggerWarned := false end if; for _k in rhs(_xin) do if type(_k, 'integer') then _src := _k elif type(_k, 'integer' = 'anything') and type(evalf(rhs(_k)), 'numeric') then _k := lhs(_k) = evalf[max(Digits, 18)](rhs(_k)); _src := lhs(_k) else error "'eventfired' entry is not valid: %1", _k end if; if _src < 1 or round(_dtbl[1][3][1][_nv+1, 1]) < _src then error "event identifiers must be integers in the range 1..%1", round(_dtbl[1][3][1][_nv+1, 1]) end if; _src := {seq(`if`(_dtbl[1][3][1][_j, 1]-_src = 0., _j, NULL), _j = 1 .. _nv)}; if nops(_src) <> 1 then error "'eventfired' can only be set/queried for root-finding events and time/interval events" end if; _src := _src[1]; if _dtbl[1][3][1][_src, 2] <> 0. and _dtbl[1][3][1][_src, 2]-2. <> 0. then error "'eventfired' can only be set/queried for root-finding events and time/interval events" elif irem(round(_dtbl[1][3][1][_src, 4]), 2) = 1 then if _EnvEventRetriggerWarned = false then WARNING(`'eventfired' has no effect on events that retrigger`) end if; _EnvEventRetriggerWarned := true end if; if _dtbl[_i][3][1][_src, 2] = 0 and irem(iquo(round(_dtbl[_i][3][1][_src, 4]), 32), 2) = 1 then _val := _val, undefined elif type(_dtbl[_i][3][4][_src, _i-1], 'undefined') or _i = 2 and _dtbl[2][3][1][_src, 8] < _dtbl[2][3][4][_src, 1] or _i = 3 and _dtbl[3][3][4][_src, 2] < _dtbl[3][3][1][_src, 8] then _val := _val, _dtbl[_i][3][1][_src, 8] else _val := _val, _dtbl[_i][3][4][_src, _i-1] end if; if type(_k, `=`) then if _dtbl[_i][3][1][_src, 2] = 0 and irem(iquo(round(_dtbl[_i][3][1][_src, 4]), 32), 2) = 1 then error "cannot set event code for a rate hysteresis event" end if; userinfo(3, {'events', 'eventreset'}, `manual set event code `, _src, ` to value `, rhs(_k)); _dtbl[_i][3][1][_src, 8] := rhs(_k); _dtbl[_i][3][4][_src, _i-1] := rhs(_k) end if end do; return [_val] elif type(_xin, `=`) and lhs(_xin) = "direction" then if not member(rhs(_xin), {-1, 1, ':-left', ':-right'}) then error "'direction' must be specified as either '1' or 'right' (positive) or '-1' or 'left' (negative)" end if; _src := `if`(_dtbl[4] = 2, -1, `if`(_dtbl[4] = 3, 1, undefined)); _i := `if`(member(rhs(_xin), {1, ':-right'}), 3, 2); _dtbl[4] := _i; _dtbl[_i] := `dsolve/numeric/SC/IVPdcopy`(_dtbl[1], `if`(assigned(_dtbl[_i]), _dtbl[_i], NULL)); if 0 < _nv then for _j to _nv+1 do if _j <= _nv and not type(_dtbl[_i][3][4][_j, _i-1], 'undefined') then userinfo(3, {'events', 'eventreset'}, `reinit #4, event code `, _j, ` to defined init `, _dtbl[_i][3][4][_j, _i-1]); _dtbl[_i][3][1][_j, 8] := _dtbl[_i][3][4][_j, _i-1] elif _dtbl[_i][3][1][_j, 2] = 0 and irem(iquo(round(_dtbl[_i][3][1][_j, 4]), 32), 2) = 1 then userinfo(3, {'events', 'eventreset'}, `reinit #4, event code `, _j, ` to rate hysteresis init `, _dtbl[_i][5][24]); _dtbl[_i][3][1][_j, 8] := _dtbl[_i][5][24] elif _dtbl[_i][3][1][_j, 2] = 0 and irem(iquo(round(_dtbl[_i][3][1][_j, 4]), 2), 2) = 0 then userinfo(3, {'events', 'eventreset'}, `reinit #4, event code `, _j, ` to initial init `, _x0); _dtbl[_i][3][1][_j, 8] := _x0 else userinfo(3, {'events', 'eventreset'}, `reinit #4, event code `, _j, ` to fireinitial init `, _x0-2*_i+5.0); _dtbl[_i][3][1][_j, 8] := _x0-2*_i+5.0 end if end do end if; return _src elif _xin = "eventcount" then if _dtbl[1][3][1] = 0 or _dtbl[4] <> 2 and _dtbl[4] <> 3 then return 0 else return round(_dtbl[_dtbl[4]][3][1][_nv+1, 12]) end if else return "procname" end if end if; if _xout = _x0 then return [_x0, seq(evalf(_dtbl[1][6][_vmap[_i]]), _i = 1 .. _n-_ne)] end if; _i := `if`(_x0 <= _xout, 3, 2); if _xin = "last" and 0 < _dtbl[_i][4][9] and _dtbl[_i][4][9] < 10 then _dat := eval(_dtbl[_i], 2); _j := _dat[4][20]; return [_dat[11][_j, 0], seq(_dat[11][_j, _vmap[_i]], _i = 1 .. _n-_ne-_nd), seq(_dat[8][1][_vmap[_i]], _i = _n-_ne-_nd+1 .. _n-_ne)] end if; if not type(_dtbl[_i], 'array') then _dtbl[_i] := `dsolve/numeric/SC/IVPdcopy`(_dtbl[1], `if`(assigned(_dtbl[_i]), _dtbl[_i], NULL)); if 0 < _nv then for _j to _nv+1 do if _j <= _nv and not type(_dtbl[_i][3][4][_j, _i-1], 'undefined') then userinfo(3, {'events', 'eventreset'}, `reinit #5, event code `, _j, ` to defined init `, _dtbl[_i][3][4][_j, _i-1]); _dtbl[_i][3][1][_j, 8] := _dtbl[_i][3][4][_j, _i-1] elif _dtbl[_i][3][1][_j, 2] = 0 and irem(iquo(round(_dtbl[_i][3][1][_j, 4]), 32), 2) = 1 then userinfo(3, {'events', 'eventreset'}, `reinit #5, event code `, _j, ` to rate hysteresis init `, _dtbl[_i][5][24]); _dtbl[_i][3][1][_j, 8] := _dtbl[_i][5][24] elif _dtbl[_i][3][1][_j, 2] = 0 and irem(iquo(round(_dtbl[_i][3][1][_j, 4]), 2), 2) = 0 then userinfo(3, {'events', 'eventreset'}, `reinit #5, event code `, _j, ` to initial init `, _x0); _dtbl[_i][3][1][_j, 8] := _x0 else userinfo(3, {'events', 'eventreset'}, `reinit #5, event code `, _j, ` to fireinitial init `, _x0-2*_i+5.0); _dtbl[_i][3][1][_j, 8] := _x0-2*_i+5.0 end if end do end if end if; if _xin <> "last" then if 0 < 0 then if `dsolve/numeric/checkglobals`(op(_dtbl[1][14]), _pars, _n, _y0) then `dsolve/numeric/SC/reinitialize`(_dtbl, _y0, _n, procname, _pars, _i) end if end if; if _dtbl[1][4][7] = 0 then error "parameters must be initialized before solution can be computed" end if end if; _dat := eval(_dtbl[_i], 2); _dtbl[4] := _i; try _src := `dsolve/numeric/SC/IVPrun`(_dat, _xout) catch: userinfo(2, `dsolve/debug`, print(`Exception in solnproc:`, [lastexception][2 .. -1])); error  end try; if _src = 0 and 10 < _dat[4][9] then _val := _dat[3][1][_nv+1, 8] else _val := _dat[11][_dat[4][20], 0] end if; if _src <> 0 or _dat[4][9] <= 0 then _dtbl[1][5][1] := _xout else _dtbl[1][5][1] := _val end if; if _i = 3 and _val < _xout then Rounding := -infinity; if _dat[4][9] = 1 then error "cannot evaluate the solution further right of %1, probably a singularity", evalf[8](_val) elif _dat[4][9] = 2 then error "cannot evaluate the solution further right of %1, maxfun limit exceeded (see <a href='http://www.maplesoft.com/support/help/search.aspx?term=dsolve,maxfun' target='_new'>?dsolve,maxfun</a> for details)", evalf[8](_val) elif _dat[4][9] = 3 then if _dat[4][25] = 3 then error "cannot evaluate the solution past the initial point, problem may be initially singular or improperly set up" else error "cannot evaluate the solution past the initial point, problem may be complex, initially singular or improperly set up" end if elif _dat[4][9] = 4 then error "cannot evaluate the solution further right of %1, accuracy goal cannot be achieved with specified 'minstep'", evalf[8](_val) elif _dat[4][9] = 5 then error "cannot evaluate the solution further right of %1, too many step failures, tolerances may be too loose for problem", evalf[8](_val) elif 10 < _dat[4][9] then if _dat[4][9]-10 = _nv+1 then error "constraint projection failure on event at t=%1", evalf[8](_val) elif _dat[4][9]-10 = _nv+2 then error "index-1 and derivative evaluation failure on event at t=%1", evalf[8](_val) elif _dat[4][9]-10 = _nv+3 then error "maximum number of event iterations reached (%1) at t=%2", round(_dat[3][1][_nv+1, 3]), evalf[8](_val) else if _Env_dsolve_nowarnstop <> true then `dsolve/numeric/warning`(StringTools:-FormatMessage("cannot evaluate the solution further right of %1, event #%2 triggered a halt", evalf[8](_val), round(_dat[3][1][_dat[4][9]-10, 1]))) end if; Rounding := 'nearest'; _xout := _val end if else error "cannot evaluate the solution further right of %1", evalf[8](_val) end if elif _i = 2 and _xout < _val then Rounding := infinity; if _dat[4][9] = 1 then error "cannot evaluate the solution further left of %1, probably a singularity", evalf[8](_val) elif _dat[4][9] = 2 then error "cannot evaluate the solution further left of %1, maxfun limit exceeded (see <a href='http://www.maplesoft.com/support/help/search.aspx?term=dsolve,maxfun' target='_new'>?dsolve,maxfun</a> for details)", evalf[8](_val) elif _dat[4][9] = 3 then if _dat[4][25] = 3 then error "cannot evaluate the solution past the initial point, problem may be initially singular or improperly set up" else error "cannot evaluate the solution past the initial point, problem may be complex, initially singular or improperly set up" end if elif _dat[4][9] = 4 then error "cannot evaluate the solution further left of %1, accuracy goal cannot be achieved with specified 'minstep'", evalf[8](_val) elif _dat[4][9] = 5 then error "cannot evaluate the solution further left of %1, too many step failures, tolerances may be too loose for problem", evalf[8](_val) elif 10 < _dat[4][9] then if _dat[4][9]-10 = _nv+1 then error "constraint projection failure on event at t=%1", evalf[8](_val) elif _dat[4][9]-10 = _nv+2 then error "index-1 and derivative evaluation failure on event at t=%1", evalf[8](_val) elif _dat[4][9]-10 = _nv+3 then error "maximum number of event iterations reached (%1) at t=%2", round(_dat[3][1][_nv+1, 3]), evalf[8](_val) else if _Env_dsolve_nowarnstop <> true then `dsolve/numeric/warning`(StringTools:-FormatMessage("cannot evaluate the solution further left of %1, event #%2 triggered a halt", evalf[8](_val), round(_dat[3][1][_dat[4][9]-10, 1]))) end if; Rounding := 'nearest'; _xout := _val end if else error "cannot evaluate the solution further left of %1", evalf[8](_val) end if end if; if _EnvInFsolve = true then _dig := _dat[4][26]; _dat[4][26] := _EnvDSNumericSaveDigits; _Env_dsolve_SC_native := true; if _dat[4][25] = 1 then _i := 1; _dat[4][25] := 2 else _i := _dat[4][25] end if; _val := `dsolve/numeric/SC/IVPval`(_dat, _xout, _src); _dat[4][25] := _i; _dat[4][26] := _dig; [_xout, seq(_val[_vmap[_i]], _i = 1 .. _n-_ne)] else Digits := _dat[4][26]; _val := `dsolve/numeric/SC/IVPval`(eval(_dat, 2), _xout, _src); [_xout, seq(_val[_vmap[_i]], _i = 1 .. _n-_ne)] end if end proc, (2) = Array(1..3, {(1) = 18446744080243415278, (2) = 18446744080243415542, (3) = 18446744080243415718}), (3) = [t, x(t), diff(x(t), t)], (4) = []}); _solnproc := _dat[1]; _pars := map(rhs, _dat[4]); if not type(_xout, 'numeric') then if member(t, ["start", 'start', "method", 'method', "left", 'left', "right", 'right', "leftdata", "rightdata", "enginedata", "eventstop", 'eventstop', "eventclear", 'eventclear', "eventstatus", 'eventstatus', "eventcount", 'eventcount', "laxtol", 'laxtol', "numfun", 'numfun', NULL]) then _res := _solnproc(convert(t, 'string')); if 1 < nops([_res]) then return _res elif type(_res, 'array') then return eval(_res, 1) elif _res <> "procname" then return _res end if elif member(t, ["last", 'last', "initial", 'initial', NULL]) then _res := _solnproc(convert(t, 'string')); if type(_res, 'list') then return _res[1] else return NULL end if elif member(t, ["parameters", 'parameters', "initial_and_parameters", 'initial_and_parameters', NULL]) then _xout := convert(t, 'string'); _res := _solnproc(_xout); if _xout = "parameters" then return [seq(_pars[_i] = _res[_i], _i = 1 .. nops(_pars))] else return [_res[1], seq(_pars[_i] = [_res][2][_i], _i = 1 .. nops(_pars))] end if elif type(_xout, `=`) and member(lhs(_xout), ["initial", 'initial', "parameters", 'parameters', "initial_and_parameters", 'initial_and_parameters', NULL]) then _xout := convert(lhs(t), 'string') = rhs(t); if lhs(_xout) = "initial" then if type(rhs(_xout), 'list') then _res := _solnproc(_xout) else _res := _solnproc("initial" = ["single", 1, rhs(_xout)]) end if elif not type(rhs(_xout), 'list') then error "initial and/or parameter values must be specified in a list" elif lhs(_xout) = "initial_and_parameters" and nops(rhs(_xout)) = nops(_pars)+1 then _res := _solnproc(lhs(_xout) = ["single", 1, op(rhs(_xout))]) else _res := _solnproc(_xout) end if; if lhs(_xout) = "initial" then return _res[1] elif lhs(_xout) = "parameters" then return [seq(_pars[_i] = _res[_i], _i = 1 .. nops(_pars))] else return [_res[1], seq(_pars[_i] = [_res][2][_i], _i = 1 .. nops(_pars))] end if elif type(_xout, `=`) and member(lhs(_xout), ["eventdisable", 'eventdisable', "eventenable", 'eventenable', "eventfired", 'eventfired', "direction", 'direction', NULL]) then return _solnproc(convert(lhs(t), 'string') = rhs(t)) elif _xout = "solnprocedure" then return eval(_solnproc) elif _xout = "sysvars" then return _dat[3] end if; if procname <> unknown then return ('procname')(t) else _ndsol := `tools/gensym`("t"); eval(FromInert(_Inert_FUNCTION(_Inert_NAME("assign"), _Inert_EXPSEQ(ToInert(_ndsol), _Inert_VERBATIM(pointto(_dat[2][1])))))); return FromInert(_Inert_FUNCTION(ToInert(_ndsol), _Inert_EXPSEQ(ToInert(t)))) end if end if; try _res := _solnproc(_xout); _res[1] catch: error  end try end proc, x(t) = proc (t) local _res, _dat, _solnproc, _xout, _ndsol, _pars, _i; option `Copyright (c) 2000 by Waterloo Maple Inc. All rights reserved.`; if 1 < nargs then error "invalid input: too many arguments" end if; _EnvDSNumericSaveDigits := Digits; Digits := 15; if _EnvInFsolve = true then _xout := evalf[_EnvDSNumericSaveDigits](t) else _xout := evalf(t) end if; _dat := Array(1..4, {(1) = proc (_xin) local _xout, _dtbl, _dat, _vmap, _x0, _y0, _val, _dig, _n, _ne, _nd, _nv, _pars, _ini, _par, _i, _j, _k, _src; option `Copyright (c) 2002 by Waterloo Maple Inc. All rights reserved.`; table( [( "complex" ) = false ] ) _xout := _xin; _pars := []; _dtbl := array( 1 .. 4, [( 1 ) = (array( 1 .. 20, [( 1 ) = (datatype = float[8], order = C_order, storage = rectangular), ( 2 ) = (datatype = float[8], order = C_order, storage = rectangular), ( 3 ) = ([0, 0, 0, Array(1..0, 1..2, {}, datatype = float[8], order = C_order)]), ( 4 ) = (Array(1..53, {(1) = 2, (2) = 2, (3) = 0, (4) = 0, (5) = 0, (6) = 0, (7) = 1, (8) = 0, (9) = 0, (10) = 0, (11) = 0, (12) = 0, (13) = 0, (14) = 0, (15) = 0, (16) = 0, (17) = 0, (18) = 1, (19) = 30000, (20) = 0, (21) = 0, (22) = 1, (23) = 4, (24) = 0, (25) = 1, (26) = 15, (27) = 1, (28) = 0, (29) = 1, (30) = 3, (31) = 3, (32) = 0, (33) = 1, (34) = 0, (35) = 0, (36) = 0, (37) = 0, (38) = 0, (39) = 0, (40) = 0, (41) = 0, (42) = 0, (43) = 1, (44) = 0, (45) = 0, (46) = 0, (47) = 0, (48) = 0, (49) = 0, (50) = 50, (51) = 1, (52) = 0, (53) = 0}, datatype = integer[8])), ( 5 ) = (Array(1..28, {(1) = .0, (2) = 0.10e-5, (3) = .0, (4) = 0.500001e-14, (5) = .0, (6) = 0.13220058646251668e-2, (7) = .0, (8) = 0.10e-5, (9) = .0, (10) = .0, (11) = .0, (12) = .0, (13) = 1.0, (14) = .0, (15) = .49999999999999, (16) = .0, (17) = 1.0, (18) = 1.0, (19) = .0, (20) = .0, (21) = 1.0, (22) = 1.0, (23) = .0, (24) = .0, (25) = 0.10e-14, (26) = .0, (27) = .0, (28) = .0}, datatype = float[8], order = C_order)), ( 6 ) = (Array(1..2, {(1) = 1.0, (2) = 1.0}, datatype = float[8], order = C_order)), ( 7 ) = ([Array(1..4, 1..7, {(1, 1) = .0, (1, 2) = .203125, (1, 3) = .3046875, (1, 4) = .75, (1, 5) = .8125, (1, 6) = .40625, (1, 7) = .8125, (2, 1) = 0.6378173828125e-1, (2, 2) = .0, (2, 3) = .279296875, (2, 4) = .27237892150878906, (2, 5) = -0.9686851501464844e-1, (2, 6) = 0.1956939697265625e-1, (2, 7) = .5381584167480469, (3, 1) = 0.31890869140625e-1, (3, 2) = .0, (3, 3) = -.34375, (3, 4) = -.335235595703125, (3, 5) = .2296142578125, (3, 6) = .41748046875, (3, 7) = 11.480712890625, (4, 1) = 0.9710520505905151e-1, (4, 2) = .0, (4, 3) = .40350341796875, (4, 4) = 0.20297467708587646e-1, (4, 5) = -0.6054282188415527e-2, (4, 6) = -0.4770040512084961e-1, (4, 7) = .77858567237854}, datatype = float[8], order = C_order), Array(1..6, 1..6, {(1, 1) = .0, (1, 2) = .0, (1, 3) = .0, (1, 4) = .0, (1, 5) = .0, (1, 6) = 1.0, (2, 1) = .25, (2, 2) = .0, (2, 3) = .0, (2, 4) = .0, (2, 5) = .0, (2, 6) = 1.0, (3, 1) = .1875, (3, 2) = .5625, (3, 3) = .0, (3, 4) = .0, (3, 5) = .0, (3, 6) = 2.0, (4, 1) = .23583984375, (4, 2) = -.87890625, (4, 3) = .890625, (4, 4) = .0, (4, 5) = .0, (4, 6) = .2681884765625, (5, 1) = .1272735595703125, (5, 2) = -.5009765625, (5, 3) = .44921875, (5, 4) = -0.128936767578125e-1, (5, 5) = .0, (5, 6) = 0.626220703125e-1, (6, 1) = -0.927734375e-1, (6, 2) = .626220703125, (6, 3) = -.4326171875, (6, 4) = .1418304443359375, (6, 5) = -0.861053466796875e-1, (6, 6) = .3131103515625}, datatype = float[8], order = C_order), Array(1..6, {(1) = .0, (2) = .386, (3) = .21, (4) = .63, (5) = 1.0, (6) = 1.0}, datatype = float[8], order = C_order), Array(1..6, {(1) = .25, (2) = -.1043, (3) = .1035, (4) = -0.362e-1, (5) = .0, (6) = .0}, datatype = float[8], order = C_order), Array(1..6, 1..5, {(1, 1) = .0, (1, 2) = .0, (1, 3) = .0, (1, 4) = .0, (1, 5) = .0, (2, 1) = 1.544, (2, 2) = .0, (2, 3) = .0, (2, 4) = .0, (2, 5) = .0, (3, 1) = .9466785280815533, (3, 2) = .25570116989825814, (3, 3) = .0, (3, 4) = .0, (3, 5) = .0, (4, 1) = 3.3148251870684886, (4, 2) = 2.896124015972123, (4, 3) = .9986419139977808, (4, 4) = .0, (4, 5) = .0, (5, 1) = 1.2212245092262748, (5, 2) = 6.019134481287752, (5, 3) = 12.537083329320874, (5, 4) = -.687886036105895, (5, 5) = .0, (6, 1) = 1.2212245092262748, (6, 2) = 6.019134481287752, (6, 3) = 12.537083329320874, (6, 4) = -.687886036105895, (6, 5) = 1.0}, datatype = float[8], order = C_order), Array(1..6, 1..5, {(1, 1) = .0, (1, 2) = .0, (1, 3) = .0, (1, 4) = .0, (1, 5) = .0, (2, 1) = -5.6688, (2, 2) = .0, (2, 3) = .0, (2, 4) = .0, (2, 5) = .0, (3, 1) = -2.4300933568337584, (3, 2) = -.20635991570891224, (3, 3) = .0, (3, 4) = .0, (3, 5) = .0, (4, 1) = -.10735290581452621, (4, 2) = -9.594562251021896, (4, 3) = -20.470286148096154, (4, 4) = .0, (4, 5) = .0, (5, 1) = 7.496443313968615, (5, 2) = -10.246804314641219, (5, 3) = -33.99990352819906, (5, 4) = 11.708908932061595, (5, 5) = .0, (6, 1) = 8.083246795922411, (6, 2) = -7.981132988062785, (6, 3) = -31.52159432874373, (6, 4) = 16.319305431231363, (6, 5) = -6.0588182388340535}, datatype = float[8], order = C_order), Array(1..3, 1..5, {(1, 1) = .0, (1, 2) = .0, (1, 3) = .0, (1, 4) = .0, (1, 5) = .0, (2, 1) = 10.126235083446911, (2, 2) = -7.487995877607633, (2, 3) = -34.800918615557414, (2, 4) = -7.9927717075687275, (2, 5) = 1.0251377232956207, (3, 1) = -.6762803392806898, (3, 2) = 6.087714651678606, (3, 3) = 16.43084320892463, (3, 4) = 24.767225114183653, (3, 5) = -6.5943891257167815}, datatype = float[8], order = C_order)]), ( 9 ) = ([Array(1..2, {(1) = .1, (2) = .1}, datatype = float[8], order = C_order), Array(1..2, {(1) = .0, (2) = .0}, datatype = float[8], order = C_order), Array(1..2, {(1) = .0, (2) = .0}, datatype = float[8], order = C_order), Array(1..2, {(1) = .0, (2) = .0}, datatype = float[8], order = C_order), Array(1..2, {(1) = .0, (2) = .0}, datatype = float[8], order = C_order), Array(1..2, 1..2, {(1, 1) = .0, (1, 2) = .0, (2, 1) = .0, (2, 2) = .0}, datatype = float[8], order = C_order), Array(1..2, 1..2, {(1, 1) = .0, (1, 2) = .0, (2, 1) = .0, (2, 2) = .0}, datatype = float[8], order = C_order), Array(1..2, 1..6, {(1, 1) = .0, (1, 2) = .0, (1, 3) = .0, (1, 4) = .0, (1, 5) = .0, (1, 6) = .0, (2, 1) = .0, (2, 2) = .0, (2, 3) = .0, (2, 4) = .0, (2, 5) = .0, (2, 6) = .0}, datatype = float[8], order = C_order), Array(1..2, {(1) = 0, (2) = 0}, datatype = integer[8]), Array(1..2, {(1) = 1.0, (2) = 1.0}, datatype = float[8], order = C_order), Array(1..2, {(1) = .0, (2) = .0}, datatype = float[8], order = C_order), Array(1..2, {(1) = .0, (2) = .0}, datatype = float[8], order = C_order), Array(1..2, {(1) = .0, (2) = .0}, datatype = float[8], order = C_order)]), ( 8 ) = ([Array(1..2, {(1) = .0, (2) = .0}, datatype = float[8], order = C_order), Array(1..2, {(1) = .0, (2) = .0}, datatype = float[8], order = C_order), Array(1..2, {(1) = 1.0, (2) = -42.0}, datatype = float[8], order = C_order)]), ( 11 ) = (Array(1..6, 0..2, {(1, 1) = .0, (1, 2) = .0, (2, 0) = .0, (2, 1) = .0, (2, 2) = .0, (3, 0) = .0, (3, 1) = .0, (3, 2) = .0, (4, 0) = .0, (4, 1) = .0, (4, 2) = .0, (5, 0) = .0, (5, 1) = .0, (5, 2) = .0, (6, 0) = .0, (6, 1) = .0, (6, 2) = .0}, datatype = float[8], order = C_order)), ( 10 ) = ([proc (N, X, Y, YP) option `[Y[1] = x(t), Y[2] = diff(x(t),t)]`; YP[2] := -2*Y[2]-40*Y[1]; YP[1] := Y[2]; 0 end proc, -1, 0, 0, 0, 0, 0]), ( 13 ) = (), ( 12 ) = (), ( 15 ) = ("rkf45"), ( 14 ) = ([0, 0]), ( 18 ) = ([]), ( 19 ) = (0), ( 16 ) = ([0, 0, 0, []]), ( 17 ) = ([proc (N, X, Y, YP) option `[Y[1] = x(t), Y[2] = diff(x(t),t)]`; YP[2] := -2*Y[2]-40*Y[1]; YP[1] := Y[2]; 0 end proc, -1, 0, 0, 0, 0, 0]), ( 20 ) = ([])  ] ))  ] ); _y0 := Array(0..2, {(1) = 0., (2) = 1.}); _vmap := array( 1 .. 2, [( 1 ) = (1), ( 2 ) = (2)  ] ); _x0 := _dtbl[1][5][5]; _n := _dtbl[1][4][1]; _ne := _dtbl[1][4][3]; _nd := _dtbl[1][4][4]; _nv := _dtbl[1][4][16]; if not type(_xout, 'numeric') then if member(_xout, ["start", "left", "right"]) then if _Env_smart_dsolve_numeric = true or _dtbl[1][4][10] = 1 then if _xout = "left" then if type(_dtbl[2], 'table') then return _dtbl[2][5][1] end if elif _xout = "right" then if type(_dtbl[3], 'table') then return _dtbl[3][5][1] end if end if end if; return _dtbl[1][5][5] elif _xout = "method" then return _dtbl[1][15] elif _xout = "storage" then return evalb(_dtbl[1][4][10] = 1) elif _xout = "leftdata" then if not type(_dtbl[2], 'array') then return NULL else return eval(_dtbl[2]) end if elif _xout = "rightdata" then if not type(_dtbl[3], 'array') then return NULL else return eval(_dtbl[3]) end if elif _xout = "enginedata" then return eval(_dtbl[1]) elif _xout = "enginereset" then _dtbl[2] := evaln(_dtbl[2]); _dtbl[3] := evaln(_dtbl[3]); return NULL elif _xout = "initial" then return procname(_y0[0]) elif _xout = "laxtol" then return _dtbl[`if`(member(_dtbl[4], {2, 3}), _dtbl[4], 1)][5][18] elif _xout = "numfun" then return `if`(member(_dtbl[4], {2, 3}), _dtbl[_dtbl[4]][4][18], 0) elif _xout = "parameters" then return [seq(_y0[_n+_i], _i = 1 .. nops(_pars))] elif _xout = "initial_and_parameters" then return procname(_y0[0]), [seq(_y0[_n+_i], _i = 1 .. nops(_pars))] elif _xout = "last" then if _dtbl[4] <> 2 and _dtbl[4] <> 3 or _x0-_dtbl[_dtbl[4]][5][1] = 0. then error "no information is available on last computed point" else _xout := _dtbl[_dtbl[4]][5][1] end if elif _xout = "function" then if _dtbl[1][4][33]-2. = 0 then return eval(_dtbl[1][10], 1) else return eval(_dtbl[1][10][1], 1) end if elif _xout = "map" then return copy(_vmap) elif type(_xin, `=`) and type(rhs(_xin), 'list') and member(lhs(_xin), {"initial", "parameters", "initial_and_parameters"}) then _ini, _par := [], []; if lhs(_xin) = "initial" then _ini := rhs(_xin) elif lhs(_xin) = "parameters" then _par := rhs(_xin) elif select(type, rhs(_xin), `=`) <> [] then _par, _ini := selectremove(type, rhs(_xin), `=`) elif nops(rhs(_xin)) < nops(_pars)+1 then error "insufficient data for specification of initial and parameters" else _par := rhs(_xin)[-nops(_pars) .. -1]; _ini := rhs(_xin)[1 .. -nops(_pars)-1] end if; _xout := lhs(_xout); if _par <> [] then `dsolve/numeric/process_parameters`(_n, _pars, _par, _y0) end if; if _ini <> [] then `dsolve/numeric/process_initial`(_n-_ne, _ini, _y0, _pars, _vmap) end if; `dsolve/numeric/SC/reinitialize`(_dtbl, _y0, _n, procname, _pars); if _Env_smart_dsolve_numeric = true and type(_y0[0], 'numeric') and _dtbl[1][4][10] <> 1 then procname("right") := _y0[0]; procname("left") := _y0[0] end if; if _xout = "initial" then return [_y0[0], seq(_y0[_vmap[_i]], _i = 1 .. _n-_ne)] elif _xout = "parameters" then return [seq(_y0[_n+_i], _i = 1 .. nops(_pars))] else return [_y0[0], seq(_y0[_vmap[_i]], _i = 1 .. _n-_ne)], [seq(_y0[_n+_i], _i = 1 .. nops(_pars))] end if elif _xin = "eventstop" then if _nv = 0 then error "this solution has no events" end if; _i := _dtbl[4]; if _i <> 2 and _i <> 3 then return 0 end if; if _dtbl[_i][4][10] = 1 and assigned(_dtbl[5-_i]) and _dtbl[_i][4][9] < 10 and 10 <= _dtbl[5-_i][4][9] then _i := 5-_i; _dtbl[4] := _i; _j := round(_dtbl[_i][4][17]); return round(_dtbl[_i][3][1][_j, 1]) elif 10 <= _dtbl[_i][4][9] then _j := round(_dtbl[_i][4][17]); return round(_dtbl[_i][3][1][_j, 1]) else return 0 end if elif _xin = "eventstatus" then if _nv = 0 then error "this solution has no events" end if; _i := [selectremove(proc (a) options operator, arrow; _dtbl[1][3][1][a, 7] = 1 end proc, {seq(_j, _j = 1 .. round(_dtbl[1][3][1][_nv+1, 1]))})]; return ':-enabled' = _i[1], ':-disabled' = _i[2] elif _xin = "eventclear" then if _nv = 0 then error "this solution has no events" end if; _i := _dtbl[4]; if _i <> 2 and _i <> 3 then error "no events to clear" end if; if _dtbl[_i][4][10] = 1 and assigned(_dtbl[5-_i]) and _dtbl[_i][4][9] < 10 and 10 < _dtbl[5-_i][4][9] then _dtbl[4] := 5-_i; _i := 5-_i end if; if _dtbl[_i][4][9] < 10 then error "no events to clear" elif _nv < _dtbl[_i][4][9]-10 then error "event error condition cannot be cleared" else _j := _dtbl[_i][4][9]-10; if irem(round(_dtbl[_i][3][1][_j, 4]), 2) = 1 then error "retriggerable events cannot be cleared" end if; _j := round(_dtbl[_i][3][1][_j, 1]); for _k to _nv do if _dtbl[_i][3][1][_k, 1] = _j then if _dtbl[_i][3][1][_k, 2] = 3 then error "range events cannot be cleared" end if; _dtbl[_i][3][1][_k, 8] := _dtbl[_i][3][1][_nv+1, 8] end if end do; _dtbl[_i][4][17] := 0; _dtbl[_i][4][9] := 0; if _dtbl[1][4][10] = 1 then if _i = 2 then try procname(procname("left")) catch:  end try else try procname(procname("right")) catch:  end try end if end if end if; return  elif type(_xin, `=`) and member(lhs(_xin), {"eventdisable", "eventenable"}) then if _nv = 0 then error "this solution has no events" end if; if type(rhs(_xin), {('list')('posint'), ('set')('posint')}) then _i := {op(rhs(_xin))} elif type(rhs(_xin), 'posint') then _i := {rhs(_xin)} else error "event identifiers must be integers in the range 1..%1", round(_dtbl[1][3][1][_nv+1, 1]) end if; if select(proc (a) options operator, arrow; _nv < a end proc, _i) <> {} then error "event identifiers must be integers in the range 1..%1", round(_dtbl[1][3][1][_nv+1, 1]) end if; _k := {}; for _j to _nv do if member(round(_dtbl[1][3][1][_j, 1]), _i) then _k := `union`(_k, {_j}) end if end do; _i := _k; if lhs(_xin) = "eventdisable" then _dtbl[4] := 0; _j := [evalb(assigned(_dtbl[2]) and member(_dtbl[2][4][17], _i)), evalb(assigned(_dtbl[3]) and member(_dtbl[3][4][17], _i))]; for _k in _i do _dtbl[1][3][1][_k, 7] := 0; if assigned(_dtbl[2]) then _dtbl[2][3][1][_k, 7] := 0 end if; if assigned(_dtbl[3]) then _dtbl[3][3][1][_k, 7] := 0 end if end do; if _j[1] then for _k to _nv+1 do if _k <= _nv and not type(_dtbl[2][3][4][_k, 1], 'undefined') then userinfo(3, {'events', 'eventreset'}, `reinit #2, event code `, _k, ` to defined init `, _dtbl[2][3][4][_k, 1]); _dtbl[2][3][1][_k, 8] := _dtbl[2][3][4][_k, 1] elif _dtbl[2][3][1][_k, 2] = 0 and irem(iquo(round(_dtbl[2][3][1][_k, 4]), 32), 2) = 1 then userinfo(3, {'events', 'eventreset'}, `reinit #2, event code `, _k, ` to rate hysteresis init `, _dtbl[2][5][24]); _dtbl[2][3][1][_k, 8] := _dtbl[2][5][24] elif _dtbl[2][3][1][_k, 2] = 0 and irem(iquo(round(_dtbl[2][3][1][_k, 4]), 2), 2) = 0 then userinfo(3, {'events', 'eventreset'}, `reinit #2, event code `, _k, ` to initial init `, _x0); _dtbl[2][3][1][_k, 8] := _x0 else userinfo(3, {'events', 'eventreset'}, `reinit #2, event code `, _k, ` to fireinitial init `, _x0-1); _dtbl[2][3][1][_k, 8] := _x0-1 end if end do; _dtbl[2][4][17] := 0; _dtbl[2][4][9] := 0; if _dtbl[1][4][10] = 1 then procname(procname("left")) end if end if; if _j[2] then for _k to _nv+1 do if _k <= _nv and not type(_dtbl[3][3][4][_k, 2], 'undefined') then userinfo(3, {'events', 'eventreset'}, `reinit #3, event code `, _k, ` to defined init `, _dtbl[3][3][4][_k, 2]); _dtbl[3][3][1][_k, 8] := _dtbl[3][3][4][_k, 2] elif _dtbl[3][3][1][_k, 2] = 0 and irem(iquo(round(_dtbl[3][3][1][_k, 4]), 32), 2) = 1 then userinfo(3, {'events', 'eventreset'}, `reinit #3, event code `, _k, ` to rate hysteresis init `, _dtbl[3][5][24]); _dtbl[3][3][1][_k, 8] := _dtbl[3][5][24] elif _dtbl[3][3][1][_k, 2] = 0 and irem(iquo(round(_dtbl[3][3][1][_k, 4]), 2), 2) = 0 then userinfo(3, {'events', 'eventreset'}, `reinit #3, event code `, _k, ` to initial init `, _x0); _dtbl[3][3][1][_k, 8] := _x0 else userinfo(3, {'events', 'eventreset'}, `reinit #3, event code `, _k, ` to fireinitial init `, _x0+1); _dtbl[3][3][1][_k, 8] := _x0+1 end if end do; _dtbl[3][4][17] := 0; _dtbl[3][4][9] := 0; if _dtbl[1][4][10] = 1 then procname(procname("right")) end if end if else for _k in _i do _dtbl[1][3][1][_k, 7] := 1 end do; _dtbl[2] := evaln(_dtbl[2]); _dtbl[3] := evaln(_dtbl[3]); _dtbl[4] := 0; if _dtbl[1][4][10] = 1 then if _x0 <= procname("right") then try procname(procname("right")) catch:  end try end if; if procname("left") <= _x0 then try procname(procname("left")) catch:  end try end if end if end if; return  elif type(_xin, `=`) and lhs(_xin) = "eventfired" then if not type(rhs(_xin), 'list') then error "'eventfired' must be specified as a list" end if; if _nv = 0 then error "this solution has no events" end if; if _dtbl[4] <> 2 and _dtbl[4] <> 3 then error "'direction' must be set prior to calling/setting 'eventfired'" end if; _i := _dtbl[4]; _val := NULL; if not assigned(_EnvEventRetriggerWarned) then _EnvEventRetriggerWarned := false end if; for _k in rhs(_xin) do if type(_k, 'integer') then _src := _k elif type(_k, 'integer' = 'anything') and type(evalf(rhs(_k)), 'numeric') then _k := lhs(_k) = evalf[max(Digits, 18)](rhs(_k)); _src := lhs(_k) else error "'eventfired' entry is not valid: %1", _k end if; if _src < 1 or round(_dtbl[1][3][1][_nv+1, 1]) < _src then error "event identifiers must be integers in the range 1..%1", round(_dtbl[1][3][1][_nv+1, 1]) end if; _src := {seq(`if`(_dtbl[1][3][1][_j, 1]-_src = 0., _j, NULL), _j = 1 .. _nv)}; if nops(_src) <> 1 then error "'eventfired' can only be set/queried for root-finding events and time/interval events" end if; _src := _src[1]; if _dtbl[1][3][1][_src, 2] <> 0. and _dtbl[1][3][1][_src, 2]-2. <> 0. then error "'eventfired' can only be set/queried for root-finding events and time/interval events" elif irem(round(_dtbl[1][3][1][_src, 4]), 2) = 1 then if _EnvEventRetriggerWarned = false then WARNING(`'eventfired' has no effect on events that retrigger`) end if; _EnvEventRetriggerWarned := true end if; if _dtbl[_i][3][1][_src, 2] = 0 and irem(iquo(round(_dtbl[_i][3][1][_src, 4]), 32), 2) = 1 then _val := _val, undefined elif type(_dtbl[_i][3][4][_src, _i-1], 'undefined') or _i = 2 and _dtbl[2][3][1][_src, 8] < _dtbl[2][3][4][_src, 1] or _i = 3 and _dtbl[3][3][4][_src, 2] < _dtbl[3][3][1][_src, 8] then _val := _val, _dtbl[_i][3][1][_src, 8] else _val := _val, _dtbl[_i][3][4][_src, _i-1] end if; if type(_k, `=`) then if _dtbl[_i][3][1][_src, 2] = 0 and irem(iquo(round(_dtbl[_i][3][1][_src, 4]), 32), 2) = 1 then error "cannot set event code for a rate hysteresis event" end if; userinfo(3, {'events', 'eventreset'}, `manual set event code `, _src, ` to value `, rhs(_k)); _dtbl[_i][3][1][_src, 8] := rhs(_k); _dtbl[_i][3][4][_src, _i-1] := rhs(_k) end if end do; return [_val] elif type(_xin, `=`) and lhs(_xin) = "direction" then if not member(rhs(_xin), {-1, 1, ':-left', ':-right'}) then error "'direction' must be specified as either '1' or 'right' (positive) or '-1' or 'left' (negative)" end if; _src := `if`(_dtbl[4] = 2, -1, `if`(_dtbl[4] = 3, 1, undefined)); _i := `if`(member(rhs(_xin), {1, ':-right'}), 3, 2); _dtbl[4] := _i; _dtbl[_i] := `dsolve/numeric/SC/IVPdcopy`(_dtbl[1], `if`(assigned(_dtbl[_i]), _dtbl[_i], NULL)); if 0 < _nv then for _j to _nv+1 do if _j <= _nv and not type(_dtbl[_i][3][4][_j, _i-1], 'undefined') then userinfo(3, {'events', 'eventreset'}, `reinit #4, event code `, _j, ` to defined init `, _dtbl[_i][3][4][_j, _i-1]); _dtbl[_i][3][1][_j, 8] := _dtbl[_i][3][4][_j, _i-1] elif _dtbl[_i][3][1][_j, 2] = 0 and irem(iquo(round(_dtbl[_i][3][1][_j, 4]), 32), 2) = 1 then userinfo(3, {'events', 'eventreset'}, `reinit #4, event code `, _j, ` to rate hysteresis init `, _dtbl[_i][5][24]); _dtbl[_i][3][1][_j, 8] := _dtbl[_i][5][24] elif _dtbl[_i][3][1][_j, 2] = 0 and irem(iquo(round(_dtbl[_i][3][1][_j, 4]), 2), 2) = 0 then userinfo(3, {'events', 'eventreset'}, `reinit #4, event code `, _j, ` to initial init `, _x0); _dtbl[_i][3][1][_j, 8] := _x0 else userinfo(3, {'events', 'eventreset'}, `reinit #4, event code `, _j, ` to fireinitial init `, _x0-2*_i+5.0); _dtbl[_i][3][1][_j, 8] := _x0-2*_i+5.0 end if end do end if; return _src elif _xin = "eventcount" then if _dtbl[1][3][1] = 0 or _dtbl[4] <> 2 and _dtbl[4] <> 3 then return 0 else return round(_dtbl[_dtbl[4]][3][1][_nv+1, 12]) end if else return "procname" end if end if; if _xout = _x0 then return [_x0, seq(evalf(_dtbl[1][6][_vmap[_i]]), _i = 1 .. _n-_ne)] end if; _i := `if`(_x0 <= _xout, 3, 2); if _xin = "last" and 0 < _dtbl[_i][4][9] and _dtbl[_i][4][9] < 10 then _dat := eval(_dtbl[_i], 2); _j := _dat[4][20]; return [_dat[11][_j, 0], seq(_dat[11][_j, _vmap[_i]], _i = 1 .. _n-_ne-_nd), seq(_dat[8][1][_vmap[_i]], _i = _n-_ne-_nd+1 .. _n-_ne)] end if; if not type(_dtbl[_i], 'array') then _dtbl[_i] := `dsolve/numeric/SC/IVPdcopy`(_dtbl[1], `if`(assigned(_dtbl[_i]), _dtbl[_i], NULL)); if 0 < _nv then for _j to _nv+1 do if _j <= _nv and not type(_dtbl[_i][3][4][_j, _i-1], 'undefined') then userinfo(3, {'events', 'eventreset'}, `reinit #5, event code `, _j, ` to defined init `, _dtbl[_i][3][4][_j, _i-1]); _dtbl[_i][3][1][_j, 8] := _dtbl[_i][3][4][_j, _i-1] elif _dtbl[_i][3][1][_j, 2] = 0 and irem(iquo(round(_dtbl[_i][3][1][_j, 4]), 32), 2) = 1 then userinfo(3, {'events', 'eventreset'}, `reinit #5, event code `, _j, ` to rate hysteresis init `, _dtbl[_i][5][24]); _dtbl[_i][3][1][_j, 8] := _dtbl[_i][5][24] elif _dtbl[_i][3][1][_j, 2] = 0 and irem(iquo(round(_dtbl[_i][3][1][_j, 4]), 2), 2) = 0 then userinfo(3, {'events', 'eventreset'}, `reinit #5, event code `, _j, ` to initial init `, _x0); _dtbl[_i][3][1][_j, 8] := _x0 else userinfo(3, {'events', 'eventreset'}, `reinit #5, event code `, _j, ` to fireinitial init `, _x0-2*_i+5.0); _dtbl[_i][3][1][_j, 8] := _x0-2*_i+5.0 end if end do end if end if; if _xin <> "last" then if 0 < 0 then if `dsolve/numeric/checkglobals`(op(_dtbl[1][14]), _pars, _n, _y0) then `dsolve/numeric/SC/reinitialize`(_dtbl, _y0, _n, procname, _pars, _i) end if end if; if _dtbl[1][4][7] = 0 then error "parameters must be initialized before solution can be computed" end if end if; _dat := eval(_dtbl[_i], 2); _dtbl[4] := _i; try _src := `dsolve/numeric/SC/IVPrun`(_dat, _xout) catch: userinfo(2, `dsolve/debug`, print(`Exception in solnproc:`, [lastexception][2 .. -1])); error  end try; if _src = 0 and 10 < _dat[4][9] then _val := _dat[3][1][_nv+1, 8] else _val := _dat[11][_dat[4][20], 0] end if; if _src <> 0 or _dat[4][9] <= 0 then _dtbl[1][5][1] := _xout else _dtbl[1][5][1] := _val end if; if _i = 3 and _val < _xout then Rounding := -infinity; if _dat[4][9] = 1 then error "cannot evaluate the solution further right of %1, probably a singularity", evalf[8](_val) elif _dat[4][9] = 2 then error "cannot evaluate the solution further right of %1, maxfun limit exceeded (see <a href='http://www.maplesoft.com/support/help/search.aspx?term=dsolve,maxfun' target='_new'>?dsolve,maxfun</a> for details)", evalf[8](_val) elif _dat[4][9] = 3 then if _dat[4][25] = 3 then error "cannot evaluate the solution past the initial point, problem may be initially singular or improperly set up" else error "cannot evaluate the solution past the initial point, problem may be complex, initially singular or improperly set up" end if elif _dat[4][9] = 4 then error "cannot evaluate the solution further right of %1, accuracy goal cannot be achieved with specified 'minstep'", evalf[8](_val) elif _dat[4][9] = 5 then error "cannot evaluate the solution further right of %1, too many step failures, tolerances may be too loose for problem", evalf[8](_val) elif 10 < _dat[4][9] then if _dat[4][9]-10 = _nv+1 then error "constraint projection failure on event at t=%1", evalf[8](_val) elif _dat[4][9]-10 = _nv+2 then error "index-1 and derivative evaluation failure on event at t=%1", evalf[8](_val) elif _dat[4][9]-10 = _nv+3 then error "maximum number of event iterations reached (%1) at t=%2", round(_dat[3][1][_nv+1, 3]), evalf[8](_val) else if _Env_dsolve_nowarnstop <> true then `dsolve/numeric/warning`(StringTools:-FormatMessage("cannot evaluate the solution further right of %1, event #%2 triggered a halt", evalf[8](_val), round(_dat[3][1][_dat[4][9]-10, 1]))) end if; Rounding := 'nearest'; _xout := _val end if else error "cannot evaluate the solution further right of %1", evalf[8](_val) end if elif _i = 2 and _xout < _val then Rounding := infinity; if _dat[4][9] = 1 then error "cannot evaluate the solution further left of %1, probably a singularity", evalf[8](_val) elif _dat[4][9] = 2 then error "cannot evaluate the solution further left of %1, maxfun limit exceeded (see <a href='http://www.maplesoft.com/support/help/search.aspx?term=dsolve,maxfun' target='_new'>?dsolve,maxfun</a> for details)", evalf[8](_val) elif _dat[4][9] = 3 then if _dat[4][25] = 3 then error "cannot evaluate the solution past the initial point, problem may be initially singular or improperly set up" else error "cannot evaluate the solution past the initial point, problem may be complex, initially singular or improperly set up" end if elif _dat[4][9] = 4 then error "cannot evaluate the solution further left of %1, accuracy goal cannot be achieved with specified 'minstep'", evalf[8](_val) elif _dat[4][9] = 5 then error "cannot evaluate the solution further left of %1, too many step failures, tolerances may be too loose for problem", evalf[8](_val) elif 10 < _dat[4][9] then if _dat[4][9]-10 = _nv+1 then error "constraint projection failure on event at t=%1", evalf[8](_val) elif _dat[4][9]-10 = _nv+2 then error "index-1 and derivative evaluation failure on event at t=%1", evalf[8](_val) elif _dat[4][9]-10 = _nv+3 then error "maximum number of event iterations reached (%1) at t=%2", round(_dat[3][1][_nv+1, 3]), evalf[8](_val) else if _Env_dsolve_nowarnstop <> true then `dsolve/numeric/warning`(StringTools:-FormatMessage("cannot evaluate the solution further left of %1, event #%2 triggered a halt", evalf[8](_val), round(_dat[3][1][_dat[4][9]-10, 1]))) end if; Rounding := 'nearest'; _xout := _val end if else error "cannot evaluate the solution further left of %1", evalf[8](_val) end if end if; if _EnvInFsolve = true then _dig := _dat[4][26]; _dat[4][26] := _EnvDSNumericSaveDigits; _Env_dsolve_SC_native := true; if _dat[4][25] = 1 then _i := 1; _dat[4][25] := 2 else _i := _dat[4][25] end if; _val := `dsolve/numeric/SC/IVPval`(_dat, _xout, _src); _dat[4][25] := _i; _dat[4][26] := _dig; [_xout, seq(_val[_vmap[_i]], _i = 1 .. _n-_ne)] else Digits := _dat[4][26]; _val := `dsolve/numeric/SC/IVPval`(eval(_dat, 2), _xout, _src); [_xout, seq(_val[_vmap[_i]], _i = 1 .. _n-_ne)] end if end proc, (2) = Array(1..3, {(1) = 18446744080243415278, (2) = 18446744080243415542, (3) = 18446744080243415718}), (3) = [t, x(t), diff(x(t), t)], (4) = []}); _solnproc := _dat[1]; _pars := map(rhs, _dat[4]); if not type(_xout, 'numeric') then if member(t, ["start", 'start', "method", 'method', "left", 'left', "right", 'right', "leftdata", "rightdata", "enginedata", "eventstop", 'eventstop', "eventclear", 'eventclear', "eventstatus", 'eventstatus', "eventcount", 'eventcount', "laxtol", 'laxtol', "numfun", 'numfun', NULL]) then _res := _solnproc(convert(t, 'string')); if 1 < nops([_res]) then return _res elif type(_res, 'array') then return eval(_res, 1) elif _res <> "procname" then return _res end if elif member(t, ["last", 'last', "initial", 'initial', NULL]) then _res := _solnproc(convert(t, 'string')); if type(_res, 'list') then return _res[2] else return NULL end if elif member(t, ["parameters", 'parameters', "initial_and_parameters", 'initial_and_parameters', NULL]) then _xout := convert(t, 'string'); _res := _solnproc(_xout); if _xout = "parameters" then return [seq(_pars[_i] = _res[_i], _i = 1 .. nops(_pars))] else return [_res[2], seq(_pars[_i] = [_res][2][_i], _i = 1 .. nops(_pars))] end if elif type(_xout, `=`) and member(lhs(_xout), ["initial", 'initial', "parameters", 'parameters', "initial_and_parameters", 'initial_and_parameters', NULL]) then _xout := convert(lhs(t), 'string') = rhs(t); if lhs(_xout) = "initial" then if type(rhs(_xout), 'list') then _res := _solnproc(_xout) else _res := _solnproc("initial" = ["single", 2, rhs(_xout)]) end if elif not type(rhs(_xout), 'list') then error "initial and/or parameter values must be specified in a list" elif lhs(_xout) = "initial_and_parameters" and nops(rhs(_xout)) = nops(_pars)+1 then _res := _solnproc(lhs(_xout) = ["single", 2, op(rhs(_xout))]) else _res := _solnproc(_xout) end if; if lhs(_xout) = "initial" then return _res[2] elif lhs(_xout) = "parameters" then return [seq(_pars[_i] = _res[_i], _i = 1 .. nops(_pars))] else return [_res[2], seq(_pars[_i] = [_res][2][_i], _i = 1 .. nops(_pars))] end if elif type(_xout, `=`) and member(lhs(_xout), ["eventdisable", 'eventdisable', "eventenable", 'eventenable', "eventfired", 'eventfired', "direction", 'direction', NULL]) then return _solnproc(convert(lhs(t), 'string') = rhs(t)) elif _xout = "solnprocedure" then return eval(_solnproc) elif _xout = "sysvars" then return _dat[3] end if; if procname <> unknown then return ('procname')(t) else _ndsol := `tools/gensym`("x(t)"); eval(FromInert(_Inert_FUNCTION(_Inert_NAME("assign"), _Inert_EXPSEQ(ToInert(_ndsol), _Inert_VERBATIM(pointto(_dat[2][2])))))); return FromInert(_Inert_FUNCTION(ToInert(_ndsol), _Inert_EXPSEQ(ToInert(t)))) end if end if; try _res := _solnproc(_xout); _res[2] catch: error  end try end proc, diff(x(t), t) = proc (t) local _res, _dat, _solnproc, _xout, _ndsol, _pars, _i; option `Copyright (c) 2000 by Waterloo Maple Inc. All rights reserved.`; if 1 < nargs then error "invalid input: too many arguments" end if; _EnvDSNumericSaveDigits := Digits; Digits := 15; if _EnvInFsolve = true then _xout := evalf[_EnvDSNumericSaveDigits](t) else _xout := evalf(t) end if; _dat := Array(1..4, {(1) = proc (_xin) local _xout, _dtbl, _dat, _vmap, _x0, _y0, _val, _dig, _n, _ne, _nd, _nv, _pars, _ini, _par, _i, _j, _k, _src; option `Copyright (c) 2002 by Waterloo Maple Inc. All rights reserved.`; table( [( "complex" ) = false ] ) _xout := _xin; _pars := []; _dtbl := array( 1 .. 4, [( 1 ) = (array( 1 .. 20, [( 1 ) = (datatype = float[8], order = C_order, storage = rectangular), ( 2 ) = (datatype = float[8], order = C_order, storage = rectangular), ( 3 ) = ([0, 0, 0, Array(1..0, 1..2, {}, datatype = float[8], order = C_order)]), ( 4 ) = (Array(1..53, {(1) = 2, (2) = 2, (3) = 0, (4) = 0, (5) = 0, (6) = 0, (7) = 1, (8) = 0, (9) = 0, (10) = 0, (11) = 0, (12) = 0, (13) = 0, (14) = 0, (15) = 0, (16) = 0, (17) = 0, (18) = 1, (19) = 30000, (20) = 0, (21) = 0, (22) = 1, (23) = 4, (24) = 0, (25) = 1, (26) = 15, (27) = 1, (28) = 0, (29) = 1, (30) = 3, (31) = 3, (32) = 0, (33) = 1, (34) = 0, (35) = 0, (36) = 0, (37) = 0, (38) = 0, (39) = 0, (40) = 0, (41) = 0, (42) = 0, (43) = 1, (44) = 0, (45) = 0, (46) = 0, (47) = 0, (48) = 0, (49) = 0, (50) = 50, (51) = 1, (52) = 0, (53) = 0}, datatype = integer[8])), ( 5 ) = (Array(1..28, {(1) = .0, (2) = 0.10e-5, (3) = .0, (4) = 0.500001e-14, (5) = .0, (6) = 0.13220058646251668e-2, (7) = .0, (8) = 0.10e-5, (9) = .0, (10) = .0, (11) = .0, (12) = .0, (13) = 1.0, (14) = .0, (15) = .49999999999999, (16) = .0, (17) = 1.0, (18) = 1.0, (19) = .0, (20) = .0, (21) = 1.0, (22) = 1.0, (23) = .0, (24) = .0, (25) = 0.10e-14, (26) = .0, (27) = .0, (28) = .0}, datatype = float[8], order = C_order)), ( 6 ) = (Array(1..2, {(1) = 1.0, (2) = 1.0}, datatype = float[8], order = C_order)), ( 7 ) = ([Array(1..4, 1..7, {(1, 1) = .0, (1, 2) = .203125, (1, 3) = .3046875, (1, 4) = .75, (1, 5) = .8125, (1, 6) = .40625, (1, 7) = .8125, (2, 1) = 0.6378173828125e-1, (2, 2) = .0, (2, 3) = .279296875, (2, 4) = .27237892150878906, (2, 5) = -0.9686851501464844e-1, (2, 6) = 0.1956939697265625e-1, (2, 7) = .5381584167480469, (3, 1) = 0.31890869140625e-1, (3, 2) = .0, (3, 3) = -.34375, (3, 4) = -.335235595703125, (3, 5) = .2296142578125, (3, 6) = .41748046875, (3, 7) = 11.480712890625, (4, 1) = 0.9710520505905151e-1, (4, 2) = .0, (4, 3) = .40350341796875, (4, 4) = 0.20297467708587646e-1, (4, 5) = -0.6054282188415527e-2, (4, 6) = -0.4770040512084961e-1, (4, 7) = .77858567237854}, datatype = float[8], order = C_order), Array(1..6, 1..6, {(1, 1) = .0, (1, 2) = .0, (1, 3) = .0, (1, 4) = .0, (1, 5) = .0, (1, 6) = 1.0, (2, 1) = .25, (2, 2) = .0, (2, 3) = .0, (2, 4) = .0, (2, 5) = .0, (2, 6) = 1.0, (3, 1) = .1875, (3, 2) = .5625, (3, 3) = .0, (3, 4) = .0, (3, 5) = .0, (3, 6) = 2.0, (4, 1) = .23583984375, (4, 2) = -.87890625, (4, 3) = .890625, (4, 4) = .0, (4, 5) = .0, (4, 6) = .2681884765625, (5, 1) = .1272735595703125, (5, 2) = -.5009765625, (5, 3) = .44921875, (5, 4) = -0.128936767578125e-1, (5, 5) = .0, (5, 6) = 0.626220703125e-1, (6, 1) = -0.927734375e-1, (6, 2) = .626220703125, (6, 3) = -.4326171875, (6, 4) = .1418304443359375, (6, 5) = -0.861053466796875e-1, (6, 6) = .3131103515625}, datatype = float[8], order = C_order), Array(1..6, {(1) = .0, (2) = .386, (3) = .21, (4) = .63, (5) = 1.0, (6) = 1.0}, datatype = float[8], order = C_order), Array(1..6, {(1) = .25, (2) = -.1043, (3) = .1035, (4) = -0.362e-1, (5) = .0, (6) = .0}, datatype = float[8], order = C_order), Array(1..6, 1..5, {(1, 1) = .0, (1, 2) = .0, (1, 3) = .0, (1, 4) = .0, (1, 5) = .0, (2, 1) = 1.544, (2, 2) = .0, (2, 3) = .0, (2, 4) = .0, (2, 5) = .0, (3, 1) = .9466785280815533, (3, 2) = .25570116989825814, (3, 3) = .0, (3, 4) = .0, (3, 5) = .0, (4, 1) = 3.3148251870684886, (4, 2) = 2.896124015972123, (4, 3) = .9986419139977808, (4, 4) = .0, (4, 5) = .0, (5, 1) = 1.2212245092262748, (5, 2) = 6.019134481287752, (5, 3) = 12.537083329320874, (5, 4) = -.687886036105895, (5, 5) = .0, (6, 1) = 1.2212245092262748, (6, 2) = 6.019134481287752, (6, 3) = 12.537083329320874, (6, 4) = -.687886036105895, (6, 5) = 1.0}, datatype = float[8], order = C_order), Array(1..6, 1..5, {(1, 1) = .0, (1, 2) = .0, (1, 3) = .0, (1, 4) = .0, (1, 5) = .0, (2, 1) = -5.6688, (2, 2) = .0, (2, 3) = .0, (2, 4) = .0, (2, 5) = .0, (3, 1) = -2.4300933568337584, (3, 2) = -.20635991570891224, (3, 3) = .0, (3, 4) = .0, (3, 5) = .0, (4, 1) = -.10735290581452621, (4, 2) = -9.594562251021896, (4, 3) = -20.470286148096154, (4, 4) = .0, (4, 5) = .0, (5, 1) = 7.496443313968615, (5, 2) = -10.246804314641219, (5, 3) = -33.99990352819906, (5, 4) = 11.708908932061595, (5, 5) = .0, (6, 1) = 8.083246795922411, (6, 2) = -7.981132988062785, (6, 3) = -31.52159432874373, (6, 4) = 16.319305431231363, (6, 5) = -6.0588182388340535}, datatype = float[8], order = C_order), Array(1..3, 1..5, {(1, 1) = .0, (1, 2) = .0, (1, 3) = .0, (1, 4) = .0, (1, 5) = .0, (2, 1) = 10.126235083446911, (2, 2) = -7.487995877607633, (2, 3) = -34.800918615557414, (2, 4) = -7.9927717075687275, (2, 5) = 1.0251377232956207, (3, 1) = -.6762803392806898, (3, 2) = 6.087714651678606, (3, 3) = 16.43084320892463, (3, 4) = 24.767225114183653, (3, 5) = -6.5943891257167815}, datatype = float[8], order = C_order)]), ( 9 ) = ([Array(1..2, {(1) = .1, (2) = .1}, datatype = float[8], order = C_order), Array(1..2, {(1) = .0, (2) = .0}, datatype = float[8], order = C_order), Array(1..2, {(1) = .0, (2) = .0}, datatype = float[8], order = C_order), Array(1..2, {(1) = .0, (2) = .0}, datatype = float[8], order = C_order), Array(1..2, {(1) = .0, (2) = .0}, datatype = float[8], order = C_order), Array(1..2, 1..2, {(1, 1) = .0, (1, 2) = .0, (2, 1) = .0, (2, 2) = .0}, datatype = float[8], order = C_order), Array(1..2, 1..2, {(1, 1) = .0, (1, 2) = .0, (2, 1) = .0, (2, 2) = .0}, datatype = float[8], order = C_order), Array(1..2, 1..6, {(1, 1) = .0, (1, 2) = .0, (1, 3) = .0, (1, 4) = .0, (1, 5) = .0, (1, 6) = .0, (2, 1) = .0, (2, 2) = .0, (2, 3) = .0, (2, 4) = .0, (2, 5) = .0, (2, 6) = .0}, datatype = float[8], order = C_order), Array(1..2, {(1) = 0, (2) = 0}, datatype = integer[8]), Array(1..2, {(1) = 1.0, (2) = 1.0}, datatype = float[8], order = C_order), Array(1..2, {(1) = .0, (2) = .0}, datatype = float[8], order = C_order), Array(1..2, {(1) = .0, (2) = .0}, datatype = float[8], order = C_order), Array(1..2, {(1) = .0, (2) = .0}, datatype = float[8], order = C_order)]), ( 8 ) = ([Array(1..2, {(1) = .0, (2) = .0}, datatype = float[8], order = C_order), Array(1..2, {(1) = .0, (2) = .0}, datatype = float[8], order = C_order), Array(1..2, {(1) = 1.0, (2) = -42.0}, datatype = float[8], order = C_order)]), ( 11 ) = (Array(1..6, 0..2, {(1, 1) = .0, (1, 2) = .0, (2, 0) = .0, (2, 1) = .0, (2, 2) = .0, (3, 0) = .0, (3, 1) = .0, (3, 2) = .0, (4, 0) = .0, (4, 1) = .0, (4, 2) = .0, (5, 0) = .0, (5, 1) = .0, (5, 2) = .0, (6, 0) = .0, (6, 1) = .0, (6, 2) = .0}, datatype = float[8], order = C_order)), ( 10 ) = ([proc (N, X, Y, YP) option `[Y[1] = x(t), Y[2] = diff(x(t),t)]`; YP[2] := -2*Y[2]-40*Y[1]; YP[1] := Y[2]; 0 end proc, -1, 0, 0, 0, 0, 0]), ( 13 ) = (), ( 12 ) = (), ( 15 ) = ("rkf45"), ( 14 ) = ([0, 0]), ( 18 ) = ([]), ( 19 ) = (0), ( 16 ) = ([0, 0, 0, []]), ( 17 ) = ([proc (N, X, Y, YP) option `[Y[1] = x(t), Y[2] = diff(x(t),t)]`; YP[2] := -2*Y[2]-40*Y[1]; YP[1] := Y[2]; 0 end proc, -1, 0, 0, 0, 0, 0]), ( 20 ) = ([])  ] ))  ] ); _y0 := Array(0..2, {(1) = 0., (2) = 1.}); _vmap := array( 1 .. 2, [( 1 ) = (1), ( 2 ) = (2)  ] ); _x0 := _dtbl[1][5][5]; _n := _dtbl[1][4][1]; _ne := _dtbl[1][4][3]; _nd := _dtbl[1][4][4]; _nv := _dtbl[1][4][16]; if not type(_xout, 'numeric') then if member(_xout, ["start", "left", "right"]) then if _Env_smart_dsolve_numeric = true or _dtbl[1][4][10] = 1 then if _xout = "left" then if type(_dtbl[2], 'table') then return _dtbl[2][5][1] end if elif _xout = "right" then if type(_dtbl[3], 'table') then return _dtbl[3][5][1] end if end if end if; return _dtbl[1][5][5] elif _xout = "method" then return _dtbl[1][15] elif _xout = "storage" then return evalb(_dtbl[1][4][10] = 1) elif _xout = "leftdata" then if not type(_dtbl[2], 'array') then return NULL else return eval(_dtbl[2]) end if elif _xout = "rightdata" then if not type(_dtbl[3], 'array') then return NULL else return eval(_dtbl[3]) end if elif _xout = "enginedata" then return eval(_dtbl[1]) elif _xout = "enginereset" then _dtbl[2] := evaln(_dtbl[2]); _dtbl[3] := evaln(_dtbl[3]); return NULL elif _xout = "initial" then return procname(_y0[0]) elif _xout = "laxtol" then return _dtbl[`if`(member(_dtbl[4], {2, 3}), _dtbl[4], 1)][5][18] elif _xout = "numfun" then return `if`(member(_dtbl[4], {2, 3}), _dtbl[_dtbl[4]][4][18], 0) elif _xout = "parameters" then return [seq(_y0[_n+_i], _i = 1 .. nops(_pars))] elif _xout = "initial_and_parameters" then return procname(_y0[0]), [seq(_y0[_n+_i], _i = 1 .. nops(_pars))] elif _xout = "last" then if _dtbl[4] <> 2 and _dtbl[4] <> 3 or _x0-_dtbl[_dtbl[4]][5][1] = 0. then error "no information is available on last computed point" else _xout := _dtbl[_dtbl[4]][5][1] end if elif _xout = "function" then if _dtbl[1][4][33]-2. = 0 then return eval(_dtbl[1][10], 1) else return eval(_dtbl[1][10][1], 1) end if elif _xout = "map" then return copy(_vmap) elif type(_xin, `=`) and type(rhs(_xin), 'list') and member(lhs(_xin), {"initial", "parameters", "initial_and_parameters"}) then _ini, _par := [], []; if lhs(_xin) = "initial" then _ini := rhs(_xin) elif lhs(_xin) = "parameters" then _par := rhs(_xin) elif select(type, rhs(_xin), `=`) <> [] then _par, _ini := selectremove(type, rhs(_xin), `=`) elif nops(rhs(_xin)) < nops(_pars)+1 then error "insufficient data for specification of initial and parameters" else _par := rhs(_xin)[-nops(_pars) .. -1]; _ini := rhs(_xin)[1 .. -nops(_pars)-1] end if; _xout := lhs(_xout); if _par <> [] then `dsolve/numeric/process_parameters`(_n, _pars, _par, _y0) end if; if _ini <> [] then `dsolve/numeric/process_initial`(_n-_ne, _ini, _y0, _pars, _vmap) end if; `dsolve/numeric/SC/reinitialize`(_dtbl, _y0, _n, procname, _pars); if _Env_smart_dsolve_numeric = true and type(_y0[0], 'numeric') and _dtbl[1][4][10] <> 1 then procname("right") := _y0[0]; procname("left") := _y0[0] end if; if _xout = "initial" then return [_y0[0], seq(_y0[_vmap[_i]], _i = 1 .. _n-_ne)] elif _xout = "parameters" then return [seq(_y0[_n+_i], _i = 1 .. nops(_pars))] else return [_y0[0], seq(_y0[_vmap[_i]], _i = 1 .. _n-_ne)], [seq(_y0[_n+_i], _i = 1 .. nops(_pars))] end if elif _xin = "eventstop" then if _nv = 0 then error "this solution has no events" end if; _i := _dtbl[4]; if _i <> 2 and _i <> 3 then return 0 end if; if _dtbl[_i][4][10] = 1 and assigned(_dtbl[5-_i]) and _dtbl[_i][4][9] < 10 and 10 <= _dtbl[5-_i][4][9] then _i := 5-_i; _dtbl[4] := _i; _j := round(_dtbl[_i][4][17]); return round(_dtbl[_i][3][1][_j, 1]) elif 10 <= _dtbl[_i][4][9] then _j := round(_dtbl[_i][4][17]); return round(_dtbl[_i][3][1][_j, 1]) else return 0 end if elif _xin = "eventstatus" then if _nv = 0 then error "this solution has no events" end if; _i := [selectremove(proc (a) options operator, arrow; _dtbl[1][3][1][a, 7] = 1 end proc, {seq(_j, _j = 1 .. round(_dtbl[1][3][1][_nv+1, 1]))})]; return ':-enabled' = _i[1], ':-disabled' = _i[2] elif _xin = "eventclear" then if _nv = 0 then error "this solution has no events" end if; _i := _dtbl[4]; if _i <> 2 and _i <> 3 then error "no events to clear" end if; if _dtbl[_i][4][10] = 1 and assigned(_dtbl[5-_i]) and _dtbl[_i][4][9] < 10 and 10 < _dtbl[5-_i][4][9] then _dtbl[4] := 5-_i; _i := 5-_i end if; if _dtbl[_i][4][9] < 10 then error "no events to clear" elif _nv < _dtbl[_i][4][9]-10 then error "event error condition cannot be cleared" else _j := _dtbl[_i][4][9]-10; if irem(round(_dtbl[_i][3][1][_j, 4]), 2) = 1 then error "retriggerable events cannot be cleared" end if; _j := round(_dtbl[_i][3][1][_j, 1]); for _k to _nv do if _dtbl[_i][3][1][_k, 1] = _j then if _dtbl[_i][3][1][_k, 2] = 3 then error "range events cannot be cleared" end if; _dtbl[_i][3][1][_k, 8] := _dtbl[_i][3][1][_nv+1, 8] end if end do; _dtbl[_i][4][17] := 0; _dtbl[_i][4][9] := 0; if _dtbl[1][4][10] = 1 then if _i = 2 then try procname(procname("left")) catch:  end try else try procname(procname("right")) catch:  end try end if end if end if; return  elif type(_xin, `=`) and member(lhs(_xin), {"eventdisable", "eventenable"}) then if _nv = 0 then error "this solution has no events" end if; if type(rhs(_xin), {('list')('posint'), ('set')('posint')}) then _i := {op(rhs(_xin))} elif type(rhs(_xin), 'posint') then _i := {rhs(_xin)} else error "event identifiers must be integers in the range 1..%1", round(_dtbl[1][3][1][_nv+1, 1]) end if; if select(proc (a) options operator, arrow; _nv < a end proc, _i) <> {} then error "event identifiers must be integers in the range 1..%1", round(_dtbl[1][3][1][_nv+1, 1]) end if; _k := {}; for _j to _nv do if member(round(_dtbl[1][3][1][_j, 1]), _i) then _k := `union`(_k, {_j}) end if end do; _i := _k; if lhs(_xin) = "eventdisable" then _dtbl[4] := 0; _j := [evalb(assigned(_dtbl[2]) and member(_dtbl[2][4][17], _i)), evalb(assigned(_dtbl[3]) and member(_dtbl[3][4][17], _i))]; for _k in _i do _dtbl[1][3][1][_k, 7] := 0; if assigned(_dtbl[2]) then _dtbl[2][3][1][_k, 7] := 0 end if; if assigned(_dtbl[3]) then _dtbl[3][3][1][_k, 7] := 0 end if end do; if _j[1] then for _k to _nv+1 do if _k <= _nv and not type(_dtbl[2][3][4][_k, 1], 'undefined') then userinfo(3, {'events', 'eventreset'}, `reinit #2, event code `, _k, ` to defined init `, _dtbl[2][3][4][_k, 1]); _dtbl[2][3][1][_k, 8] := _dtbl[2][3][4][_k, 1] elif _dtbl[2][3][1][_k, 2] = 0 and irem(iquo(round(_dtbl[2][3][1][_k, 4]), 32), 2) = 1 then userinfo(3, {'events', 'eventreset'}, `reinit #2, event code `, _k, ` to rate hysteresis init `, _dtbl[2][5][24]); _dtbl[2][3][1][_k, 8] := _dtbl[2][5][24] elif _dtbl[2][3][1][_k, 2] = 0 and irem(iquo(round(_dtbl[2][3][1][_k, 4]), 2), 2) = 0 then userinfo(3, {'events', 'eventreset'}, `reinit #2, event code `, _k, ` to initial init `, _x0); _dtbl[2][3][1][_k, 8] := _x0 else userinfo(3, {'events', 'eventreset'}, `reinit #2, event code `, _k, ` to fireinitial init `, _x0-1); _dtbl[2][3][1][_k, 8] := _x0-1 end if end do; _dtbl[2][4][17] := 0; _dtbl[2][4][9] := 0; if _dtbl[1][4][10] = 1 then procname(procname("left")) end if end if; if _j[2] then for _k to _nv+1 do if _k <= _nv and not type(_dtbl[3][3][4][_k, 2], 'undefined') then userinfo(3, {'events', 'eventreset'}, `reinit #3, event code `, _k, ` to defined init `, _dtbl[3][3][4][_k, 2]); _dtbl[3][3][1][_k, 8] := _dtbl[3][3][4][_k, 2] elif _dtbl[3][3][1][_k, 2] = 0 and irem(iquo(round(_dtbl[3][3][1][_k, 4]), 32), 2) = 1 then userinfo(3, {'events', 'eventreset'}, `reinit #3, event code `, _k, ` to rate hysteresis init `, _dtbl[3][5][24]); _dtbl[3][3][1][_k, 8] := _dtbl[3][5][24] elif _dtbl[3][3][1][_k, 2] = 0 and irem(iquo(round(_dtbl[3][3][1][_k, 4]), 2), 2) = 0 then userinfo(3, {'events', 'eventreset'}, `reinit #3, event code `, _k, ` to initial init `, _x0); _dtbl[3][3][1][_k, 8] := _x0 else userinfo(3, {'events', 'eventreset'}, `reinit #3, event code `, _k, ` to fireinitial init `, _x0+1); _dtbl[3][3][1][_k, 8] := _x0+1 end if end do; _dtbl[3][4][17] := 0; _dtbl[3][4][9] := 0; if _dtbl[1][4][10] = 1 then procname(procname("right")) end if end if else for _k in _i do _dtbl[1][3][1][_k, 7] := 1 end do; _dtbl[2] := evaln(_dtbl[2]); _dtbl[3] := evaln(_dtbl[3]); _dtbl[4] := 0; if _dtbl[1][4][10] = 1 then if _x0 <= procname("right") then try procname(procname("right")) catch:  end try end if; if procname("left") <= _x0 then try procname(procname("left")) catch:  end try end if end if end if; return  elif type(_xin, `=`) and lhs(_xin) = "eventfired" then if not type(rhs(_xin), 'list') then error "'eventfired' must be specified as a list" end if; if _nv = 0 then error "this solution has no events" end if; if _dtbl[4] <> 2 and _dtbl[4] <> 3 then error "'direction' must be set prior to calling/setting 'eventfired'" end if; _i := _dtbl[4]; _val := NULL; if not assigned(_EnvEventRetriggerWarned) then _EnvEventRetriggerWarned := false end if; for _k in rhs(_xin) do if type(_k, 'integer') then _src := _k elif type(_k, 'integer' = 'anything') and type(evalf(rhs(_k)), 'numeric') then _k := lhs(_k) = evalf[max(Digits, 18)](rhs(_k)); _src := lhs(_k) else error "'eventfired' entry is not valid: %1", _k end if; if _src < 1 or round(_dtbl[1][3][1][_nv+1, 1]) < _src then error "event identifiers must be integers in the range 1..%1", round(_dtbl[1][3][1][_nv+1, 1]) end if; _src := {seq(`if`(_dtbl[1][3][1][_j, 1]-_src = 0., _j, NULL), _j = 1 .. _nv)}; if nops(_src) <> 1 then error "'eventfired' can only be set/queried for root-finding events and time/interval events" end if; _src := _src[1]; if _dtbl[1][3][1][_src, 2] <> 0. and _dtbl[1][3][1][_src, 2]-2. <> 0. then error "'eventfired' can only be set/queried for root-finding events and time/interval events" elif irem(round(_dtbl[1][3][1][_src, 4]), 2) = 1 then if _EnvEventRetriggerWarned = false then WARNING(`'eventfired' has no effect on events that retrigger`) end if; _EnvEventRetriggerWarned := true end if; if _dtbl[_i][3][1][_src, 2] = 0 and irem(iquo(round(_dtbl[_i][3][1][_src, 4]), 32), 2) = 1 then _val := _val, undefined elif type(_dtbl[_i][3][4][_src, _i-1], 'undefined') or _i = 2 and _dtbl[2][3][1][_src, 8] < _dtbl[2][3][4][_src, 1] or _i = 3 and _dtbl[3][3][4][_src, 2] < _dtbl[3][3][1][_src, 8] then _val := _val, _dtbl[_i][3][1][_src, 8] else _val := _val, _dtbl[_i][3][4][_src, _i-1] end if; if type(_k, `=`) then if _dtbl[_i][3][1][_src, 2] = 0 and irem(iquo(round(_dtbl[_i][3][1][_src, 4]), 32), 2) = 1 then error "cannot set event code for a rate hysteresis event" end if; userinfo(3, {'events', 'eventreset'}, `manual set event code `, _src, ` to value `, rhs(_k)); _dtbl[_i][3][1][_src, 8] := rhs(_k); _dtbl[_i][3][4][_src, _i-1] := rhs(_k) end if end do; return [_val] elif type(_xin, `=`) and lhs(_xin) = "direction" then if not member(rhs(_xin), {-1, 1, ':-left', ':-right'}) then error "'direction' must be specified as either '1' or 'right' (positive) or '-1' or 'left' (negative)" end if; _src := `if`(_dtbl[4] = 2, -1, `if`(_dtbl[4] = 3, 1, undefined)); _i := `if`(member(rhs(_xin), {1, ':-right'}), 3, 2); _dtbl[4] := _i; _dtbl[_i] := `dsolve/numeric/SC/IVPdcopy`(_dtbl[1], `if`(assigned(_dtbl[_i]), _dtbl[_i], NULL)); if 0 < _nv then for _j to _nv+1 do if _j <= _nv and not type(_dtbl[_i][3][4][_j, _i-1], 'undefined') then userinfo(3, {'events', 'eventreset'}, `reinit #4, event code `, _j, ` to defined init `, _dtbl[_i][3][4][_j, _i-1]); _dtbl[_i][3][1][_j, 8] := _dtbl[_i][3][4][_j, _i-1] elif _dtbl[_i][3][1][_j, 2] = 0 and irem(iquo(round(_dtbl[_i][3][1][_j, 4]), 32), 2) = 1 then userinfo(3, {'events', 'eventreset'}, `reinit #4, event code `, _j, ` to rate hysteresis init `, _dtbl[_i][5][24]); _dtbl[_i][3][1][_j, 8] := _dtbl[_i][5][24] elif _dtbl[_i][3][1][_j, 2] = 0 and irem(iquo(round(_dtbl[_i][3][1][_j, 4]), 2), 2) = 0 then userinfo(3, {'events', 'eventreset'}, `reinit #4, event code `, _j, ` to initial init `, _x0); _dtbl[_i][3][1][_j, 8] := _x0 else userinfo(3, {'events', 'eventreset'}, `reinit #4, event code `, _j, ` to fireinitial init `, _x0-2*_i+5.0); _dtbl[_i][3][1][_j, 8] := _x0-2*_i+5.0 end if end do end if; return _src elif _xin = "eventcount" then if _dtbl[1][3][1] = 0 or _dtbl[4] <> 2 and _dtbl[4] <> 3 then return 0 else return round(_dtbl[_dtbl[4]][3][1][_nv+1, 12]) end if else return "procname" end if end if; if _xout = _x0 then return [_x0, seq(evalf(_dtbl[1][6][_vmap[_i]]), _i = 1 .. _n-_ne)] end if; _i := `if`(_x0 <= _xout, 3, 2); if _xin = "last" and 0 < _dtbl[_i][4][9] and _dtbl[_i][4][9] < 10 then _dat := eval(_dtbl[_i], 2); _j := _dat[4][20]; return [_dat[11][_j, 0], seq(_dat[11][_j, _vmap[_i]], _i = 1 .. _n-_ne-_nd), seq(_dat[8][1][_vmap[_i]], _i = _n-_ne-_nd+1 .. _n-_ne)] end if; if not type(_dtbl[_i], 'array') then _dtbl[_i] := `dsolve/numeric/SC/IVPdcopy`(_dtbl[1], `if`(assigned(_dtbl[_i]), _dtbl[_i], NULL)); if 0 < _nv then for _j to _nv+1 do if _j <= _nv and not type(_dtbl[_i][3][4][_j, _i-1], 'undefined') then userinfo(3, {'events', 'eventreset'}, `reinit #5, event code `, _j, ` to defined init `, _dtbl[_i][3][4][_j, _i-1]); _dtbl[_i][3][1][_j, 8] := _dtbl[_i][3][4][_j, _i-1] elif _dtbl[_i][3][1][_j, 2] = 0 and irem(iquo(round(_dtbl[_i][3][1][_j, 4]), 32), 2) = 1 then userinfo(3, {'events', 'eventreset'}, `reinit #5, event code `, _j, ` to rate hysteresis init `, _dtbl[_i][5][24]); _dtbl[_i][3][1][_j, 8] := _dtbl[_i][5][24] elif _dtbl[_i][3][1][_j, 2] = 0 and irem(iquo(round(_dtbl[_i][3][1][_j, 4]), 2), 2) = 0 then userinfo(3, {'events', 'eventreset'}, `reinit #5, event code `, _j, ` to initial init `, _x0); _dtbl[_i][3][1][_j, 8] := _x0 else userinfo(3, {'events', 'eventreset'}, `reinit #5, event code `, _j, ` to fireinitial init `, _x0-2*_i+5.0); _dtbl[_i][3][1][_j, 8] := _x0-2*_i+5.0 end if end do end if end if; if _xin <> "last" then if 0 < 0 then if `dsolve/numeric/checkglobals`(op(_dtbl[1][14]), _pars, _n, _y0) then `dsolve/numeric/SC/reinitialize`(_dtbl, _y0, _n, procname, _pars, _i) end if end if; if _dtbl[1][4][7] = 0 then error "parameters must be initialized before solution can be computed" end if end if; _dat := eval(_dtbl[_i], 2); _dtbl[4] := _i; try _src := `dsolve/numeric/SC/IVPrun`(_dat, _xout) catch: userinfo(2, `dsolve/debug`, print(`Exception in solnproc:`, [lastexception][2 .. -1])); error  end try; if _src = 0 and 10 < _dat[4][9] then _val := _dat[3][1][_nv+1, 8] else _val := _dat[11][_dat[4][20], 0] end if; if _src <> 0 or _dat[4][9] <= 0 then _dtbl[1][5][1] := _xout else _dtbl[1][5][1] := _val end if; if _i = 3 and _val < _xout then Rounding := -infinity; if _dat[4][9] = 1 then error "cannot evaluate the solution further right of %1, probably a singularity", evalf[8](_val) elif _dat[4][9] = 2 then error "cannot evaluate the solution further right of %1, maxfun limit exceeded (see <a href='http://www.maplesoft.com/support/help/search.aspx?term=dsolve,maxfun' target='_new'>?dsolve,maxfun</a> for details)", evalf[8](_val) elif _dat[4][9] = 3 then if _dat[4][25] = 3 then error "cannot evaluate the solution past the initial point, problem may be initially singular or improperly set up" else error "cannot evaluate the solution past the initial point, problem may be complex, initially singular or improperly set up" end if elif _dat[4][9] = 4 then error "cannot evaluate the solution further right of %1, accuracy goal cannot be achieved with specified 'minstep'", evalf[8](_val) elif _dat[4][9] = 5 then error "cannot evaluate the solution further right of %1, too many step failures, tolerances may be too loose for problem", evalf[8](_val) elif 10 < _dat[4][9] then if _dat[4][9]-10 = _nv+1 then error "constraint projection failure on event at t=%1", evalf[8](_val) elif _dat[4][9]-10 = _nv+2 then error "index-1 and derivative evaluation failure on event at t=%1", evalf[8](_val) elif _dat[4][9]-10 = _nv+3 then error "maximum number of event iterations reached (%1) at t=%2", round(_dat[3][1][_nv+1, 3]), evalf[8](_val) else if _Env_dsolve_nowarnstop <> true then `dsolve/numeric/warning`(StringTools:-FormatMessage("cannot evaluate the solution further right of %1, event #%2 triggered a halt", evalf[8](_val), round(_dat[3][1][_dat[4][9]-10, 1]))) end if; Rounding := 'nearest'; _xout := _val end if else error "cannot evaluate the solution further right of %1", evalf[8](_val) end if elif _i = 2 and _xout < _val then Rounding := infinity; if _dat[4][9] = 1 then error "cannot evaluate the solution further left of %1, probably a singularity", evalf[8](_val) elif _dat[4][9] = 2 then error "cannot evaluate the solution further left of %1, maxfun limit exceeded (see <a href='http://www.maplesoft.com/support/help/search.aspx?term=dsolve,maxfun' target='_new'>?dsolve,maxfun</a> for details)", evalf[8](_val) elif _dat[4][9] = 3 then if _dat[4][25] = 3 then error "cannot evaluate the solution past the initial point, problem may be initially singular or improperly set up" else error "cannot evaluate the solution past the initial point, problem may be complex, initially singular or improperly set up" end if elif _dat[4][9] = 4 then error "cannot evaluate the solution further left of %1, accuracy goal cannot be achieved with specified 'minstep'", evalf[8](_val) elif _dat[4][9] = 5 then error "cannot evaluate the solution further left of %1, too many step failures, tolerances may be too loose for problem", evalf[8](_val) elif 10 < _dat[4][9] then if _dat[4][9]-10 = _nv+1 then error "constraint projection failure on event at t=%1", evalf[8](_val) elif _dat[4][9]-10 = _nv+2 then error "index-1 and derivative evaluation failure on event at t=%1", evalf[8](_val) elif _dat[4][9]-10 = _nv+3 then error "maximum number of event iterations reached (%1) at t=%2", round(_dat[3][1][_nv+1, 3]), evalf[8](_val) else if _Env_dsolve_nowarnstop <> true then `dsolve/numeric/warning`(StringTools:-FormatMessage("cannot evaluate the solution further left of %1, event #%2 triggered a halt", evalf[8](_val), round(_dat[3][1][_dat[4][9]-10, 1]))) end if; Rounding := 'nearest'; _xout := _val end if else error "cannot evaluate the solution further left of %1", evalf[8](_val) end if end if; if _EnvInFsolve = true then _dig := _dat[4][26]; _dat[4][26] := _EnvDSNumericSaveDigits; _Env_dsolve_SC_native := true; if _dat[4][25] = 1 then _i := 1; _dat[4][25] := 2 else _i := _dat[4][25] end if; _val := `dsolve/numeric/SC/IVPval`(_dat, _xout, _src); _dat[4][25] := _i; _dat[4][26] := _dig; [_xout, seq(_val[_vmap[_i]], _i = 1 .. _n-_ne)] else Digits := _dat[4][26]; _val := `dsolve/numeric/SC/IVPval`(eval(_dat, 2), _xout, _src); [_xout, seq(_val[_vmap[_i]], _i = 1 .. _n-_ne)] end if end proc, (2) = Array(1..3, {(1) = 18446744080243415278, (2) = 18446744080243415542, (3) = 18446744080243415718}), (3) = [t, x(t), diff(x(t), t)], (4) = []}); _solnproc := _dat[1]; _pars := map(rhs, _dat[4]); if not type(_xout, 'numeric') then if member(t, ["start", 'start', "method", 'method', "left", 'left', "right", 'right', "leftdata", "rightdata", "enginedata", "eventstop", 'eventstop', "eventclear", 'eventclear', "eventstatus", 'eventstatus', "eventcount", 'eventcount', "laxtol", 'laxtol', "numfun", 'numfun', NULL]) then _res := _solnproc(convert(t, 'string')); if 1 < nops([_res]) then return _res elif type(_res, 'array') then return eval(_res, 1) elif _res <> "procname" then return _res end if elif member(t, ["last", 'last', "initial", 'initial', NULL]) then _res := _solnproc(convert(t, 'string')); if type(_res, 'list') then return _res[3] else return NULL end if elif member(t, ["parameters", 'parameters', "initial_and_parameters", 'initial_and_parameters', NULL]) then _xout := convert(t, 'string'); _res := _solnproc(_xout); if _xout = "parameters" then return [seq(_pars[_i] = _res[_i], _i = 1 .. nops(_pars))] else return [_res[3], seq(_pars[_i] = [_res][2][_i], _i = 1 .. nops(_pars))] end if elif type(_xout, `=`) and member(lhs(_xout), ["initial", 'initial', "parameters", 'parameters', "initial_and_parameters", 'initial_and_parameters', NULL]) then _xout := convert(lhs(t), 'string') = rhs(t); if lhs(_xout) = "initial" then if type(rhs(_xout), 'list') then _res := _solnproc(_xout) else _res := _solnproc("initial" = ["single", 3, rhs(_xout)]) end if elif not type(rhs(_xout), 'list') then error "initial and/or parameter values must be specified in a list" elif lhs(_xout) = "initial_and_parameters" and nops(rhs(_xout)) = nops(_pars)+1 then _res := _solnproc(lhs(_xout) = ["single", 3, op(rhs(_xout))]) else _res := _solnproc(_xout) end if; if lhs(_xout) = "initial" then return _res[3] elif lhs(_xout) = "parameters" then return [seq(_pars[_i] = _res[_i], _i = 1 .. nops(_pars))] else return [_res[3], seq(_pars[_i] = [_res][2][_i], _i = 1 .. nops(_pars))] end if elif type(_xout, `=`) and member(lhs(_xout), ["eventdisable", 'eventdisable', "eventenable", 'eventenable', "eventfired", 'eventfired', "direction", 'direction', NULL]) then return _solnproc(convert(lhs(t), 'string') = rhs(t)) elif _xout = "solnprocedure" then return eval(_solnproc) elif _xout = "sysvars" then return _dat[3] end if; if procname <> unknown then return ('procname')(t) else _ndsol := `tools/gensym`("diff(x(t),t)"); eval(FromInert(_Inert_FUNCTION(_Inert_NAME("assign"), _Inert_EXPSEQ(ToInert(_ndsol), _Inert_VERBATIM(pointto(_dat[2][3])))))); return FromInert(_Inert_FUNCTION(ToInert(_ndsol), _Inert_EXPSEQ(ToInert(t)))) end if end if; try _res := _solnproc(_xout); _res[3] catch: error  end try end proc]

X:=subs(sol,x(t));

proc (t) local _res, _dat, _solnproc, _xout, _ndsol, _pars, _i; option `Copyright (c) 2000 by Waterloo Maple Inc. All rights reserved.`; if 1 < nargs then error "invalid input: too many arguments" end if; _EnvDSNumericSaveDigits := Digits; Digits := 15; if _EnvInFsolve = true then _xout := evalf[_EnvDSNumericSaveDigits](t) else _xout := evalf(t) end if; _dat := Array(1..4, {(1) = proc (_xin) local _xout, _dtbl, _dat, _vmap, _x0, _y0, _val, _dig, _n, _ne, _nd, _nv, _pars, _ini, _par, _i, _j, _k, _src; option `Copyright (c) 2002 by Waterloo Maple Inc. All rights reserved.`; table( [( "complex" ) = false ] ) _xout := _xin; _pars := []; _dtbl := array( 1 .. 4, [( 1 ) = (array( 1 .. 20, [( 1 ) = (datatype = float[8], order = C_order, storage = rectangular), ( 2 ) = (datatype = float[8], order = C_order, storage = rectangular), ( 3 ) = ([0, 0, 0, Array(1..0, 1..2, {}, datatype = float[8], order = C_order)]), ( 4 ) = (Array(1..53, {(1) = 2, (2) = 2, (3) = 0, (4) = 0, (5) = 0, (6) = 0, (7) = 1, (8) = 0, (9) = 0, (10) = 0, (11) = 0, (12) = 0, (13) = 0, (14) = 0, (15) = 0, (16) = 0, (17) = 0, (18) = 1, (19) = 30000, (20) = 0, (21) = 0, (22) = 1, (23) = 4, (24) = 0, (25) = 1, (26) = 15, (27) = 1, (28) = 0, (29) = 1, (30) = 3, (31) = 3, (32) = 0, (33) = 1, (34) = 0, (35) = 0, (36) = 0, (37) = 0, (38) = 0, (39) = 0, (40) = 0, (41) = 0, (42) = 0, (43) = 1, (44) = 0, (45) = 0, (46) = 0, (47) = 0, (48) = 0, (49) = 0, (50) = 50, (51) = 1, (52) = 0, (53) = 0}, datatype = integer[8])), ( 5 ) = (Array(1..28, {(1) = .0, (2) = 0.10e-5, (3) = .0, (4) = 0.500001e-14, (5) = .0, (6) = 0.13220058646251668e-2, (7) = .0, (8) = 0.10e-5, (9) = .0, (10) = .0, (11) = .0, (12) = .0, (13) = 1.0, (14) = .0, (15) = .49999999999999, (16) = .0, (17) = 1.0, (18) = 1.0, (19) = .0, (20) = .0, (21) = 1.0, (22) = 1.0, (23) = .0, (24) = .0, (25) = 0.10e-14, (26) = .0, (27) = .0, (28) = .0}, datatype = float[8], order = C_order)), ( 6 ) = (Array(1..2, {(1) = 1.0, (2) = 1.0}, datatype = float[8], order = C_order)), ( 7 ) = ([Array(1..4, 1..7, {(1, 1) = .0, (1, 2) = .203125, (1, 3) = .3046875, (1, 4) = .75, (1, 5) = .8125, (1, 6) = .40625, (1, 7) = .8125, (2, 1) = 0.6378173828125e-1, (2, 2) = .0, (2, 3) = .279296875, (2, 4) = .27237892150878906, (2, 5) = -0.9686851501464844e-1, (2, 6) = 0.1956939697265625e-1, (2, 7) = .5381584167480469, (3, 1) = 0.31890869140625e-1, (3, 2) = .0, (3, 3) = -.34375, (3, 4) = -.335235595703125, (3, 5) = .2296142578125, (3, 6) = .41748046875, (3, 7) = 11.480712890625, (4, 1) = 0.9710520505905151e-1, (4, 2) = .0, (4, 3) = .40350341796875, (4, 4) = 0.20297467708587646e-1, (4, 5) = -0.6054282188415527e-2, (4, 6) = -0.4770040512084961e-1, (4, 7) = .77858567237854}, datatype = float[8], order = C_order), Array(1..6, 1..6, {(1, 1) = .0, (1, 2) = .0, (1, 3) = .0, (1, 4) = .0, (1, 5) = .0, (1, 6) = 1.0, (2, 1) = .25, (2, 2) = .0, (2, 3) = .0, (2, 4) = .0, (2, 5) = .0, (2, 6) = 1.0, (3, 1) = .1875, (3, 2) = .5625, (3, 3) = .0, (3, 4) = .0, (3, 5) = .0, (3, 6) = 2.0, (4, 1) = .23583984375, (4, 2) = -.87890625, (4, 3) = .890625, (4, 4) = .0, (4, 5) = .0, (4, 6) = .2681884765625, (5, 1) = .1272735595703125, (5, 2) = -.5009765625, (5, 3) = .44921875, (5, 4) = -0.128936767578125e-1, (5, 5) = .0, (5, 6) = 0.626220703125e-1, (6, 1) = -0.927734375e-1, (6, 2) = .626220703125, (6, 3) = -.4326171875, (6, 4) = .1418304443359375, (6, 5) = -0.861053466796875e-1, (6, 6) = .3131103515625}, datatype = float[8], order = C_order), Array(1..6, {(1) = .0, (2) = .386, (3) = .21, (4) = .63, (5) = 1.0, (6) = 1.0}, datatype = float[8], order = C_order), Array(1..6, {(1) = .25, (2) = -.1043, (3) = .1035, (4) = -0.362e-1, (5) = .0, (6) = .0}, datatype = float[8], order = C_order), Array(1..6, 1..5, {(1, 1) = .0, (1, 2) = .0, (1, 3) = .0, (1, 4) = .0, (1, 5) = .0, (2, 1) = 1.544, (2, 2) = .0, (2, 3) = .0, (2, 4) = .0, (2, 5) = .0, (3, 1) = .9466785280815533, (3, 2) = .25570116989825814, (3, 3) = .0, (3, 4) = .0, (3, 5) = .0, (4, 1) = 3.3148251870684886, (4, 2) = 2.896124015972123, (4, 3) = .9986419139977808, (4, 4) = .0, (4, 5) = .0, (5, 1) = 1.2212245092262748, (5, 2) = 6.019134481287752, (5, 3) = 12.537083329320874, (5, 4) = -.687886036105895, (5, 5) = .0, (6, 1) = 1.2212245092262748, (6, 2) = 6.019134481287752, (6, 3) = 12.537083329320874, (6, 4) = -.687886036105895, (6, 5) = 1.0}, datatype = float[8], order = C_order), Array(1..6, 1..5, {(1, 1) = .0, (1, 2) = .0, (1, 3) = .0, (1, 4) = .0, (1, 5) = .0, (2, 1) = -5.6688, (2, 2) = .0, (2, 3) = .0, (2, 4) = .0, (2, 5) = .0, (3, 1) = -2.4300933568337584, (3, 2) = -.20635991570891224, (3, 3) = .0, (3, 4) = .0, (3, 5) = .0, (4, 1) = -.10735290581452621, (4, 2) = -9.594562251021896, (4, 3) = -20.470286148096154, (4, 4) = .0, (4, 5) = .0, (5, 1) = 7.496443313968615, (5, 2) = -10.246804314641219, (5, 3) = -33.99990352819906, (5, 4) = 11.708908932061595, (5, 5) = .0, (6, 1) = 8.083246795922411, (6, 2) = -7.981132988062785, (6, 3) = -31.52159432874373, (6, 4) = 16.319305431231363, (6, 5) = -6.0588182388340535}, datatype = float[8], order = C_order), Array(1..3, 1..5, {(1, 1) = .0, (1, 2) = .0, (1, 3) = .0, (1, 4) = .0, (1, 5) = .0, (2, 1) = 10.126235083446911, (2, 2) = -7.487995877607633, (2, 3) = -34.800918615557414, (2, 4) = -7.9927717075687275, (2, 5) = 1.0251377232956207, (3, 1) = -.6762803392806898, (3, 2) = 6.087714651678606, (3, 3) = 16.43084320892463, (3, 4) = 24.767225114183653, (3, 5) = -6.5943891257167815}, datatype = float[8], order = C_order)]), ( 9 ) = ([Array(1..2, {(1) = .1, (2) = .1}, datatype = float[8], order = C_order), Array(1..2, {(1) = .0, (2) = .0}, datatype = float[8], order = C_order), Array(1..2, {(1) = .0, (2) = .0}, datatype = float[8], order = C_order), Array(1..2, {(1) = .0, (2) = .0}, datatype = float[8], order = C_order), Array(1..2, {(1) = .0, (2) = .0}, datatype = float[8], order = C_order), Array(1..2, 1..2, {(1, 1) = .0, (1, 2) = .0, (2, 1) = .0, (2, 2) = .0}, datatype = float[8], order = C_order), Array(1..2, 1..2, {(1, 1) = .0, (1, 2) = .0, (2, 1) = .0, (2, 2) = .0}, datatype = float[8], order = C_order), Array(1..2, 1..6, {(1, 1) = .0, (1, 2) = .0, (1, 3) = .0, (1, 4) = .0, (1, 5) = .0, (1, 6) = .0, (2, 1) = .0, (2, 2) = .0, (2, 3) = .0, (2, 4) = .0, (2, 5) = .0, (2, 6) = .0}, datatype = float[8], order = C_order), Array(1..2, {(1) = 0, (2) = 0}, datatype = integer[8]), Array(1..2, {(1) = 1.0, (2) = 1.0}, datatype = float[8], order = C_order), Array(1..2, {(1) = .0, (2) = .0}, datatype = float[8], order = C_order), Array(1..2, {(1) = .0, (2) = .0}, datatype = float[8], order = C_order), Array(1..2, {(1) = .0, (2) = .0}, datatype = float[8], order = C_order)]), ( 8 ) = ([Array(1..2, {(1) = .0, (2) = .0}, datatype = float[8], order = C_order), Array(1..2, {(1) = .0, (2) = .0}, datatype = float[8], order = C_order), Array(1..2, {(1) = 1.0, (2) = -42.0}, datatype = float[8], order = C_order)]), ( 11 ) = (Array(1..6, 0..2, {(1, 1) = .0, (1, 2) = .0, (2, 0) = .0, (2, 1) = .0, (2, 2) = .0, (3, 0) = .0, (3, 1) = .0, (3, 2) = .0, (4, 0) = .0, (4, 1) = .0, (4, 2) = .0, (5, 0) = .0, (5, 1) = .0, (5, 2) = .0, (6, 0) = .0, (6, 1) = .0, (6, 2) = .0}, datatype = float[8], order = C_order)), ( 10 ) = ([proc (N, X, Y, YP) option `[Y[1] = x(t), Y[2] = diff(x(t),t)]`; YP[2] := -2*Y[2]-40*Y[1]; YP[1] := Y[2]; 0 end proc, -1, 0, 0, 0, 0, 0]), ( 13 ) = (), ( 12 ) = (), ( 15 ) = ("rkf45"), ( 14 ) = ([0, 0]), ( 18 ) = ([]), ( 19 ) = (0), ( 16 ) = ([0, 0, 0, []]), ( 17 ) = ([proc (N, X, Y, YP) option `[Y[1] = x(t), Y[2] = diff(x(t),t)]`; YP[2] := -2*Y[2]-40*Y[1]; YP[1] := Y[2]; 0 end proc, -1, 0, 0, 0, 0, 0]), ( 20 ) = ([])  ] ))  ] ); _y0 := Array(0..2, {(1) = 0., (2) = 1.}); _vmap := array( 1 .. 2, [( 1 ) = (1), ( 2 ) = (2)  ] ); _x0 := _dtbl[1][5][5]; _n := _dtbl[1][4][1]; _ne := _dtbl[1][4][3]; _nd := _dtbl[1][4][4]; _nv := _dtbl[1][4][16]; if not type(_xout, 'numeric') then if member(_xout, ["start", "left", "right"]) then if _Env_smart_dsolve_numeric = true or _dtbl[1][4][10] = 1 then if _xout = "left" then if type(_dtbl[2], 'table') then return _dtbl[2][5][1] end if elif _xout = "right" then if type(_dtbl[3], 'table') then return _dtbl[3][5][1] end if end if end if; return _dtbl[1][5][5] elif _xout = "method" then return _dtbl[1][15] elif _xout = "storage" then return evalb(_dtbl[1][4][10] = 1) elif _xout = "leftdata" then if not type(_dtbl[2], 'array') then return NULL else return eval(_dtbl[2]) end if elif _xout = "rightdata" then if not type(_dtbl[3], 'array') then return NULL else return eval(_dtbl[3]) end if elif _xout = "enginedata" then return eval(_dtbl[1]) elif _xout = "enginereset" then _dtbl[2] := evaln(_dtbl[2]); _dtbl[3] := evaln(_dtbl[3]); return NULL elif _xout = "initial" then return procname(_y0[0]) elif _xout = "laxtol" then return _dtbl[`if`(member(_dtbl[4], {2, 3}), _dtbl[4], 1)][5][18] elif _xout = "numfun" then return `if`(member(_dtbl[4], {2, 3}), _dtbl[_dtbl[4]][4][18], 0) elif _xout = "parameters" then return [seq(_y0[_n+_i], _i = 1 .. nops(_pars))] elif _xout = "initial_and_parameters" then return procname(_y0[0]), [seq(_y0[_n+_i], _i = 1 .. nops(_pars))] elif _xout = "last" then if _dtbl[4] <> 2 and _dtbl[4] <> 3 or _x0-_dtbl[_dtbl[4]][5][1] = 0. then error "no information is available on last computed point" else _xout := _dtbl[_dtbl[4]][5][1] end if elif _xout = "function" then if _dtbl[1][4][33]-2. = 0 then return eval(_dtbl[1][10], 1) else return eval(_dtbl[1][10][1], 1) end if elif _xout = "map" then return copy(_vmap) elif type(_xin, `=`) and type(rhs(_xin), 'list') and member(lhs(_xin), {"initial", "parameters", "initial_and_parameters"}) then _ini, _par := [], []; if lhs(_xin) = "initial" then _ini := rhs(_xin) elif lhs(_xin) = "parameters" then _par := rhs(_xin) elif select(type, rhs(_xin), `=`) <> [] then _par, _ini := selectremove(type, rhs(_xin), `=`) elif nops(rhs(_xin)) < nops(_pars)+1 then error "insufficient data for specification of initial and parameters" else _par := rhs(_xin)[-nops(_pars) .. -1]; _ini := rhs(_xin)[1 .. -nops(_pars)-1] end if; _xout := lhs(_xout); if _par <> [] then `dsolve/numeric/process_parameters`(_n, _pars, _par, _y0) end if; if _ini <> [] then `dsolve/numeric/process_initial`(_n-_ne, _ini, _y0, _pars, _vmap) end if; `dsolve/numeric/SC/reinitialize`(_dtbl, _y0, _n, procname, _pars); if _Env_smart_dsolve_numeric = true and type(_y0[0], 'numeric') and _dtbl[1][4][10] <> 1 then procname("right") := _y0[0]; procname("left") := _y0[0] end if; if _xout = "initial" then return [_y0[0], seq(_y0[_vmap[_i]], _i = 1 .. _n-_ne)] elif _xout = "parameters" then return [seq(_y0[_n+_i], _i = 1 .. nops(_pars))] else return [_y0[0], seq(_y0[_vmap[_i]], _i = 1 .. _n-_ne)], [seq(_y0[_n+_i], _i = 1 .. nops(_pars))] end if elif _xin = "eventstop" then if _nv = 0 then error "this solution has no events" end if; _i := _dtbl[4]; if _i <> 2 and _i <> 3 then return 0 end if; if _dtbl[_i][4][10] = 1 and assigned(_dtbl[5-_i]) and _dtbl[_i][4][9] < 10 and 10 <= _dtbl[5-_i][4][9] then _i := 5-_i; _dtbl[4] := _i; _j := round(_dtbl[_i][4][17]); return round(_dtbl[_i][3][1][_j, 1]) elif 10 <= _dtbl[_i][4][9] then _j := round(_dtbl[_i][4][17]); return round(_dtbl[_i][3][1][_j, 1]) else return 0 end if elif _xin = "eventstatus" then if _nv = 0 then error "this solution has no events" end if; _i := [selectremove(proc (a) options operator, arrow; _dtbl[1][3][1][a, 7] = 1 end proc, {seq(_j, _j = 1 .. round(_dtbl[1][3][1][_nv+1, 1]))})]; return ':-enabled' = _i[1], ':-disabled' = _i[2] elif _xin = "eventclear" then if _nv = 0 then error "this solution has no events" end if; _i := _dtbl[4]; if _i <> 2 and _i <> 3 then error "no events to clear" end if; if _dtbl[_i][4][10] = 1 and assigned(_dtbl[5-_i]) and _dtbl[_i][4][9] < 10 and 10 < _dtbl[5-_i][4][9] then _dtbl[4] := 5-_i; _i := 5-_i end if; if _dtbl[_i][4][9] < 10 then error "no events to clear" elif _nv < _dtbl[_i][4][9]-10 then error "event error condition cannot be cleared" else _j := _dtbl[_i][4][9]-10; if irem(round(_dtbl[_i][3][1][_j, 4]), 2) = 1 then error "retriggerable events cannot be cleared" end if; _j := round(_dtbl[_i][3][1][_j, 1]); for _k to _nv do if _dtbl[_i][3][1][_k, 1] = _j then if _dtbl[_i][3][1][_k, 2] = 3 then error "range events cannot be cleared" end if; _dtbl[_i][3][1][_k, 8] := _dtbl[_i][3][1][_nv+1, 8] end if end do; _dtbl[_i][4][17] := 0; _dtbl[_i][4][9] := 0; if _dtbl[1][4][10] = 1 then if _i = 2 then try procname(procname("left")) catch:  end try else try procname(procname("right")) catch:  end try end if end if end if; return  elif type(_xin, `=`) and member(lhs(_xin), {"eventdisable", "eventenable"}) then if _nv = 0 then error "this solution has no events" end if; if type(rhs(_xin), {('list')('posint'), ('set')('posint')}) then _i := {op(rhs(_xin))} elif type(rhs(_xin), 'posint') then _i := {rhs(_xin)} else error "event identifiers must be integers in the range 1..%1", round(_dtbl[1][3][1][_nv+1, 1]) end if; if select(proc (a) options operator, arrow; _nv < a end proc, _i) <> {} then error "event identifiers must be integers in the range 1..%1", round(_dtbl[1][3][1][_nv+1, 1]) end if; _k := {}; for _j to _nv do if member(round(_dtbl[1][3][1][_j, 1]), _i) then _k := `union`(_k, {_j}) end if end do; _i := _k; if lhs(_xin) = "eventdisable" then _dtbl[4] := 0; _j := [evalb(assigned(_dtbl[2]) and member(_dtbl[2][4][17], _i)), evalb(assigned(_dtbl[3]) and member(_dtbl[3][4][17], _i))]; for _k in _i do _dtbl[1][3][1][_k, 7] := 0; if assigned(_dtbl[2]) then _dtbl[2][3][1][_k, 7] := 0 end if; if assigned(_dtbl[3]) then _dtbl[3][3][1][_k, 7] := 0 end if end do; if _j[1] then for _k to _nv+1 do if _k <= _nv and not type(_dtbl[2][3][4][_k, 1], 'undefined') then userinfo(3, {'events', 'eventreset'}, `reinit #2, event code `, _k, ` to defined init `, _dtbl[2][3][4][_k, 1]); _dtbl[2][3][1][_k, 8] := _dtbl[2][3][4][_k, 1] elif _dtbl[2][3][1][_k, 2] = 0 and irem(iquo(round(_dtbl[2][3][1][_k, 4]), 32), 2) = 1 then userinfo(3, {'events', 'eventreset'}, `reinit #2, event code `, _k, ` to rate hysteresis init `, _dtbl[2][5][24]); _dtbl[2][3][1][_k, 8] := _dtbl[2][5][24] elif _dtbl[2][3][1][_k, 2] = 0 and irem(iquo(round(_dtbl[2][3][1][_k, 4]), 2), 2) = 0 then userinfo(3, {'events', 'eventreset'}, `reinit #2, event code `, _k, ` to initial init `, _x0); _dtbl[2][3][1][_k, 8] := _x0 else userinfo(3, {'events', 'eventreset'}, `reinit #2, event code `, _k, ` to fireinitial init `, _x0-1); _dtbl[2][3][1][_k, 8] := _x0-1 end if end do; _dtbl[2][4][17] := 0; _dtbl[2][4][9] := 0; if _dtbl[1][4][10] = 1 then procname(procname("left")) end if end if; if _j[2] then for _k to _nv+1 do if _k <= _nv and not type(_dtbl[3][3][4][_k, 2], 'undefined') then userinfo(3, {'events', 'eventreset'}, `reinit #3, event code `, _k, ` to defined init `, _dtbl[3][3][4][_k, 2]); _dtbl[3][3][1][_k, 8] := _dtbl[3][3][4][_k, 2] elif _dtbl[3][3][1][_k, 2] = 0 and irem(iquo(round(_dtbl[3][3][1][_k, 4]), 32), 2) = 1 then userinfo(3, {'events', 'eventreset'}, `reinit #3, event code `, _k, ` to rate hysteresis init `, _dtbl[3][5][24]); _dtbl[3][3][1][_k, 8] := _dtbl[3][5][24] elif _dtbl[3][3][1][_k, 2] = 0 and irem(iquo(round(_dtbl[3][3][1][_k, 4]), 2), 2) = 0 then userinfo(3, {'events', 'eventreset'}, `reinit #3, event code `, _k, ` to initial init `, _x0); _dtbl[3][3][1][_k, 8] := _x0 else userinfo(3, {'events', 'eventreset'}, `reinit #3, event code `, _k, ` to fireinitial init `, _x0+1); _dtbl[3][3][1][_k, 8] := _x0+1 end if end do; _dtbl[3][4][17] := 0; _dtbl[3][4][9] := 0; if _dtbl[1][4][10] = 1 then procname(procname("right")) end if end if else for _k in _i do _dtbl[1][3][1][_k, 7] := 1 end do; _dtbl[2] := evaln(_dtbl[2]); _dtbl[3] := evaln(_dtbl[3]); _dtbl[4] := 0; if _dtbl[1][4][10] = 1 then if _x0 <= procname("right") then try procname(procname("right")) catch:  end try end if; if procname("left") <= _x0 then try procname(procname("left")) catch:  end try end if end if end if; return  elif type(_xin, `=`) and lhs(_xin) = "eventfired" then if not type(rhs(_xin), 'list') then error "'eventfired' must be specified as a list" end if; if _nv = 0 then error "this solution has no events" end if; if _dtbl[4] <> 2 and _dtbl[4] <> 3 then error "'direction' must be set prior to calling/setting 'eventfired'" end if; _i := _dtbl[4]; _val := NULL; if not assigned(_EnvEventRetriggerWarned) then _EnvEventRetriggerWarned := false end if; for _k in rhs(_xin) do if type(_k, 'integer') then _src := _k elif type(_k, 'integer' = 'anything') and type(evalf(rhs(_k)), 'numeric') then _k := lhs(_k) = evalf[max(Digits, 18)](rhs(_k)); _src := lhs(_k) else error "'eventfired' entry is not valid: %1", _k end if; if _src < 1 or round(_dtbl[1][3][1][_nv+1, 1]) < _src then error "event identifiers must be integers in the range 1..%1", round(_dtbl[1][3][1][_nv+1, 1]) end if; _src := {seq(`if`(_dtbl[1][3][1][_j, 1]-_src = 0., _j, NULL), _j = 1 .. _nv)}; if nops(_src) <> 1 then error "'eventfired' can only be set/queried for root-finding events and time/interval events" end if; _src := _src[1]; if _dtbl[1][3][1][_src, 2] <> 0. and _dtbl[1][3][1][_src, 2]-2. <> 0. then error "'eventfired' can only be set/queried for root-finding events and time/interval events" elif irem(round(_dtbl[1][3][1][_src, 4]), 2) = 1 then if _EnvEventRetriggerWarned = false then WARNING(`'eventfired' has no effect on events that retrigger`) end if; _EnvEventRetriggerWarned := true end if; if _dtbl[_i][3][1][_src, 2] = 0 and irem(iquo(round(_dtbl[_i][3][1][_src, 4]), 32), 2) = 1 then _val := _val, undefined elif type(_dtbl[_i][3][4][_src, _i-1], 'undefined') or _i = 2 and _dtbl[2][3][1][_src, 8] < _dtbl[2][3][4][_src, 1] or _i = 3 and _dtbl[3][3][4][_src, 2] < _dtbl[3][3][1][_src, 8] then _val := _val, _dtbl[_i][3][1][_src, 8] else _val := _val, _dtbl[_i][3][4][_src, _i-1] end if; if type(_k, `=`) then if _dtbl[_i][3][1][_src, 2] = 0 and irem(iquo(round(_dtbl[_i][3][1][_src, 4]), 32), 2) = 1 then error "cannot set event code for a rate hysteresis event" end if; userinfo(3, {'events', 'eventreset'}, `manual set event code `, _src, ` to value `, rhs(_k)); _dtbl[_i][3][1][_src, 8] := rhs(_k); _dtbl[_i][3][4][_src, _i-1] := rhs(_k) end if end do; return [_val] elif type(_xin, `=`) and lhs(_xin) = "direction" then if not member(rhs(_xin), {-1, 1, ':-left', ':-right'}) then error "'direction' must be specified as either '1' or 'right' (positive) or '-1' or 'left' (negative)" end if; _src := `if`(_dtbl[4] = 2, -1, `if`(_dtbl[4] = 3, 1, undefined)); _i := `if`(member(rhs(_xin), {1, ':-right'}), 3, 2); _dtbl[4] := _i; _dtbl[_i] := `dsolve/numeric/SC/IVPdcopy`(_dtbl[1], `if`(assigned(_dtbl[_i]), _dtbl[_i], NULL)); if 0 < _nv then for _j to _nv+1 do if _j <= _nv and not type(_dtbl[_i][3][4][_j, _i-1], 'undefined') then userinfo(3, {'events', 'eventreset'}, `reinit #4, event code `, _j, ` to defined init `, _dtbl[_i][3][4][_j, _i-1]); _dtbl[_i][3][1][_j, 8] := _dtbl[_i][3][4][_j, _i-1] elif _dtbl[_i][3][1][_j, 2] = 0 and irem(iquo(round(_dtbl[_i][3][1][_j, 4]), 32), 2) = 1 then userinfo(3, {'events', 'eventreset'}, `reinit #4, event code `, _j, ` to rate hysteresis init `, _dtbl[_i][5][24]); _dtbl[_i][3][1][_j, 8] := _dtbl[_i][5][24] elif _dtbl[_i][3][1][_j, 2] = 0 and irem(iquo(round(_dtbl[_i][3][1][_j, 4]), 2), 2) = 0 then userinfo(3, {'events', 'eventreset'}, `reinit #4, event code `, _j, ` to initial init `, _x0); _dtbl[_i][3][1][_j, 8] := _x0 else userinfo(3, {'events', 'eventreset'}, `reinit #4, event code `, _j, ` to fireinitial init `, _x0-2*_i+5.0); _dtbl[_i][3][1][_j, 8] := _x0-2*_i+5.0 end if end do end if; return _src elif _xin = "eventcount" then if _dtbl[1][3][1] = 0 or _dtbl[4] <> 2 and _dtbl[4] <> 3 then return 0 else return round(_dtbl[_dtbl[4]][3][1][_nv+1, 12]) end if else return "procname" end if end if; if _xout = _x0 then return [_x0, seq(evalf(_dtbl[1][6][_vmap[_i]]), _i = 1 .. _n-_ne)] end if; _i := `if`(_x0 <= _xout, 3, 2); if _xin = "last" and 0 < _dtbl[_i][4][9] and _dtbl[_i][4][9] < 10 then _dat := eval(_dtbl[_i], 2); _j := _dat[4][20]; return [_dat[11][_j, 0], seq(_dat[11][_j, _vmap[_i]], _i = 1 .. _n-_ne-_nd), seq(_dat[8][1][_vmap[_i]], _i = _n-_ne-_nd+1 .. _n-_ne)] end if; if not type(_dtbl[_i], 'array') then _dtbl[_i] := `dsolve/numeric/SC/IVPdcopy`(_dtbl[1], `if`(assigned(_dtbl[_i]), _dtbl[_i], NULL)); if 0 < _nv then for _j to _nv+1 do if _j <= _nv and not type(_dtbl[_i][3][4][_j, _i-1], 'undefined') then userinfo(3, {'events', 'eventreset'}, `reinit #5, event code `, _j, ` to defined init `, _dtbl[_i][3][4][_j, _i-1]); _dtbl[_i][3][1][_j, 8] := _dtbl[_i][3][4][_j, _i-1] elif _dtbl[_i][3][1][_j, 2] = 0 and irem(iquo(round(_dtbl[_i][3][1][_j, 4]), 32), 2) = 1 then userinfo(3, {'events', 'eventreset'}, `reinit #5, event code `, _j, ` to rate hysteresis init `, _dtbl[_i][5][24]); _dtbl[_i][3][1][_j, 8] := _dtbl[_i][5][24] elif _dtbl[_i][3][1][_j, 2] = 0 and irem(iquo(round(_dtbl[_i][3][1][_j, 4]), 2), 2) = 0 then userinfo(3, {'events', 'eventreset'}, `reinit #5, event code `, _j, ` to initial init `, _x0); _dtbl[_i][3][1][_j, 8] := _x0 else userinfo(3, {'events', 'eventreset'}, `reinit #5, event code `, _j, ` to fireinitial init `, _x0-2*_i+5.0); _dtbl[_i][3][1][_j, 8] := _x0-2*_i+5.0 end if end do end if end if; if _xin <> "last" then if 0 < 0 then if `dsolve/numeric/checkglobals`(op(_dtbl[1][14]), _pars, _n, _y0) then `dsolve/numeric/SC/reinitialize`(_dtbl, _y0, _n, procname, _pars, _i) end if end if; if _dtbl[1][4][7] = 0 then error "parameters must be initialized before solution can be computed" end if end if; _dat := eval(_dtbl[_i], 2); _dtbl[4] := _i; try _src := `dsolve/numeric/SC/IVPrun`(_dat, _xout) catch: userinfo(2, `dsolve/debug`, print(`Exception in solnproc:`, [lastexception][2 .. -1])); error  end try; if _src = 0 and 10 < _dat[4][9] then _val := _dat[3][1][_nv+1, 8] else _val := _dat[11][_dat[4][20], 0] end if; if _src <> 0 or _dat[4][9] <= 0 then _dtbl[1][5][1] := _xout else _dtbl[1][5][1] := _val end if; if _i = 3 and _val < _xout then Rounding := -infinity; if _dat[4][9] = 1 then error "cannot evaluate the solution further right of %1, probably a singularity", evalf[8](_val) elif _dat[4][9] = 2 then error "cannot evaluate the solution further right of %1, maxfun limit exceeded (see <a href='http://www.maplesoft.com/support/help/search.aspx?term=dsolve,maxfun' target='_new'>?dsolve,maxfun</a> for details)", evalf[8](_val) elif _dat[4][9] = 3 then if _dat[4][25] = 3 then error "cannot evaluate the solution past the initial point, problem may be initially singular or improperly set up" else error "cannot evaluate the solution past the initial point, problem may be complex, initially singular or improperly set up" end if elif _dat[4][9] = 4 then error "cannot evaluate the solution further right of %1, accuracy goal cannot be achieved with specified 'minstep'", evalf[8](_val) elif _dat[4][9] = 5 then error "cannot evaluate the solution further right of %1, too many step failures, tolerances may be too loose for problem", evalf[8](_val) elif 10 < _dat[4][9] then if _dat[4][9]-10 = _nv+1 then error "constraint projection failure on event at t=%1", evalf[8](_val) elif _dat[4][9]-10 = _nv+2 then error "index-1 and derivative evaluation failure on event at t=%1", evalf[8](_val) elif _dat[4][9]-10 = _nv+3 then error "maximum number of event iterations reached (%1) at t=%2", round(_dat[3][1][_nv+1, 3]), evalf[8](_val) else if _Env_dsolve_nowarnstop <> true then `dsolve/numeric/warning`(StringTools:-FormatMessage("cannot evaluate the solution further right of %1, event #%2 triggered a halt", evalf[8](_val), round(_dat[3][1][_dat[4][9]-10, 1]))) end if; Rounding := 'nearest'; _xout := _val end if else error "cannot evaluate the solution further right of %1", evalf[8](_val) end if elif _i = 2 and _xout < _val then Rounding := infinity; if _dat[4][9] = 1 then error "cannot evaluate the solution further left of %1, probably a singularity", evalf[8](_val) elif _dat[4][9] = 2 then error "cannot evaluate the solution further left of %1, maxfun limit exceeded (see <a href='http://www.maplesoft.com/support/help/search.aspx?term=dsolve,maxfun' target='_new'>?dsolve,maxfun</a> for details)", evalf[8](_val) elif _dat[4][9] = 3 then if _dat[4][25] = 3 then error "cannot evaluate the solution past the initial point, problem may be initially singular or improperly set up" else error "cannot evaluate the solution past the initial point, problem may be complex, initially singular or improperly set up" end if elif _dat[4][9] = 4 then error "cannot evaluate the solution further left of %1, accuracy goal cannot be achieved with specified 'minstep'", evalf[8](_val) elif _dat[4][9] = 5 then error "cannot evaluate the solution further left of %1, too many step failures, tolerances may be too loose for problem", evalf[8](_val) elif 10 < _dat[4][9] then if _dat[4][9]-10 = _nv+1 then error "constraint projection failure on event at t=%1", evalf[8](_val) elif _dat[4][9]-10 = _nv+2 then error "index-1 and derivative evaluation failure on event at t=%1", evalf[8](_val) elif _dat[4][9]-10 = _nv+3 then error "maximum number of event iterations reached (%1) at t=%2", round(_dat[3][1][_nv+1, 3]), evalf[8](_val) else if _Env_dsolve_nowarnstop <> true then `dsolve/numeric/warning`(StringTools:-FormatMessage("cannot evaluate the solution further left of %1, event #%2 triggered a halt", evalf[8](_val), round(_dat[3][1][_dat[4][9]-10, 1]))) end if; Rounding := 'nearest'; _xout := _val end if else error "cannot evaluate the solution further left of %1", evalf[8](_val) end if end if; if _EnvInFsolve = true then _dig := _dat[4][26]; _dat[4][26] := _EnvDSNumericSaveDigits; _Env_dsolve_SC_native := true; if _dat[4][25] = 1 then _i := 1; _dat[4][25] := 2 else _i := _dat[4][25] end if; _val := `dsolve/numeric/SC/IVPval`(_dat, _xout, _src); _dat[4][25] := _i; _dat[4][26] := _dig; [_xout, seq(_val[_vmap[_i]], _i = 1 .. _n-_ne)] else Digits := _dat[4][26]; _val := `dsolve/numeric/SC/IVPval`(eval(_dat, 2), _xout, _src); [_xout, seq(_val[_vmap[_i]], _i = 1 .. _n-_ne)] end if end proc, (2) = Array(1..3, {(1) = 18446744080243415278, (2) = 18446744080243415542, (3) = 18446744080243415718}), (3) = [t, x(t), diff(x(t), t)], (4) = []}); _solnproc := _dat[1]; _pars := map(rhs, _dat[4]); if not type(_xout, 'numeric') then if member(t, ["start", 'start', "method", 'method', "left", 'left', "right", 'right', "leftdata", "rightdata", "enginedata", "eventstop", 'eventstop', "eventclear", 'eventclear', "eventstatus", 'eventstatus', "eventcount", 'eventcount', "laxtol", 'laxtol', "numfun", 'numfun', NULL]) then _res := _solnproc(convert(t, 'string')); if 1 < nops([_res]) then return _res elif type(_res, 'array') then return eval(_res, 1) elif _res <> "procname" then return _res end if elif member(t, ["last", 'last', "initial", 'initial', NULL]) then _res := _solnproc(convert(t, 'string')); if type(_res, 'list') then return _res[2] else return NULL end if elif member(t, ["parameters", 'parameters', "initial_and_parameters", 'initial_and_parameters', NULL]) then _xout := convert(t, 'string'); _res := _solnproc(_xout); if _xout = "parameters" then return [seq(_pars[_i] = _res[_i], _i = 1 .. nops(_pars))] else return [_res[2], seq(_pars[_i] = [_res][2][_i], _i = 1 .. nops(_pars))] end if elif type(_xout, `=`) and member(lhs(_xout), ["initial", 'initial', "parameters", 'parameters', "initial_and_parameters", 'initial_and_parameters', NULL]) then _xout := convert(lhs(t), 'string') = rhs(t); if lhs(_xout) = "initial" then if type(rhs(_xout), 'list') then _res := _solnproc(_xout) else _res := _solnproc("initial" = ["single", 2, rhs(_xout)]) end if elif not type(rhs(_xout), 'list') then error "initial and/or parameter values must be specified in a list" elif lhs(_xout) = "initial_and_parameters" and nops(rhs(_xout)) = nops(_pars)+1 then _res := _solnproc(lhs(_xout) = ["single", 2, op(rhs(_xout))]) else _res := _solnproc(_xout) end if; if lhs(_xout) = "initial" then return _res[2] elif lhs(_xout) = "parameters" then return [seq(_pars[_i] = _res[_i], _i = 1 .. nops(_pars))] else return [_res[2], seq(_pars[_i] = [_res][2][_i], _i = 1 .. nops(_pars))] end if elif type(_xout, `=`) and member(lhs(_xout), ["eventdisable", 'eventdisable', "eventenable", 'eventenable', "eventfired", 'eventfired', "direction", 'direction', NULL]) then return _solnproc(convert(lhs(t), 'string') = rhs(t)) elif _xout = "solnprocedure" then return eval(_solnproc) elif _xout = "sysvars" then return _dat[3] end if; if procname <> unknown then return ('procname')(t) else _ndsol := `tools/gensym`("x(t)"); eval(FromInert(_Inert_FUNCTION(_Inert_NAME("assign"), _Inert_EXPSEQ(ToInert(_ndsol), _Inert_VERBATIM(pointto(_dat[2][2])))))); return FromInert(_Inert_FUNCTION(ToInert(_ndsol), _Inert_EXPSEQ(ToInert(t)))) end if end if; try _res := _solnproc(_xout); _res[2] catch: error  end try end proc

ins(X(t), t, 0, 10, 2, 5,
    scalex = 2, scaley = 10, offsetx = -3, offsety=2,
    plotoptions = [color = green],
    subplotoptions = [adaptive = 12, resolution = 1600,
                      numpoints = 1000, color = blue],
    scaling = constrained);


Download magde.mw

@J4James 

There are limits to the effectiveness of "zooming" (scaling), since the fineness and accuracy of the results from executing the procedures (like `X(t)` below) returned by dsolve/numeric are determined when dsolve is itself called.

restart:

ins:=proc( f, x, a, b, suba, subb,
          {scalex::numeric:=3}, {scaley::numeric:=3},
          {offsetx::numeric:=-2}, {offsety::numeric:=1},
          {plotoptions::list:=[]}, {subplotoptions::list:=[]} )
local P,Pin,PinMat,PinVec1,PinVec2,T,minx,maxx,miny,maxy,
      pl1,pl2,plb,plr,plt,pll,pb,pr,pt,pl,fsuba,fsubb;
uses plottools;
  P:=plot(f,x=a..b,op(plotoptions));
  Pin:=plot(f,x=suba..subb,op(subplotoptions));
  T:=transform((x,y)->[scalex*x+offsetx,scaley*y+offsety]);
  Pin:=T(Pin);
  PinMat:=op([1,1],Pin);
  PinVec1,PinVec2:=PinMat[1..-1,1],PinMat[1..-1,2];
  minx,maxx:=min(PinVec1),max(PinVec1);
  miny,maxy:=min(PinVec2),max(PinVec2);
  plb:=line([minx,miny],[maxx,miny],'thickness'=0);
  plr:=line([maxx,miny],[maxx,maxy],'thickness'=0);
  plt:=line([maxx,maxy],[minx,maxy],'thickness'=0);
  pll:=line([minx,maxy],[minx,miny],'thickness'=0);
  fsuba,fsubb:=evalf(eval(f,x=suba)),evalf(eval(f,x=subb));
  pb:=line([suba,fsubb],[subb,fsubb],'thickness'=0);
  pr:=line([subb,fsubb],[subb,fsuba],'thickness'=0);
  pt:=line([subb,fsuba],[suba,fsuba],'thickness'=0);
  pl:=line([suba,fsuba],[suba,fsubb],'thickness'=0);
  pl1:=line([suba,fsuba],
            [scalex*suba+offsetx,scaley*fsuba+offsety],
            'linestyle'='dot');
  pl2:=line([subb,fsubb],
            [scalex*subb+offsetx,scaley*fsubb+offsety],
            'linestyle'='dot');
  plots:-display(P, pb, pr, pt, pl,
                 Pin, plb, plr, plt, pll, pl1, pl2,
                 'view'=[0..maxx+1,-1..maxy+1], _rest);
end proc:

sys:=1/40*diff(x(t),t,t)=-1/20*diff(x(t),t)-x(t);
ics:=x(0)=1,D(x)(0)=1;

(1/40)*(diff(diff(x(t), t), t)) = -(1/20)*(diff(x(t), t))-x(t)

x(0) = 1, (D(x))(0) = 1

sol:=dsolve({sys,ics},numeric,output=listprocedure);

[t = proc (t) local _res, _dat, _solnproc, _xout, _ndsol, _pars, _i; option `Copyright (c) 2000 by Waterloo Maple Inc. All rights reserved.`; if 1 < nargs then error "invalid input: too many arguments" end if; _EnvDSNumericSaveDigits := Digits; Digits := 15; if _EnvInFsolve = true then _xout := evalf[_EnvDSNumericSaveDigits](t) else _xout := evalf(t) end if; _dat := Array(1..4, {(1) = proc (_xin) local _xout, _dtbl, _dat, _vmap, _x0, _y0, _val, _dig, _n, _ne, _nd, _nv, _pars, _ini, _par, _i, _j, _k, _src; option `Copyright (c) 2002 by Waterloo Maple Inc. All rights reserved.`; table( [( "complex" ) = false ] ) _xout := _xin; _pars := []; _dtbl := array( 1 .. 4, [( 1 ) = (array( 1 .. 20, [( 1 ) = (datatype = float[8], order = C_order, storage = rectangular), ( 2 ) = (datatype = float[8], order = C_order, storage = rectangular), ( 3 ) = ([0, 0, 0, Array(1..0, 1..2, {}, datatype = float[8], order = C_order)]), ( 4 ) = (Array(1..53, {(1) = 2, (2) = 2, (3) = 0, (4) = 0, (5) = 0, (6) = 0, (7) = 1, (8) = 0, (9) = 0, (10) = 0, (11) = 0, (12) = 0, (13) = 0, (14) = 0, (15) = 0, (16) = 0, (17) = 0, (18) = 1, (19) = 30000, (20) = 0, (21) = 0, (22) = 1, (23) = 4, (24) = 0, (25) = 1, (26) = 15, (27) = 1, (28) = 0, (29) = 1, (30) = 3, (31) = 3, (32) = 0, (33) = 1, (34) = 0, (35) = 0, (36) = 0, (37) = 0, (38) = 0, (39) = 0, (40) = 0, (41) = 0, (42) = 0, (43) = 1, (44) = 0, (45) = 0, (46) = 0, (47) = 0, (48) = 0, (49) = 0, (50) = 50, (51) = 1, (52) = 0, (53) = 0}, datatype = integer[8])), ( 5 ) = (Array(1..28, {(1) = .0, (2) = 0.10e-5, (3) = .0, (4) = 0.500001e-14, (5) = .0, (6) = 0.13220058646251668e-2, (7) = .0, (8) = 0.10e-5, (9) = .0, (10) = .0, (11) = .0, (12) = .0, (13) = 1.0, (14) = .0, (15) = .49999999999999, (16) = .0, (17) = 1.0, (18) = 1.0, (19) = .0, (20) = .0, (21) = 1.0, (22) = 1.0, (23) = .0, (24) = .0, (25) = 0.10e-14, (26) = .0, (27) = .0, (28) = .0}, datatype = float[8], order = C_order)), ( 6 ) = (Array(1..2, {(1) = 1.0, (2) = 1.0}, datatype = float[8], order = C_order)), ( 7 ) = ([Array(1..4, 1..7, {(1, 1) = .0, (1, 2) = .203125, (1, 3) = .3046875, (1, 4) = .75, (1, 5) = .8125, (1, 6) = .40625, (1, 7) = .8125, (2, 1) = 0.6378173828125e-1, (2, 2) = .0, (2, 3) = .279296875, (2, 4) = .27237892150878906, (2, 5) = -0.9686851501464844e-1, (2, 6) = 0.1956939697265625e-1, (2, 7) = .5381584167480469, (3, 1) = 0.31890869140625e-1, (3, 2) = .0, (3, 3) = -.34375, (3, 4) = -.335235595703125, (3, 5) = .2296142578125, (3, 6) = .41748046875, (3, 7) = 11.480712890625, (4, 1) = 0.9710520505905151e-1, (4, 2) = .0, (4, 3) = .40350341796875, (4, 4) = 0.20297467708587646e-1, (4, 5) = -0.6054282188415527e-2, (4, 6) = -0.4770040512084961e-1, (4, 7) = .77858567237854}, datatype = float[8], order = C_order), Array(1..6, 1..6, {(1, 1) = .0, (1, 2) = .0, (1, 3) = .0, (1, 4) = .0, (1, 5) = .0, (1, 6) = 1.0, (2, 1) = .25, (2, 2) = .0, (2, 3) = .0, (2, 4) = .0, (2, 5) = .0, (2, 6) = 1.0, (3, 1) = .1875, (3, 2) = .5625, (3, 3) = .0, (3, 4) = .0, (3, 5) = .0, (3, 6) = 2.0, (4, 1) = .23583984375, (4, 2) = -.87890625, (4, 3) = .890625, (4, 4) = .0, (4, 5) = .0, (4, 6) = .2681884765625, (5, 1) = .1272735595703125, (5, 2) = -.5009765625, (5, 3) = .44921875, (5, 4) = -0.128936767578125e-1, (5, 5) = .0, (5, 6) = 0.626220703125e-1, (6, 1) = -0.927734375e-1, (6, 2) = .626220703125, (6, 3) = -.4326171875, (6, 4) = .1418304443359375, (6, 5) = -0.861053466796875e-1, (6, 6) = .3131103515625}, datatype = float[8], order = C_order), Array(1..6, {(1) = .0, (2) = .386, (3) = .21, (4) = .63, (5) = 1.0, (6) = 1.0}, datatype = float[8], order = C_order), Array(1..6, {(1) = .25, (2) = -.1043, (3) = .1035, (4) = -0.362e-1, (5) = .0, (6) = .0}, datatype = float[8], order = C_order), Array(1..6, 1..5, {(1, 1) = .0, (1, 2) = .0, (1, 3) = .0, (1, 4) = .0, (1, 5) = .0, (2, 1) = 1.544, (2, 2) = .0, (2, 3) = .0, (2, 4) = .0, (2, 5) = .0, (3, 1) = .9466785280815533, (3, 2) = .25570116989825814, (3, 3) = .0, (3, 4) = .0, (3, 5) = .0, (4, 1) = 3.3148251870684886, (4, 2) = 2.896124015972123, (4, 3) = .9986419139977808, (4, 4) = .0, (4, 5) = .0, (5, 1) = 1.2212245092262748, (5, 2) = 6.019134481287752, (5, 3) = 12.537083329320874, (5, 4) = -.687886036105895, (5, 5) = .0, (6, 1) = 1.2212245092262748, (6, 2) = 6.019134481287752, (6, 3) = 12.537083329320874, (6, 4) = -.687886036105895, (6, 5) = 1.0}, datatype = float[8], order = C_order), Array(1..6, 1..5, {(1, 1) = .0, (1, 2) = .0, (1, 3) = .0, (1, 4) = .0, (1, 5) = .0, (2, 1) = -5.6688, (2, 2) = .0, (2, 3) = .0, (2, 4) = .0, (2, 5) = .0, (3, 1) = -2.4300933568337584, (3, 2) = -.20635991570891224, (3, 3) = .0, (3, 4) = .0, (3, 5) = .0, (4, 1) = -.10735290581452621, (4, 2) = -9.594562251021896, (4, 3) = -20.470286148096154, (4, 4) = .0, (4, 5) = .0, (5, 1) = 7.496443313968615, (5, 2) = -10.246804314641219, (5, 3) = -33.99990352819906, (5, 4) = 11.708908932061595, (5, 5) = .0, (6, 1) = 8.083246795922411, (6, 2) = -7.981132988062785, (6, 3) = -31.52159432874373, (6, 4) = 16.319305431231363, (6, 5) = -6.0588182388340535}, datatype = float[8], order = C_order), Array(1..3, 1..5, {(1, 1) = .0, (1, 2) = .0, (1, 3) = .0, (1, 4) = .0, (1, 5) = .0, (2, 1) = 10.126235083446911, (2, 2) = -7.487995877607633, (2, 3) = -34.800918615557414, (2, 4) = -7.9927717075687275, (2, 5) = 1.0251377232956207, (3, 1) = -.6762803392806898, (3, 2) = 6.087714651678606, (3, 3) = 16.43084320892463, (3, 4) = 24.767225114183653, (3, 5) = -6.5943891257167815}, datatype = float[8], order = C_order)]), ( 9 ) = ([Array(1..2, {(1) = .1, (2) = .1}, datatype = float[8], order = C_order), Array(1..2, {(1) = .0, (2) = .0}, datatype = float[8], order = C_order), Array(1..2, {(1) = .0, (2) = .0}, datatype = float[8], order = C_order), Array(1..2, {(1) = .0, (2) = .0}, datatype = float[8], order = C_order), Array(1..2, {(1) = .0, (2) = .0}, datatype = float[8], order = C_order), Array(1..2, 1..2, {(1, 1) = .0, (1, 2) = .0, (2, 1) = .0, (2, 2) = .0}, datatype = float[8], order = C_order), Array(1..2, 1..2, {(1, 1) = .0, (1, 2) = .0, (2, 1) = .0, (2, 2) = .0}, datatype = float[8], order = C_order), Array(1..2, 1..6, {(1, 1) = .0, (1, 2) = .0, (1, 3) = .0, (1, 4) = .0, (1, 5) = .0, (1, 6) = .0, (2, 1) = .0, (2, 2) = .0, (2, 3) = .0, (2, 4) = .0, (2, 5) = .0, (2, 6) = .0}, datatype = float[8], order = C_order), Array(1..2, {(1) = 0, (2) = 0}, datatype = integer[8]), Array(1..2, {(1) = 1.0, (2) = 1.0}, datatype = float[8], order = C_order), Array(1..2, {(1) = .0, (2) = .0}, datatype = float[8], order = C_order), Array(1..2, {(1) = .0, (2) = .0}, datatype = float[8], order = C_order), Array(1..2, {(1) = .0, (2) = .0}, datatype = float[8], order = C_order)]), ( 8 ) = ([Array(1..2, {(1) = .0, (2) = .0}, datatype = float[8], order = C_order), Array(1..2, {(1) = .0, (2) = .0}, datatype = float[8], order = C_order), Array(1..2, {(1) = 1.0, (2) = -42.0}, datatype = float[8], order = C_order)]), ( 11 ) = (Array(1..6, 0..2, {(1, 1) = .0, (1, 2) = .0, (2, 0) = .0, (2, 1) = .0, (2, 2) = .0, (3, 0) = .0, (3, 1) = .0, (3, 2) = .0, (4, 0) = .0, (4, 1) = .0, (4, 2) = .0, (5, 0) = .0, (5, 1) = .0, (5, 2) = .0, (6, 0) = .0, (6, 1) = .0, (6, 2) = .0}, datatype = float[8], order = C_order)), ( 10 ) = ([proc (N, X, Y, YP) option `[Y[1] = x(t), Y[2] = diff(x(t),t)]`; YP[2] := -2*Y[2]-40*Y[1]; YP[1] := Y[2]; 0 end proc, -1, 0, 0, 0, 0, 0]), ( 13 ) = (), ( 12 ) = (), ( 15 ) = ("rkf45"), ( 14 ) = ([0, 0]), ( 18 ) = ([]), ( 19 ) = (0), ( 16 ) = ([0, 0, 0, []]), ( 17 ) = ([proc (N, X, Y, YP) option `[Y[1] = x(t), Y[2] = diff(x(t),t)]`; YP[2] := -2*Y[2]-40*Y[1]; YP[1] := Y[2]; 0 end proc, -1, 0, 0, 0, 0, 0]), ( 20 ) = ([])  ] ))  ] ); _y0 := Array(0..2, {(1) = 0., (2) = 1.}); _vmap := array( 1 .. 2, [( 1 ) = (1), ( 2 ) = (2)  ] ); _x0 := _dtbl[1][5][5]; _n := _dtbl[1][4][1]; _ne := _dtbl[1][4][3]; _nd := _dtbl[1][4][4]; _nv := _dtbl[1][4][16]; if not type(_xout, 'numeric') then if member(_xout, ["start", "left", "right"]) then if _Env_smart_dsolve_numeric = true or _dtbl[1][4][10] = 1 then if _xout = "left" then if type(_dtbl[2], 'table') then return _dtbl[2][5][1] end if elif _xout = "right" then if type(_dtbl[3], 'table') then return _dtbl[3][5][1] end if end if end if; return _dtbl[1][5][5] elif _xout = "method" then return _dtbl[1][15] elif _xout = "storage" then return evalb(_dtbl[1][4][10] = 1) elif _xout = "leftdata" then if not type(_dtbl[2], 'array') then return NULL else return eval(_dtbl[2]) end if elif _xout = "rightdata" then if not type(_dtbl[3], 'array') then return NULL else return eval(_dtbl[3]) end if elif _xout = "enginedata" then return eval(_dtbl[1]) elif _xout = "enginereset" then _dtbl[2] := evaln(_dtbl[2]); _dtbl[3] := evaln(_dtbl[3]); return NULL elif _xout = "initial" then return procname(_y0[0]) elif _xout = "laxtol" then return _dtbl[`if`(member(_dtbl[4], {2, 3}), _dtbl[4], 1)][5][18] elif _xout = "numfun" then return `if`(member(_dtbl[4], {2, 3}), _dtbl[_dtbl[4]][4][18], 0) elif _xout = "parameters" then return [seq(_y0[_n+_i], _i = 1 .. nops(_pars))] elif _xout = "initial_and_parameters" then return procname(_y0[0]), [seq(_y0[_n+_i], _i = 1 .. nops(_pars))] elif _xout = "last" then if _dtbl[4] <> 2 and _dtbl[4] <> 3 or _x0-_dtbl[_dtbl[4]][5][1] = 0. then error "no information is available on last computed point" else _xout := _dtbl[_dtbl[4]][5][1] end if elif _xout = "function" then if _dtbl[1][4][33]-2. = 0 then return eval(_dtbl[1][10], 1) else return eval(_dtbl[1][10][1], 1) end if elif _xout = "map" then return copy(_vmap) elif type(_xin, `=`) and type(rhs(_xin), 'list') and member(lhs(_xin), {"initial", "parameters", "initial_and_parameters"}) then _ini, _par := [], []; if lhs(_xin) = "initial" then _ini := rhs(_xin) elif lhs(_xin) = "parameters" then _par := rhs(_xin) elif select(type, rhs(_xin), `=`) <> [] then _par, _ini := selectremove(type, rhs(_xin), `=`) elif nops(rhs(_xin)) < nops(_pars)+1 then error "insufficient data for specification of initial and parameters" else _par := rhs(_xin)[-nops(_pars) .. -1]; _ini := rhs(_xin)[1 .. -nops(_pars)-1] end if; _xout := lhs(_xout); if _par <> [] then `dsolve/numeric/process_parameters`(_n, _pars, _par, _y0) end if; if _ini <> [] then `dsolve/numeric/process_initial`(_n-_ne, _ini, _y0, _pars, _vmap) end if; `dsolve/numeric/SC/reinitialize`(_dtbl, _y0, _n, procname, _pars); if _Env_smart_dsolve_numeric = true and type(_y0[0], 'numeric') and _dtbl[1][4][10] <> 1 then procname("right") := _y0[0]; procname("left") := _y0[0] end if; if _xout = "initial" then return [_y0[0], seq(_y0[_vmap[_i]], _i = 1 .. _n-_ne)] elif _xout = "parameters" then return [seq(_y0[_n+_i], _i = 1 .. nops(_pars))] else return [_y0[0], seq(_y0[_vmap[_i]], _i = 1 .. _n-_ne)], [seq(_y0[_n+_i], _i = 1 .. nops(_pars))] end if elif _xin = "eventstop" then if _nv = 0 then error "this solution has no events" end if; _i := _dtbl[4]; if _i <> 2 and _i <> 3 then return 0 end if; if _dtbl[_i][4][10] = 1 and assigned(_dtbl[5-_i]) and _dtbl[_i][4][9] < 10 and 10 <= _dtbl[5-_i][4][9] then _i := 5-_i; _dtbl[4] := _i; _j := round(_dtbl[_i][4][17]); return round(_dtbl[_i][3][1][_j, 1]) elif 10 <= _dtbl[_i][4][9] then _j := round(_dtbl[_i][4][17]); return round(_dtbl[_i][3][1][_j, 1]) else return 0 end if elif _xin = "eventstatus" then if _nv = 0 then error "this solution has no events" end if; _i := [selectremove(proc (a) options operator, arrow; _dtbl[1][3][1][a, 7] = 1 end proc, {seq(_j, _j = 1 .. round(_dtbl[1][3][1][_nv+1, 1]))})]; return ':-enabled' = _i[1], ':-disabled' = _i[2] elif _xin = "eventclear" then if _nv = 0 then error "this solution has no events" end if; _i := _dtbl[4]; if _i <> 2 and _i <> 3 then error "no events to clear" end if; if _dtbl[_i][4][10] = 1 and assigned(_dtbl[5-_i]) and _dtbl[_i][4][9] < 10 and 10 < _dtbl[5-_i][4][9] then _dtbl[4] := 5-_i; _i := 5-_i end if; if _dtbl[_i][4][9] < 10 then error "no events to clear" elif _nv < _dtbl[_i][4][9]-10 then error "event error condition cannot be cleared" else _j := _dtbl[_i][4][9]-10; if irem(round(_dtbl[_i][3][1][_j, 4]), 2) = 1 then error "retriggerable events cannot be cleared" end if; _j := round(_dtbl[_i][3][1][_j, 1]); for _k to _nv do if _dtbl[_i][3][1][_k, 1] = _j then if _dtbl[_i][3][1][_k, 2] = 3 then error "range events cannot be cleared" end if; _dtbl[_i][3][1][_k, 8] := _dtbl[_i][3][1][_nv+1, 8] end if end do; _dtbl[_i][4][17] := 0; _dtbl[_i][4][9] := 0; if _dtbl[1][4][10] = 1 then if _i = 2 then try procname(procname("left")) catch:  end try else try procname(procname("right")) catch:  end try end if end if end if; return  elif type(_xin, `=`) and member(lhs(_xin), {"eventdisable", "eventenable"}) then if _nv = 0 then error "this solution has no events" end if; if type(rhs(_xin), {('list')('posint'), ('set')('posint')}) then _i := {op(rhs(_xin))} elif type(rhs(_xin), 'posint') then _i := {rhs(_xin)} else error "event identifiers must be integers in the range 1..%1", round(_dtbl[1][3][1][_nv+1, 1]) end if; if select(proc (a) options operator, arrow; _nv < a end proc, _i) <> {} then error "event identifiers must be integers in the range 1..%1", round(_dtbl[1][3][1][_nv+1, 1]) end if; _k := {}; for _j to _nv do if member(round(_dtbl[1][3][1][_j, 1]), _i) then _k := `union`(_k, {_j}) end if end do; _i := _k; if lhs(_xin) = "eventdisable" then _dtbl[4] := 0; _j := [evalb(assigned(_dtbl[2]) and member(_dtbl[2][4][17], _i)), evalb(assigned(_dtbl[3]) and member(_dtbl[3][4][17], _i))]; for _k in _i do _dtbl[1][3][1][_k, 7] := 0; if assigned(_dtbl[2]) then _dtbl[2][3][1][_k, 7] := 0 end if; if assigned(_dtbl[3]) then _dtbl[3][3][1][_k, 7] := 0 end if end do; if _j[1] then for _k to _nv+1 do if _k <= _nv and not type(_dtbl[2][3][4][_k, 1], 'undefined') then userinfo(3, {'events', 'eventreset'}, `reinit #2, event code `, _k, ` to defined init `, _dtbl[2][3][4][_k, 1]); _dtbl[2][3][1][_k, 8] := _dtbl[2][3][4][_k, 1] elif _dtbl[2][3][1][_k, 2] = 0 and irem(iquo(round(_dtbl[2][3][1][_k, 4]), 32), 2) = 1 then userinfo(3, {'events', 'eventreset'}, `reinit #2, event code `, _k, ` to rate hysteresis init `, _dtbl[2][5][24]); _dtbl[2][3][1][_k, 8] := _dtbl[2][5][24] elif _dtbl[2][3][1][_k, 2] = 0 and irem(iquo(round(_dtbl[2][3][1][_k, 4]), 2), 2) = 0 then userinfo(3, {'events', 'eventreset'}, `reinit #2, event code `, _k, ` to initial init `, _x0); _dtbl[2][3][1][_k, 8] := _x0 else userinfo(3, {'events', 'eventreset'}, `reinit #2, event code `, _k, ` to fireinitial init `, _x0-1); _dtbl[2][3][1][_k, 8] := _x0-1 end if end do; _dtbl[2][4][17] := 0; _dtbl[2][4][9] := 0; if _dtbl[1][4][10] = 1 then procname(procname("left")) end if end if; if _j[2] then for _k to _nv+1 do if _k <= _nv and not type(_dtbl[3][3][4][_k, 2], 'undefined') then userinfo(3, {'events', 'eventreset'}, `reinit #3, event code `, _k, ` to defined init `, _dtbl[3][3][4][_k, 2]); _dtbl[3][3][1][_k, 8] := _dtbl[3][3][4][_k, 2] elif _dtbl[3][3][1][_k, 2] = 0 and irem(iquo(round(_dtbl[3][3][1][_k, 4]), 32), 2) = 1 then userinfo(3, {'events', 'eventreset'}, `reinit #3, event code `, _k, ` to rate hysteresis init `, _dtbl[3][5][24]); _dtbl[3][3][1][_k, 8] := _dtbl[3][5][24] elif _dtbl[3][3][1][_k, 2] = 0 and irem(iquo(round(_dtbl[3][3][1][_k, 4]), 2), 2) = 0 then userinfo(3, {'events', 'eventreset'}, `reinit #3, event code `, _k, ` to initial init `, _x0); _dtbl[3][3][1][_k, 8] := _x0 else userinfo(3, {'events', 'eventreset'}, `reinit #3, event code `, _k, ` to fireinitial init `, _x0+1); _dtbl[3][3][1][_k, 8] := _x0+1 end if end do; _dtbl[3][4][17] := 0; _dtbl[3][4][9] := 0; if _dtbl[1][4][10] = 1 then procname(procname("right")) end if end if else for _k in _i do _dtbl[1][3][1][_k, 7] := 1 end do; _dtbl[2] := evaln(_dtbl[2]); _dtbl[3] := evaln(_dtbl[3]); _dtbl[4] := 0; if _dtbl[1][4][10] = 1 then if _x0 <= procname("right") then try procname(procname("right")) catch:  end try end if; if procname("left") <= _x0 then try procname(procname("left")) catch:  end try end if end if end if; return  elif type(_xin, `=`) and lhs(_xin) = "eventfired" then if not type(rhs(_xin), 'list') then error "'eventfired' must be specified as a list" end if; if _nv = 0 then error "this solution has no events" end if; if _dtbl[4] <> 2 and _dtbl[4] <> 3 then error "'direction' must be set prior to calling/setting 'eventfired'" end if; _i := _dtbl[4]; _val := NULL; if not assigned(_EnvEventRetriggerWarned) then _EnvEventRetriggerWarned := false end if; for _k in rhs(_xin) do if type(_k, 'integer') then _src := _k elif type(_k, 'integer' = 'anything') and type(evalf(rhs(_k)), 'numeric') then _k := lhs(_k) = evalf[max(Digits, 18)](rhs(_k)); _src := lhs(_k) else error "'eventfired' entry is not valid: %1", _k end if; if _src < 1 or round(_dtbl[1][3][1][_nv+1, 1]) < _src then error "event identifiers must be integers in the range 1..%1", round(_dtbl[1][3][1][_nv+1, 1]) end if; _src := {seq(`if`(_dtbl[1][3][1][_j, 1]-_src = 0., _j, NULL), _j = 1 .. _nv)}; if nops(_src) <> 1 then error "'eventfired' can only be set/queried for root-finding events and time/interval events" end if; _src := _src[1]; if _dtbl[1][3][1][_src, 2] <> 0. and _dtbl[1][3][1][_src, 2]-2. <> 0. then error "'eventfired' can only be set/queried for root-finding events and time/interval events" elif irem(round(_dtbl[1][3][1][_src, 4]), 2) = 1 then if _EnvEventRetriggerWarned = false then WARNING(`'eventfired' has no effect on events that retrigger`) end if; _EnvEventRetriggerWarned := true end if; if _dtbl[_i][3][1][_src, 2] = 0 and irem(iquo(round(_dtbl[_i][3][1][_src, 4]), 32), 2) = 1 then _val := _val, undefined elif type(_dtbl[_i][3][4][_src, _i-1], 'undefined') or _i = 2 and _dtbl[2][3][1][_src, 8] < _dtbl[2][3][4][_src, 1] or _i = 3 and _dtbl[3][3][4][_src, 2] < _dtbl[3][3][1][_src, 8] then _val := _val, _dtbl[_i][3][1][_src, 8] else _val := _val, _dtbl[_i][3][4][_src, _i-1] end if; if type(_k, `=`) then if _dtbl[_i][3][1][_src, 2] = 0 and irem(iquo(round(_dtbl[_i][3][1][_src, 4]), 32), 2) = 1 then error "cannot set event code for a rate hysteresis event" end if; userinfo(3, {'events', 'eventreset'}, `manual set event code `, _src, ` to value `, rhs(_k)); _dtbl[_i][3][1][_src, 8] := rhs(_k); _dtbl[_i][3][4][_src, _i-1] := rhs(_k) end if end do; return [_val] elif type(_xin, `=`) and lhs(_xin) = "direction" then if not member(rhs(_xin), {-1, 1, ':-left', ':-right'}) then error "'direction' must be specified as either '1' or 'right' (positive) or '-1' or 'left' (negative)" end if; _src := `if`(_dtbl[4] = 2, -1, `if`(_dtbl[4] = 3, 1, undefined)); _i := `if`(member(rhs(_xin), {1, ':-right'}), 3, 2); _dtbl[4] := _i; _dtbl[_i] := `dsolve/numeric/SC/IVPdcopy`(_dtbl[1], `if`(assigned(_dtbl[_i]), _dtbl[_i], NULL)); if 0 < _nv then for _j to _nv+1 do if _j <= _nv and not type(_dtbl[_i][3][4][_j, _i-1], 'undefined') then userinfo(3, {'events', 'eventreset'}, `reinit #4, event code `, _j, ` to defined init `, _dtbl[_i][3][4][_j, _i-1]); _dtbl[_i][3][1][_j, 8] := _dtbl[_i][3][4][_j, _i-1] elif _dtbl[_i][3][1][_j, 2] = 0 and irem(iquo(round(_dtbl[_i][3][1][_j, 4]), 32), 2) = 1 then userinfo(3, {'events', 'eventreset'}, `reinit #4, event code `, _j, ` to rate hysteresis init `, _dtbl[_i][5][24]); _dtbl[_i][3][1][_j, 8] := _dtbl[_i][5][24] elif _dtbl[_i][3][1][_j, 2] = 0 and irem(iquo(round(_dtbl[_i][3][1][_j, 4]), 2), 2) = 0 then userinfo(3, {'events', 'eventreset'}, `reinit #4, event code `, _j, ` to initial init `, _x0); _dtbl[_i][3][1][_j, 8] := _x0 else userinfo(3, {'events', 'eventreset'}, `reinit #4, event code `, _j, ` to fireinitial init `, _x0-2*_i+5.0); _dtbl[_i][3][1][_j, 8] := _x0-2*_i+5.0 end if end do end if; return _src elif _xin = "eventcount" then if _dtbl[1][3][1] = 0 or _dtbl[4] <> 2 and _dtbl[4] <> 3 then return 0 else return round(_dtbl[_dtbl[4]][3][1][_nv+1, 12]) end if else return "procname" end if end if; if _xout = _x0 then return [_x0, seq(evalf(_dtbl[1][6][_vmap[_i]]), _i = 1 .. _n-_ne)] end if; _i := `if`(_x0 <= _xout, 3, 2); if _xin = "last" and 0 < _dtbl[_i][4][9] and _dtbl[_i][4][9] < 10 then _dat := eval(_dtbl[_i], 2); _j := _dat[4][20]; return [_dat[11][_j, 0], seq(_dat[11][_j, _vmap[_i]], _i = 1 .. _n-_ne-_nd), seq(_dat[8][1][_vmap[_i]], _i = _n-_ne-_nd+1 .. _n-_ne)] end if; if not type(_dtbl[_i], 'array') then _dtbl[_i] := `dsolve/numeric/SC/IVPdcopy`(_dtbl[1], `if`(assigned(_dtbl[_i]), _dtbl[_i], NULL)); if 0 < _nv then for _j to _nv+1 do if _j <= _nv and not type(_dtbl[_i][3][4][_j, _i-1], 'undefined') then userinfo(3, {'events', 'eventreset'}, `reinit #5, event code `, _j, ` to defined init `, _dtbl[_i][3][4][_j, _i-1]); _dtbl[_i][3][1][_j, 8] := _dtbl[_i][3][4][_j, _i-1] elif _dtbl[_i][3][1][_j, 2] = 0 and irem(iquo(round(_dtbl[_i][3][1][_j, 4]), 32), 2) = 1 then userinfo(3, {'events', 'eventreset'}, `reinit #5, event code `, _j, ` to rate hysteresis init `, _dtbl[_i][5][24]); _dtbl[_i][3][1][_j, 8] := _dtbl[_i][5][24] elif _dtbl[_i][3][1][_j, 2] = 0 and irem(iquo(round(_dtbl[_i][3][1][_j, 4]), 2), 2) = 0 then userinfo(3, {'events', 'eventreset'}, `reinit #5, event code `, _j, ` to initial init `, _x0); _dtbl[_i][3][1][_j, 8] := _x0 else userinfo(3, {'events', 'eventreset'}, `reinit #5, event code `, _j, ` to fireinitial init `, _x0-2*_i+5.0); _dtbl[_i][3][1][_j, 8] := _x0-2*_i+5.0 end if end do end if end if; if _xin <> "last" then if 0 < 0 then if `dsolve/numeric/checkglobals`(op(_dtbl[1][14]), _pars, _n, _y0) then `dsolve/numeric/SC/reinitialize`(_dtbl, _y0, _n, procname, _pars, _i) end if end if; if _dtbl[1][4][7] = 0 then error "parameters must be initialized before solution can be computed" end if end if; _dat := eval(_dtbl[_i], 2); _dtbl[4] := _i; try _src := `dsolve/numeric/SC/IVPrun`(_dat, _xout) catch: userinfo(2, `dsolve/debug`, print(`Exception in solnproc:`, [lastexception][2 .. -1])); error  end try; if _src = 0 and 10 < _dat[4][9] then _val := _dat[3][1][_nv+1, 8] else _val := _dat[11][_dat[4][20], 0] end if; if _src <> 0 or _dat[4][9] <= 0 then _dtbl[1][5][1] := _xout else _dtbl[1][5][1] := _val end if; if _i = 3 and _val < _xout then Rounding := -infinity; if _dat[4][9] = 1 then error "cannot evaluate the solution further right of %1, probably a singularity", evalf[8](_val) elif _dat[4][9] = 2 then error "cannot evaluate the solution further right of %1, maxfun limit exceeded (see <a href='http://www.maplesoft.com/support/help/search.aspx?term=dsolve,maxfun' target='_new'>?dsolve,maxfun</a> for details)", evalf[8](_val) elif _dat[4][9] = 3 then if _dat[4][25] = 3 then error "cannot evaluate the solution past the initial point, problem may be initially singular or improperly set up" else error "cannot evaluate the solution past the initial point, problem may be complex, initially singular or improperly set up" end if elif _dat[4][9] = 4 then error "cannot evaluate the solution further right of %1, accuracy goal cannot be achieved with specified 'minstep'", evalf[8](_val) elif _dat[4][9] = 5 then error "cannot evaluate the solution further right of %1, too many step failures, tolerances may be too loose for problem", evalf[8](_val) elif 10 < _dat[4][9] then if _dat[4][9]-10 = _nv+1 then error "constraint projection failure on event at t=%1", evalf[8](_val) elif _dat[4][9]-10 = _nv+2 then error "index-1 and derivative evaluation failure on event at t=%1", evalf[8](_val) elif _dat[4][9]-10 = _nv+3 then error "maximum number of event iterations reached (%1) at t=%2", round(_dat[3][1][_nv+1, 3]), evalf[8](_val) else if _Env_dsolve_nowarnstop <> true then `dsolve/numeric/warning`(StringTools:-FormatMessage("cannot evaluate the solution further right of %1, event #%2 triggered a halt", evalf[8](_val), round(_dat[3][1][_dat[4][9]-10, 1]))) end if; Rounding := 'nearest'; _xout := _val end if else error "cannot evaluate the solution further right of %1", evalf[8](_val) end if elif _i = 2 and _xout < _val then Rounding := infinity; if _dat[4][9] = 1 then error "cannot evaluate the solution further left of %1, probably a singularity", evalf[8](_val) elif _dat[4][9] = 2 then error "cannot evaluate the solution further left of %1, maxfun limit exceeded (see <a href='http://www.maplesoft.com/support/help/search.aspx?term=dsolve,maxfun' target='_new'>?dsolve,maxfun</a> for details)", evalf[8](_val) elif _dat[4][9] = 3 then if _dat[4][25] = 3 then error "cannot evaluate the solution past the initial point, problem may be initially singular or improperly set up" else error "cannot evaluate the solution past the initial point, problem may be complex, initially singular or improperly set up" end if elif _dat[4][9] = 4 then error "cannot evaluate the solution further left of %1, accuracy goal cannot be achieved with specified 'minstep'", evalf[8](_val) elif _dat[4][9] = 5 then error "cannot evaluate the solution further left of %1, too many step failures, tolerances may be too loose for problem", evalf[8](_val) elif 10 < _dat[4][9] then if _dat[4][9]-10 = _nv+1 then error "constraint projection failure on event at t=%1", evalf[8](_val) elif _dat[4][9]-10 = _nv+2 then error "index-1 and derivative evaluation failure on event at t=%1", evalf[8](_val) elif _dat[4][9]-10 = _nv+3 then error "maximum number of event iterations reached (%1) at t=%2", round(_dat[3][1][_nv+1, 3]), evalf[8](_val) else if _Env_dsolve_nowarnstop <> true then `dsolve/numeric/warning`(StringTools:-FormatMessage("cannot evaluate the solution further left of %1, event #%2 triggered a halt", evalf[8](_val), round(_dat[3][1][_dat[4][9]-10, 1]))) end if; Rounding := 'nearest'; _xout := _val end if else error "cannot evaluate the solution further left of %1", evalf[8](_val) end if end if; if _EnvInFsolve = true then _dig := _dat[4][26]; _dat[4][26] := _EnvDSNumericSaveDigits; _Env_dsolve_SC_native := true; if _dat[4][25] = 1 then _i := 1; _dat[4][25] := 2 else _i := _dat[4][25] end if; _val := `dsolve/numeric/SC/IVPval`(_dat, _xout, _src); _dat[4][25] := _i; _dat[4][26] := _dig; [_xout, seq(_val[_vmap[_i]], _i = 1 .. _n-_ne)] else Digits := _dat[4][26]; _val := `dsolve/numeric/SC/IVPval`(eval(_dat, 2), _xout, _src); [_xout, seq(_val[_vmap[_i]], _i = 1 .. _n-_ne)] end if end proc, (2) = Array(1..3, {(1) = 18446744080243415278, (2) = 18446744080243415542, (3) = 18446744080243415718}), (3) = [t, x(t), diff(x(t), t)], (4) = []}); _solnproc := _dat[1]; _pars := map(rhs, _dat[4]); if not type(_xout, 'numeric') then if member(t, ["start", 'start', "method", 'method', "left", 'left', "right", 'right', "leftdata", "rightdata", "enginedata", "eventstop", 'eventstop', "eventclear", 'eventclear', "eventstatus", 'eventstatus', "eventcount", 'eventcount', "laxtol", 'laxtol', "numfun", 'numfun', NULL]) then _res := _solnproc(convert(t, 'string')); if 1 < nops([_res]) then return _res elif type(_res, 'array') then return eval(_res, 1) elif _res <> "procname" then return _res end if elif member(t, ["last", 'last', "initial", 'initial', NULL]) then _res := _solnproc(convert(t, 'string')); if type(_res, 'list') then return _res[1] else return NULL end if elif member(t, ["parameters", 'parameters', "initial_and_parameters", 'initial_and_parameters', NULL]) then _xout := convert(t, 'string'); _res := _solnproc(_xout); if _xout = "parameters" then return [seq(_pars[_i] = _res[_i], _i = 1 .. nops(_pars))] else return [_res[1], seq(_pars[_i] = [_res][2][_i], _i = 1 .. nops(_pars))] end if elif type(_xout, `=`) and member(lhs(_xout), ["initial", 'initial', "parameters", 'parameters', "initial_and_parameters", 'initial_and_parameters', NULL]) then _xout := convert(lhs(t), 'string') = rhs(t); if lhs(_xout) = "initial" then if type(rhs(_xout), 'list') then _res := _solnproc(_xout) else _res := _solnproc("initial" = ["single", 1, rhs(_xout)]) end if elif not type(rhs(_xout), 'list') then error "initial and/or parameter values must be specified in a list" elif lhs(_xout) = "initial_and_parameters" and nops(rhs(_xout)) = nops(_pars)+1 then _res := _solnproc(lhs(_xout) = ["single", 1, op(rhs(_xout))]) else _res := _solnproc(_xout) end if; if lhs(_xout) = "initial" then return _res[1] elif lhs(_xout) = "parameters" then return [seq(_pars[_i] = _res[_i], _i = 1 .. nops(_pars))] else return [_res[1], seq(_pars[_i] = [_res][2][_i], _i = 1 .. nops(_pars))] end if elif type(_xout, `=`) and member(lhs(_xout), ["eventdisable", 'eventdisable', "eventenable", 'eventenable', "eventfired", 'eventfired', "direction", 'direction', NULL]) then return _solnproc(convert(lhs(t), 'string') = rhs(t)) elif _xout = "solnprocedure" then return eval(_solnproc) elif _xout = "sysvars" then return _dat[3] end if; if procname <> unknown then return ('procname')(t) else _ndsol := `tools/gensym`("t"); eval(FromInert(_Inert_FUNCTION(_Inert_NAME("assign"), _Inert_EXPSEQ(ToInert(_ndsol), _Inert_VERBATIM(pointto(_dat[2][1])))))); return FromInert(_Inert_FUNCTION(ToInert(_ndsol), _Inert_EXPSEQ(ToInert(t)))) end if end if; try _res := _solnproc(_xout); _res[1] catch: error  end try end proc, x(t) = proc (t) local _res, _dat, _solnproc, _xout, _ndsol, _pars, _i; option `Copyright (c) 2000 by Waterloo Maple Inc. All rights reserved.`; if 1 < nargs then error "invalid input: too many arguments" end if; _EnvDSNumericSaveDigits := Digits; Digits := 15; if _EnvInFsolve = true then _xout := evalf[_EnvDSNumericSaveDigits](t) else _xout := evalf(t) end if; _dat := Array(1..4, {(1) = proc (_xin) local _xout, _dtbl, _dat, _vmap, _x0, _y0, _val, _dig, _n, _ne, _nd, _nv, _pars, _ini, _par, _i, _j, _k, _src; option `Copyright (c) 2002 by Waterloo Maple Inc. All rights reserved.`; table( [( "complex" ) = false ] ) _xout := _xin; _pars := []; _dtbl := array( 1 .. 4, [( 1 ) = (array( 1 .. 20, [( 1 ) = (datatype = float[8], order = C_order, storage = rectangular), ( 2 ) = (datatype = float[8], order = C_order, storage = rectangular), ( 3 ) = ([0, 0, 0, Array(1..0, 1..2, {}, datatype = float[8], order = C_order)]), ( 4 ) = (Array(1..53, {(1) = 2, (2) = 2, (3) = 0, (4) = 0, (5) = 0, (6) = 0, (7) = 1, (8) = 0, (9) = 0, (10) = 0, (11) = 0, (12) = 0, (13) = 0, (14) = 0, (15) = 0, (16) = 0, (17) = 0, (18) = 1, (19) = 30000, (20) = 0, (21) = 0, (22) = 1, (23) = 4, (24) = 0, (25) = 1, (26) = 15, (27) = 1, (28) = 0, (29) = 1, (30) = 3, (31) = 3, (32) = 0, (33) = 1, (34) = 0, (35) = 0, (36) = 0, (37) = 0, (38) = 0, (39) = 0, (40) = 0, (41) = 0, (42) = 0, (43) = 1, (44) = 0, (45) = 0, (46) = 0, (47) = 0, (48) = 0, (49) = 0, (50) = 50, (51) = 1, (52) = 0, (53) = 0}, datatype = integer[8])), ( 5 ) = (Array(1..28, {(1) = .0, (2) = 0.10e-5, (3) = .0, (4) = 0.500001e-14, (5) = .0, (6) = 0.13220058646251668e-2, (7) = .0, (8) = 0.10e-5, (9) = .0, (10) = .0, (11) = .0, (12) = .0, (13) = 1.0, (14) = .0, (15) = .49999999999999, (16) = .0, (17) = 1.0, (18) = 1.0, (19) = .0, (20) = .0, (21) = 1.0, (22) = 1.0, (23) = .0, (24) = .0, (25) = 0.10e-14, (26) = .0, (27) = .0, (28) = .0}, datatype = float[8], order = C_order)), ( 6 ) = (Array(1..2, {(1) = 1.0, (2) = 1.0}, datatype = float[8], order = C_order)), ( 7 ) = ([Array(1..4, 1..7, {(1, 1) = .0, (1, 2) = .203125, (1, 3) = .3046875, (1, 4) = .75, (1, 5) = .8125, (1, 6) = .40625, (1, 7) = .8125, (2, 1) = 0.6378173828125e-1, (2, 2) = .0, (2, 3) = .279296875, (2, 4) = .27237892150878906, (2, 5) = -0.9686851501464844e-1, (2, 6) = 0.1956939697265625e-1, (2, 7) = .5381584167480469, (3, 1) = 0.31890869140625e-1, (3, 2) = .0, (3, 3) = -.34375, (3, 4) = -.335235595703125, (3, 5) = .2296142578125, (3, 6) = .41748046875, (3, 7) = 11.480712890625, (4, 1) = 0.9710520505905151e-1, (4, 2) = .0, (4, 3) = .40350341796875, (4, 4) = 0.20297467708587646e-1, (4, 5) = -0.6054282188415527e-2, (4, 6) = -0.4770040512084961e-1, (4, 7) = .77858567237854}, datatype = float[8], order = C_order), Array(1..6, 1..6, {(1, 1) = .0, (1, 2) = .0, (1, 3) = .0, (1, 4) = .0, (1, 5) = .0, (1, 6) = 1.0, (2, 1) = .25, (2, 2) = .0, (2, 3) = .0, (2, 4) = .0, (2, 5) = .0, (2, 6) = 1.0, (3, 1) = .1875, (3, 2) = .5625, (3, 3) = .0, (3, 4) = .0, (3, 5) = .0, (3, 6) = 2.0, (4, 1) = .23583984375, (4, 2) = -.87890625, (4, 3) = .890625, (4, 4) = .0, (4, 5) = .0, (4, 6) = .2681884765625, (5, 1) = .1272735595703125, (5, 2) = -.5009765625, (5, 3) = .44921875, (5, 4) = -0.128936767578125e-1, (5, 5) = .0, (5, 6) = 0.626220703125e-1, (6, 1) = -0.927734375e-1, (6, 2) = .626220703125, (6, 3) = -.4326171875, (6, 4) = .1418304443359375, (6, 5) = -0.861053466796875e-1, (6, 6) = .3131103515625}, datatype = float[8], order = C_order), Array(1..6, {(1) = .0, (2) = .386, (3) = .21, (4) = .63, (5) = 1.0, (6) = 1.0}, datatype = float[8], order = C_order), Array(1..6, {(1) = .25, (2) = -.1043, (3) = .1035, (4) = -0.362e-1, (5) = .0, (6) = .0}, datatype = float[8], order = C_order), Array(1..6, 1..5, {(1, 1) = .0, (1, 2) = .0, (1, 3) = .0, (1, 4) = .0, (1, 5) = .0, (2, 1) = 1.544, (2, 2) = .0, (2, 3) = .0, (2, 4) = .0, (2, 5) = .0, (3, 1) = .9466785280815533, (3, 2) = .25570116989825814, (3, 3) = .0, (3, 4) = .0, (3, 5) = .0, (4, 1) = 3.3148251870684886, (4, 2) = 2.896124015972123, (4, 3) = .9986419139977808, (4, 4) = .0, (4, 5) = .0, (5, 1) = 1.2212245092262748, (5, 2) = 6.019134481287752, (5, 3) = 12.537083329320874, (5, 4) = -.687886036105895, (5, 5) = .0, (6, 1) = 1.2212245092262748, (6, 2) = 6.019134481287752, (6, 3) = 12.537083329320874, (6, 4) = -.687886036105895, (6, 5) = 1.0}, datatype = float[8], order = C_order), Array(1..6, 1..5, {(1, 1) = .0, (1, 2) = .0, (1, 3) = .0, (1, 4) = .0, (1, 5) = .0, (2, 1) = -5.6688, (2, 2) = .0, (2, 3) = .0, (2, 4) = .0, (2, 5) = .0, (3, 1) = -2.4300933568337584, (3, 2) = -.20635991570891224, (3, 3) = .0, (3, 4) = .0, (3, 5) = .0, (4, 1) = -.10735290581452621, (4, 2) = -9.594562251021896, (4, 3) = -20.470286148096154, (4, 4) = .0, (4, 5) = .0, (5, 1) = 7.496443313968615, (5, 2) = -10.246804314641219, (5, 3) = -33.99990352819906, (5, 4) = 11.708908932061595, (5, 5) = .0, (6, 1) = 8.083246795922411, (6, 2) = -7.981132988062785, (6, 3) = -31.52159432874373, (6, 4) = 16.319305431231363, (6, 5) = -6.0588182388340535}, datatype = float[8], order = C_order), Array(1..3, 1..5, {(1, 1) = .0, (1, 2) = .0, (1, 3) = .0, (1, 4) = .0, (1, 5) = .0, (2, 1) = 10.126235083446911, (2, 2) = -7.487995877607633, (2, 3) = -34.800918615557414, (2, 4) = -7.9927717075687275, (2, 5) = 1.0251377232956207, (3, 1) = -.6762803392806898, (3, 2) = 6.087714651678606, (3, 3) = 16.43084320892463, (3, 4) = 24.767225114183653, (3, 5) = -6.5943891257167815}, datatype = float[8], order = C_order)]), ( 9 ) = ([Array(1..2, {(1) = .1, (2) = .1}, datatype = float[8], order = C_order), Array(1..2, {(1) = .0, (2) = .0}, datatype = float[8], order = C_order), Array(1..2, {(1) = .0, (2) = .0}, datatype = float[8], order = C_order), Array(1..2, {(1) = .0, (2) = .0}, datatype = float[8], order = C_order), Array(1..2, {(1) = .0, (2) = .0}, datatype = float[8], order = C_order), Array(1..2, 1..2, {(1, 1) = .0, (1, 2) = .0, (2, 1) = .0, (2, 2) = .0}, datatype = float[8], order = C_order), Array(1..2, 1..2, {(1, 1) = .0, (1, 2) = .0, (2, 1) = .0, (2, 2) = .0}, datatype = float[8], order = C_order), Array(1..2, 1..6, {(1, 1) = .0, (1, 2) = .0, (1, 3) = .0, (1, 4) = .0, (1, 5) = .0, (1, 6) = .0, (2, 1) = .0, (2, 2) = .0, (2, 3) = .0, (2, 4) = .0, (2, 5) = .0, (2, 6) = .0}, datatype = float[8], order = C_order), Array(1..2, {(1) = 0, (2) = 0}, datatype = integer[8]), Array(1..2, {(1) = 1.0, (2) = 1.0}, datatype = float[8], order = C_order), Array(1..2, {(1) = .0, (2) = .0}, datatype = float[8], order = C_order), Array(1..2, {(1) = .0, (2) = .0}, datatype = float[8], order = C_order), Array(1..2, {(1) = .0, (2) = .0}, datatype = float[8], order = C_order)]), ( 8 ) = ([Array(1..2, {(1) = .0, (2) = .0}, datatype = float[8], order = C_order), Array(1..2, {(1) = .0, (2) = .0}, datatype = float[8], order = C_order), Array(1..2, {(1) = 1.0, (2) = -42.0}, datatype = float[8], order = C_order)]), ( 11 ) = (Array(1..6, 0..2, {(1, 1) = .0, (1, 2) = .0, (2, 0) = .0, (2, 1) = .0, (2, 2) = .0, (3, 0) = .0, (3, 1) = .0, (3, 2) = .0, (4, 0) = .0, (4, 1) = .0, (4, 2) = .0, (5, 0) = .0, (5, 1) = .0, (5, 2) = .0, (6, 0) = .0, (6, 1) = .0, (6, 2) = .0}, datatype = float[8], order = C_order)), ( 10 ) = ([proc (N, X, Y, YP) option `[Y[1] = x(t), Y[2] = diff(x(t),t)]`; YP[2] := -2*Y[2]-40*Y[1]; YP[1] := Y[2]; 0 end proc, -1, 0, 0, 0, 0, 0]), ( 13 ) = (), ( 12 ) = (), ( 15 ) = ("rkf45"), ( 14 ) = ([0, 0]), ( 18 ) = ([]), ( 19 ) = (0), ( 16 ) = ([0, 0, 0, []]), ( 17 ) = ([proc (N, X, Y, YP) option `[Y[1] = x(t), Y[2] = diff(x(t),t)]`; YP[2] := -2*Y[2]-40*Y[1]; YP[1] := Y[2]; 0 end proc, -1, 0, 0, 0, 0, 0]), ( 20 ) = ([])  ] ))  ] ); _y0 := Array(0..2, {(1) = 0., (2) = 1.}); _vmap := array( 1 .. 2, [( 1 ) = (1), ( 2 ) = (2)  ] ); _x0 := _dtbl[1][5][5]; _n := _dtbl[1][4][1]; _ne := _dtbl[1][4][3]; _nd := _dtbl[1][4][4]; _nv := _dtbl[1][4][16]; if not type(_xout, 'numeric') then if member(_xout, ["start", "left", "right"]) then if _Env_smart_dsolve_numeric = true or _dtbl[1][4][10] = 1 then if _xout = "left" then if type(_dtbl[2], 'table') then return _dtbl[2][5][1] end if elif _xout = "right" then if type(_dtbl[3], 'table') then return _dtbl[3][5][1] end if end if end if; return _dtbl[1][5][5] elif _xout = "method" then return _dtbl[1][15] elif _xout = "storage" then return evalb(_dtbl[1][4][10] = 1) elif _xout = "leftdata" then if not type(_dtbl[2], 'array') then return NULL else return eval(_dtbl[2]) end if elif _xout = "rightdata" then if not type(_dtbl[3], 'array') then return NULL else return eval(_dtbl[3]) end if elif _xout = "enginedata" then return eval(_dtbl[1]) elif _xout = "enginereset" then _dtbl[2] := evaln(_dtbl[2]); _dtbl[3] := evaln(_dtbl[3]); return NULL elif _xout = "initial" then return procname(_y0[0]) elif _xout = "laxtol" then return _dtbl[`if`(member(_dtbl[4], {2, 3}), _dtbl[4], 1)][5][18] elif _xout = "numfun" then return `if`(member(_dtbl[4], {2, 3}), _dtbl[_dtbl[4]][4][18], 0) elif _xout = "parameters" then return [seq(_y0[_n+_i], _i = 1 .. nops(_pars))] elif _xout = "initial_and_parameters" then return procname(_y0[0]), [seq(_y0[_n+_i], _i = 1 .. nops(_pars))] elif _xout = "last" then if _dtbl[4] <> 2 and _dtbl[4] <> 3 or _x0-_dtbl[_dtbl[4]][5][1] = 0. then error "no information is available on last computed point" else _xout := _dtbl[_dtbl[4]][5][1] end if elif _xout = "function" then if _dtbl[1][4][33]-2. = 0 then return eval(_dtbl[1][10], 1) else return eval(_dtbl[1][10][1], 1) end if elif _xout = "map" then return copy(_vmap) elif type(_xin, `=`) and type(rhs(_xin), 'list') and member(lhs(_xin), {"initial", "parameters", "initial_and_parameters"}) then _ini, _par := [], []; if lhs(_xin) = "initial" then _ini := rhs(_xin) elif lhs(_xin) = "parameters" then _par := rhs(_xin) elif select(type, rhs(_xin), `=`) <> [] then _par, _ini := selectremove(type, rhs(_xin), `=`) elif nops(rhs(_xin)) < nops(_pars)+1 then error "insufficient data for specification of initial and parameters" else _par := rhs(_xin)[-nops(_pars) .. -1]; _ini := rhs(_xin)[1 .. -nops(_pars)-1] end if; _xout := lhs(_xout); if _par <> [] then `dsolve/numeric/process_parameters`(_n, _pars, _par, _y0) end if; if _ini <> [] then `dsolve/numeric/process_initial`(_n-_ne, _ini, _y0, _pars, _vmap) end if; `dsolve/numeric/SC/reinitialize`(_dtbl, _y0, _n, procname, _pars); if _Env_smart_dsolve_numeric = true and type(_y0[0], 'numeric') and _dtbl[1][4][10] <> 1 then procname("right") := _y0[0]; procname("left") := _y0[0] end if; if _xout = "initial" then return [_y0[0], seq(_y0[_vmap[_i]], _i = 1 .. _n-_ne)] elif _xout = "parameters" then return [seq(_y0[_n+_i], _i = 1 .. nops(_pars))] else return [_y0[0], seq(_y0[_vmap[_i]], _i = 1 .. _n-_ne)], [seq(_y0[_n+_i], _i = 1 .. nops(_pars))] end if elif _xin = "eventstop" then if _nv = 0 then error "this solution has no events" end if; _i := _dtbl[4]; if _i <> 2 and _i <> 3 then return 0 end if; if _dtbl[_i][4][10] = 1 and assigned(_dtbl[5-_i]) and _dtbl[_i][4][9] < 10 and 10 <= _dtbl[5-_i][4][9] then _i := 5-_i; _dtbl[4] := _i; _j := round(_dtbl[_i][4][17]); return round(_dtbl[_i][3][1][_j, 1]) elif 10 <= _dtbl[_i][4][9] then _j := round(_dtbl[_i][4][17]); return round(_dtbl[_i][3][1][_j, 1]) else return 0 end if elif _xin = "eventstatus" then if _nv = 0 then error "this solution has no events" end if; _i := [selectremove(proc (a) options operator, arrow; _dtbl[1][3][1][a, 7] = 1 end proc, {seq(_j, _j = 1 .. round(_dtbl[1][3][1][_nv+1, 1]))})]; return ':-enabled' = _i[1], ':-disabled' = _i[2] elif _xin = "eventclear" then if _nv = 0 then error "this solution has no events" end if; _i := _dtbl[4]; if _i <> 2 and _i <> 3 then error "no events to clear" end if; if _dtbl[_i][4][10] = 1 and assigned(_dtbl[5-_i]) and _dtbl[_i][4][9] < 10 and 10 < _dtbl[5-_i][4][9] then _dtbl[4] := 5-_i; _i := 5-_i end if; if _dtbl[_i][4][9] < 10 then error "no events to clear" elif _nv < _dtbl[_i][4][9]-10 then error "event error condition cannot be cleared" else _j := _dtbl[_i][4][9]-10; if irem(round(_dtbl[_i][3][1][_j, 4]), 2) = 1 then error "retriggerable events cannot be cleared" end if; _j := round(_dtbl[_i][3][1][_j, 1]); for _k to _nv do if _dtbl[_i][3][1][_k, 1] = _j then if _dtbl[_i][3][1][_k, 2] = 3 then error "range events cannot be cleared" end if; _dtbl[_i][3][1][_k, 8] := _dtbl[_i][3][1][_nv+1, 8] end if end do; _dtbl[_i][4][17] := 0; _dtbl[_i][4][9] := 0; if _dtbl[1][4][10] = 1 then if _i = 2 then try procname(procname("left")) catch:  end try else try procname(procname("right")) catch:  end try end if end if end if; return  elif type(_xin, `=`) and member(lhs(_xin), {"eventdisable", "eventenable"}) then if _nv = 0 then error "this solution has no events" end if; if type(rhs(_xin), {('list')('posint'), ('set')('posint')}) then _i := {op(rhs(_xin))} elif type(rhs(_xin), 'posint') then _i := {rhs(_xin)} else error "event identifiers must be integers in the range 1..%1", round(_dtbl[1][3][1][_nv+1, 1]) end if; if select(proc (a) options operator, arrow; _nv < a end proc, _i) <> {} then error "event identifiers must be integers in the range 1..%1", round(_dtbl[1][3][1][_nv+1, 1]) end if; _k := {}; for _j to _nv do if member(round(_dtbl[1][3][1][_j, 1]), _i) then _k := `union`(_k, {_j}) end if end do; _i := _k; if lhs(_xin) = "eventdisable" then _dtbl[4] := 0; _j := [evalb(assigned(_dtbl[2]) and member(_dtbl[2][4][17], _i)), evalb(assigned(_dtbl[3]) and member(_dtbl[3][4][17], _i))]; for _k in _i do _dtbl[1][3][1][_k, 7] := 0; if assigned(_dtbl[2]) then _dtbl[2][3][1][_k, 7] := 0 end if; if assigned(_dtbl[3]) then _dtbl[3][3][1][_k, 7] := 0 end if end do; if _j[1] then for _k to _nv+1 do if _k <= _nv and not type(_dtbl[2][3][4][_k, 1], 'undefined') then userinfo(3, {'events', 'eventreset'}, `reinit #2, event code `, _k, ` to defined init `, _dtbl[2][3][4][_k, 1]); _dtbl[2][3][1][_k, 8] := _dtbl[2][3][4][_k, 1] elif _dtbl[2][3][1][_k, 2] = 0 and irem(iquo(round(_dtbl[2][3][1][_k, 4]), 32), 2) = 1 then userinfo(3, {'events', 'eventreset'}, `reinit #2, event code `, _k, ` to rate hysteresis init `, _dtbl[2][5][24]); _dtbl[2][3][1][_k, 8] := _dtbl[2][5][24] elif _dtbl[2][3][1][_k, 2] = 0 and irem(iquo(round(_dtbl[2][3][1][_k, 4]), 2), 2) = 0 then userinfo(3, {'events', 'eventreset'}, `reinit #2, event code `, _k, ` to initial init `, _x0); _dtbl[2][3][1][_k, 8] := _x0 else userinfo(3, {'events', 'eventreset'}, `reinit #2, event code `, _k, ` to fireinitial init `, _x0-1); _dtbl[2][3][1][_k, 8] := _x0-1 end if end do; _dtbl[2][4][17] := 0; _dtbl[2][4][9] := 0; if _dtbl[1][4][10] = 1 then procname(procname("left")) end if end if; if _j[2] then for _k to _nv+1 do if _k <= _nv and not type(_dtbl[3][3][4][_k, 2], 'undefined') then userinfo(3, {'events', 'eventreset'}, `reinit #3, event code `, _k, ` to defined init `, _dtbl[3][3][4][_k, 2]); _dtbl[3][3][1][_k, 8] := _dtbl[3][3][4][_k, 2] elif _dtbl[3][3][1][_k, 2] = 0 and irem(iquo(round(_dtbl[3][3][1][_k, 4]), 32), 2) = 1 then userinfo(3, {'events', 'eventreset'}, `reinit #3, event code `, _k, ` to rate hysteresis init `, _dtbl[3][5][24]); _dtbl[3][3][1][_k, 8] := _dtbl[3][5][24] elif _dtbl[3][3][1][_k, 2] = 0 and irem(iquo(round(_dtbl[3][3][1][_k, 4]), 2), 2) = 0 then userinfo(3, {'events', 'eventreset'}, `reinit #3, event code `, _k, ` to initial init `, _x0); _dtbl[3][3][1][_k, 8] := _x0 else userinfo(3, {'events', 'eventreset'}, `reinit #3, event code `, _k, ` to fireinitial init `, _x0+1); _dtbl[3][3][1][_k, 8] := _x0+1 end if end do; _dtbl[3][4][17] := 0; _dtbl[3][4][9] := 0; if _dtbl[1][4][10] = 1 then procname(procname("right")) end if end if else for _k in _i do _dtbl[1][3][1][_k, 7] := 1 end do; _dtbl[2] := evaln(_dtbl[2]); _dtbl[3] := evaln(_dtbl[3]); _dtbl[4] := 0; if _dtbl[1][4][10] = 1 then if _x0 <= procname("right") then try procname(procname("right")) catch:  end try end if; if procname("left") <= _x0 then try procname(procname("left")) catch:  end try end if end if end if; return  elif type(_xin, `=`) and lhs(_xin) = "eventfired" then if not type(rhs(_xin), 'list') then error "'eventfired' must be specified as a list" end if; if _nv = 0 then error "this solution has no events" end if; if _dtbl[4] <> 2 and _dtbl[4] <> 3 then error "'direction' must be set prior to calling/setting 'eventfired'" end if; _i := _dtbl[4]; _val := NULL; if not assigned(_EnvEventRetriggerWarned) then _EnvEventRetriggerWarned := false end if; for _k in rhs(_xin) do if type(_k, 'integer') then _src := _k elif type(_k, 'integer' = 'anything') and type(evalf(rhs(_k)), 'numeric') then _k := lhs(_k) = evalf[max(Digits, 18)](rhs(_k)); _src := lhs(_k) else error "'eventfired' entry is not valid: %1", _k end if; if _src < 1 or round(_dtbl[1][3][1][_nv+1, 1]) < _src then error "event identifiers must be integers in the range 1..%1", round(_dtbl[1][3][1][_nv+1, 1]) end if; _src := {seq(`if`(_dtbl[1][3][1][_j, 1]-_src = 0., _j, NULL), _j = 1 .. _nv)}; if nops(_src) <> 1 then error "'eventfired' can only be set/queried for root-finding events and time/interval events" end if; _src := _src[1]; if _dtbl[1][3][1][_src, 2] <> 0. and _dtbl[1][3][1][_src, 2]-2. <> 0. then error "'eventfired' can only be set/queried for root-finding events and time/interval events" elif irem(round(_dtbl[1][3][1][_src, 4]), 2) = 1 then if _EnvEventRetriggerWarned = false then WARNING(`'eventfired' has no effect on events that retrigger`) end if; _EnvEventRetriggerWarned := true end if; if _dtbl[_i][3][1][_src, 2] = 0 and irem(iquo(round(_dtbl[_i][3][1][_src, 4]), 32), 2) = 1 then _val := _val, undefined elif type(_dtbl[_i][3][4][_src, _i-1], 'undefined') or _i = 2 and _dtbl[2][3][1][_src, 8] < _dtbl[2][3][4][_src, 1] or _i = 3 and _dtbl[3][3][4][_src, 2] < _dtbl[3][3][1][_src, 8] then _val := _val, _dtbl[_i][3][1][_src, 8] else _val := _val, _dtbl[_i][3][4][_src, _i-1] end if; if type(_k, `=`) then if _dtbl[_i][3][1][_src, 2] = 0 and irem(iquo(round(_dtbl[_i][3][1][_src, 4]), 32), 2) = 1 then error "cannot set event code for a rate hysteresis event" end if; userinfo(3, {'events', 'eventreset'}, `manual set event code `, _src, ` to value `, rhs(_k)); _dtbl[_i][3][1][_src, 8] := rhs(_k); _dtbl[_i][3][4][_src, _i-1] := rhs(_k) end if end do; return [_val] elif type(_xin, `=`) and lhs(_xin) = "direction" then if not member(rhs(_xin), {-1, 1, ':-left', ':-right'}) then error "'direction' must be specified as either '1' or 'right' (positive) or '-1' or 'left' (negative)" end if; _src := `if`(_dtbl[4] = 2, -1, `if`(_dtbl[4] = 3, 1, undefined)); _i := `if`(member(rhs(_xin), {1, ':-right'}), 3, 2); _dtbl[4] := _i; _dtbl[_i] := `dsolve/numeric/SC/IVPdcopy`(_dtbl[1], `if`(assigned(_dtbl[_i]), _dtbl[_i], NULL)); if 0 < _nv then for _j to _nv+1 do if _j <= _nv and not type(_dtbl[_i][3][4][_j, _i-1], 'undefined') then userinfo(3, {'events', 'eventreset'}, `reinit #4, event code `, _j, ` to defined init `, _dtbl[_i][3][4][_j, _i-1]); _dtbl[_i][3][1][_j, 8] := _dtbl[_i][3][4][_j, _i-1] elif _dtbl[_i][3][1][_j, 2] = 0 and irem(iquo(round(_dtbl[_i][3][1][_j, 4]), 32), 2) = 1 then userinfo(3, {'events', 'eventreset'}, `reinit #4, event code `, _j, ` to rate hysteresis init `, _dtbl[_i][5][24]); _dtbl[_i][3][1][_j, 8] := _dtbl[_i][5][24] elif _dtbl[_i][3][1][_j, 2] = 0 and irem(iquo(round(_dtbl[_i][3][1][_j, 4]), 2), 2) = 0 then userinfo(3, {'events', 'eventreset'}, `reinit #4, event code `, _j, ` to initial init `, _x0); _dtbl[_i][3][1][_j, 8] := _x0 else userinfo(3, {'events', 'eventreset'}, `reinit #4, event code `, _j, ` to fireinitial init `, _x0-2*_i+5.0); _dtbl[_i][3][1][_j, 8] := _x0-2*_i+5.0 end if end do end if; return _src elif _xin = "eventcount" then if _dtbl[1][3][1] = 0 or _dtbl[4] <> 2 and _dtbl[4] <> 3 then return 0 else return round(_dtbl[_dtbl[4]][3][1][_nv+1, 12]) end if else return "procname" end if end if; if _xout = _x0 then return [_x0, seq(evalf(_dtbl[1][6][_vmap[_i]]), _i = 1 .. _n-_ne)] end if; _i := `if`(_x0 <= _xout, 3, 2); if _xin = "last" and 0 < _dtbl[_i][4][9] and _dtbl[_i][4][9] < 10 then _dat := eval(_dtbl[_i], 2); _j := _dat[4][20]; return [_dat[11][_j, 0], seq(_dat[11][_j, _vmap[_i]], _i = 1 .. _n-_ne-_nd), seq(_dat[8][1][_vmap[_i]], _i = _n-_ne-_nd+1 .. _n-_ne)] end if; if not type(_dtbl[_i], 'array') then _dtbl[_i] := `dsolve/numeric/SC/IVPdcopy`(_dtbl[1], `if`(assigned(_dtbl[_i]), _dtbl[_i], NULL)); if 0 < _nv then for _j to _nv+1 do if _j <= _nv and not type(_dtbl[_i][3][4][_j, _i-1], 'undefined') then userinfo(3, {'events', 'eventreset'}, `reinit #5, event code `, _j, ` to defined init `, _dtbl[_i][3][4][_j, _i-1]); _dtbl[_i][3][1][_j, 8] := _dtbl[_i][3][4][_j, _i-1] elif _dtbl[_i][3][1][_j, 2] = 0 and irem(iquo(round(_dtbl[_i][3][1][_j, 4]), 32), 2) = 1 then userinfo(3, {'events', 'eventreset'}, `reinit #5, event code `, _j, ` to rate hysteresis init `, _dtbl[_i][5][24]); _dtbl[_i][3][1][_j, 8] := _dtbl[_i][5][24] elif _dtbl[_i][3][1][_j, 2] = 0 and irem(iquo(round(_dtbl[_i][3][1][_j, 4]), 2), 2) = 0 then userinfo(3, {'events', 'eventreset'}, `reinit #5, event code `, _j, ` to initial init `, _x0); _dtbl[_i][3][1][_j, 8] := _x0 else userinfo(3, {'events', 'eventreset'}, `reinit #5, event code `, _j, ` to fireinitial init `, _x0-2*_i+5.0); _dtbl[_i][3][1][_j, 8] := _x0-2*_i+5.0 end if end do end if end if; if _xin <> "last" then if 0 < 0 then if `dsolve/numeric/checkglobals`(op(_dtbl[1][14]), _pars, _n, _y0) then `dsolve/numeric/SC/reinitialize`(_dtbl, _y0, _n, procname, _pars, _i) end if end if; if _dtbl[1][4][7] = 0 then error "parameters must be initialized before solution can be computed" end if end if; _dat := eval(_dtbl[_i], 2); _dtbl[4] := _i; try _src := `dsolve/numeric/SC/IVPrun`(_dat, _xout) catch: userinfo(2, `dsolve/debug`, print(`Exception in solnproc:`, [lastexception][2 .. -1])); error  end try; if _src = 0 and 10 < _dat[4][9] then _val := _dat[3][1][_nv+1, 8] else _val := _dat[11][_dat[4][20], 0] end if; if _src <> 0 or _dat[4][9] <= 0 then _dtbl[1][5][1] := _xout else _dtbl[1][5][1] := _val end if; if _i = 3 and _val < _xout then Rounding := -infinity; if _dat[4][9] = 1 then error "cannot evaluate the solution further right of %1, probably a singularity", evalf[8](_val) elif _dat[4][9] = 2 then error "cannot evaluate the solution further right of %1, maxfun limit exceeded (see <a href='http://www.maplesoft.com/support/help/search.aspx?term=dsolve,maxfun' target='_new'>?dsolve,maxfun</a> for details)", evalf[8](_val) elif _dat[4][9] = 3 then if _dat[4][25] = 3 then error "cannot evaluate the solution past the initial point, problem may be initially singular or improperly set up" else error "cannot evaluate the solution past the initial point, problem may be complex, initially singular or improperly set up" end if elif _dat[4][9] = 4 then error "cannot evaluate the solution further right of %1, accuracy goal cannot be achieved with specified 'minstep'", evalf[8](_val) elif _dat[4][9] = 5 then error "cannot evaluate the solution further right of %1, too many step failures, tolerances may be too loose for problem", evalf[8](_val) elif 10 < _dat[4][9] then if _dat[4][9]-10 = _nv+1 then error "constraint projection failure on event at t=%1", evalf[8](_val) elif _dat[4][9]-10 = _nv+2 then error "index-1 and derivative evaluation failure on event at t=%1", evalf[8](_val) elif _dat[4][9]-10 = _nv+3 then error "maximum number of event iterations reached (%1) at t=%2", round(_dat[3][1][_nv+1, 3]), evalf[8](_val) else if _Env_dsolve_nowarnstop <> true then `dsolve/numeric/warning`(StringTools:-FormatMessage("cannot evaluate the solution further right of %1, event #%2 triggered a halt", evalf[8](_val), round(_dat[3][1][_dat[4][9]-10, 1]))) end if; Rounding := 'nearest'; _xout := _val end if else error "cannot evaluate the solution further right of %1", evalf[8](_val) end if elif _i = 2 and _xout < _val then Rounding := infinity; if _dat[4][9] = 1 then error "cannot evaluate the solution further left of %1, probably a singularity", evalf[8](_val) elif _dat[4][9] = 2 then error "cannot evaluate the solution further left of %1, maxfun limit exceeded (see <a href='http://www.maplesoft.com/support/help/search.aspx?term=dsolve,maxfun' target='_new'>?dsolve,maxfun</a> for details)", evalf[8](_val) elif _dat[4][9] = 3 then if _dat[4][25] = 3 then error "cannot evaluate the solution past the initial point, problem may be initially singular or improperly set up" else error "cannot evaluate the solution past the initial point, problem may be complex, initially singular or improperly set up" end if elif _dat[4][9] = 4 then error "cannot evaluate the solution further left of %1, accuracy goal cannot be achieved with specified 'minstep'", evalf[8](_val) elif _dat[4][9] = 5 then error "cannot evaluate the solution further left of %1, too many step failures, tolerances may be too loose for problem", evalf[8](_val) elif 10 < _dat[4][9] then if _dat[4][9]-10 = _nv+1 then error "constraint projection failure on event at t=%1", evalf[8](_val) elif _dat[4][9]-10 = _nv+2 then error "index-1 and derivative evaluation failure on event at t=%1", evalf[8](_val) elif _dat[4][9]-10 = _nv+3 then error "maximum number of event iterations reached (%1) at t=%2", round(_dat[3][1][_nv+1, 3]), evalf[8](_val) else if _Env_dsolve_nowarnstop <> true then `dsolve/numeric/warning`(StringTools:-FormatMessage("cannot evaluate the solution further left of %1, event #%2 triggered a halt", evalf[8](_val), round(_dat[3][1][_dat[4][9]-10, 1]))) end if; Rounding := 'nearest'; _xout := _val end if else error "cannot evaluate the solution further left of %1", evalf[8](_val) end if end if; if _EnvInFsolve = true then _dig := _dat[4][26]; _dat[4][26] := _EnvDSNumericSaveDigits; _Env_dsolve_SC_native := true; if _dat[4][25] = 1 then _i := 1; _dat[4][25] := 2 else _i := _dat[4][25] end if; _val := `dsolve/numeric/SC/IVPval`(_dat, _xout, _src); _dat[4][25] := _i; _dat[4][26] := _dig; [_xout, seq(_val[_vmap[_i]], _i = 1 .. _n-_ne)] else Digits := _dat[4][26]; _val := `dsolve/numeric/SC/IVPval`(eval(_dat, 2), _xout, _src); [_xout, seq(_val[_vmap[_i]], _i = 1 .. _n-_ne)] end if end proc, (2) = Array(1..3, {(1) = 18446744080243415278, (2) = 18446744080243415542, (3) = 18446744080243415718}), (3) = [t, x(t), diff(x(t), t)], (4) = []}); _solnproc := _dat[1]; _pars := map(rhs, _dat[4]); if not type(_xout, 'numeric') then if member(t, ["start", 'start', "method", 'method', "left", 'left', "right", 'right', "leftdata", "rightdata", "enginedata", "eventstop", 'eventstop', "eventclear", 'eventclear', "eventstatus", 'eventstatus', "eventcount", 'eventcount', "laxtol", 'laxtol', "numfun", 'numfun', NULL]) then _res := _solnproc(convert(t, 'string')); if 1 < nops([_res]) then return _res elif type(_res, 'array') then return eval(_res, 1) elif _res <> "procname" then return _res end if elif member(t, ["last", 'last', "initial", 'initial', NULL]) then _res := _solnproc(convert(t, 'string')); if type(_res, 'list') then return _res[2] else return NULL end if elif member(t, ["parameters", 'parameters', "initial_and_parameters", 'initial_and_parameters', NULL]) then _xout := convert(t, 'string'); _res := _solnproc(_xout); if _xout = "parameters" then return [seq(_pars[_i] = _res[_i], _i = 1 .. nops(_pars))] else return [_res[2], seq(_pars[_i] = [_res][2][_i], _i = 1 .. nops(_pars))] end if elif type(_xout, `=`) and member(lhs(_xout), ["initial", 'initial', "parameters", 'parameters', "initial_and_parameters", 'initial_and_parameters', NULL]) then _xout := convert(lhs(t), 'string') = rhs(t); if lhs(_xout) = "initial" then if type(rhs(_xout), 'list') then _res := _solnproc(_xout) else _res := _solnproc("initial" = ["single", 2, rhs(_xout)]) end if elif not type(rhs(_xout), 'list') then error "initial and/or parameter values must be specified in a list" elif lhs(_xout) = "initial_and_parameters" and nops(rhs(_xout)) = nops(_pars)+1 then _res := _solnproc(lhs(_xout) = ["single", 2, op(rhs(_xout))]) else _res := _solnproc(_xout) end if; if lhs(_xout) = "initial" then return _res[2] elif lhs(_xout) = "parameters" then return [seq(_pars[_i] = _res[_i], _i = 1 .. nops(_pars))] else return [_res[2], seq(_pars[_i] = [_res][2][_i], _i = 1 .. nops(_pars))] end if elif type(_xout, `=`) and member(lhs(_xout), ["eventdisable", 'eventdisable', "eventenable", 'eventenable', "eventfired", 'eventfired', "direction", 'direction', NULL]) then return _solnproc(convert(lhs(t), 'string') = rhs(t)) elif _xout = "solnprocedure" then return eval(_solnproc) elif _xout = "sysvars" then return _dat[3] end if; if procname <> unknown then return ('procname')(t) else _ndsol := `tools/gensym`("x(t)"); eval(FromInert(_Inert_FUNCTION(_Inert_NAME("assign"), _Inert_EXPSEQ(ToInert(_ndsol), _Inert_VERBATIM(pointto(_dat[2][2])))))); return FromInert(_Inert_FUNCTION(ToInert(_ndsol), _Inert_EXPSEQ(ToInert(t)))) end if end if; try _res := _solnproc(_xout); _res[2] catch: error  end try end proc, diff(x(t), t) = proc (t) local _res, _dat, _solnproc, _xout, _ndsol, _pars, _i; option `Copyright (c) 2000 by Waterloo Maple Inc. All rights reserved.`; if 1 < nargs then error "invalid input: too many arguments" end if; _EnvDSNumericSaveDigits := Digits; Digits := 15; if _EnvInFsolve = true then _xout := evalf[_EnvDSNumericSaveDigits](t) else _xout := evalf(t) end if; _dat := Array(1..4, {(1) = proc (_xin) local _xout, _dtbl, _dat, _vmap, _x0, _y0, _val, _dig, _n, _ne, _nd, _nv, _pars, _ini, _par, _i, _j, _k, _src; option `Copyright (c) 2002 by Waterloo Maple Inc. All rights reserved.`; table( [( "complex" ) = false ] ) _xout := _xin; _pars := []; _dtbl := array( 1 .. 4, [( 1 ) = (array( 1 .. 20, [( 1 ) = (datatype = float[8], order = C_order, storage = rectangular), ( 2 ) = (datatype = float[8], order = C_order, storage = rectangular), ( 3 ) = ([0, 0, 0, Array(1..0, 1..2, {}, datatype = float[8], order = C_order)]), ( 4 ) = (Array(1..53, {(1) = 2, (2) = 2, (3) = 0, (4) = 0, (5) = 0, (6) = 0, (7) = 1, (8) = 0, (9) = 0, (10) = 0, (11) = 0, (12) = 0, (13) = 0, (14) = 0, (15) = 0, (16) = 0, (17) = 0, (18) = 1, (19) = 30000, (20) = 0, (21) = 0, (22) = 1, (23) = 4, (24) = 0, (25) = 1, (26) = 15, (27) = 1, (28) = 0, (29) = 1, (30) = 3, (31) = 3, (32) = 0, (33) = 1, (34) = 0, (35) = 0, (36) = 0, (37) = 0, (38) = 0, (39) = 0, (40) = 0, (41) = 0, (42) = 0, (43) = 1, (44) = 0, (45) = 0, (46) = 0, (47) = 0, (48) = 0, (49) = 0, (50) = 50, (51) = 1, (52) = 0, (53) = 0}, datatype = integer[8])), ( 5 ) = (Array(1..28, {(1) = .0, (2) = 0.10e-5, (3) = .0, (4) = 0.500001e-14, (5) = .0, (6) = 0.13220058646251668e-2, (7) = .0, (8) = 0.10e-5, (9) = .0, (10) = .0, (11) = .0, (12) = .0, (13) = 1.0, (14) = .0, (15) = .49999999999999, (16) = .0, (17) = 1.0, (18) = 1.0, (19) = .0, (20) = .0, (21) = 1.0, (22) = 1.0, (23) = .0, (24) = .0, (25) = 0.10e-14, (26) = .0, (27) = .0, (28) = .0}, datatype = float[8], order = C_order)), ( 6 ) = (Array(1..2, {(1) = 1.0, (2) = 1.0}, datatype = float[8], order = C_order)), ( 7 ) = ([Array(1..4, 1..7, {(1, 1) = .0, (1, 2) = .203125, (1, 3) = .3046875, (1, 4) = .75, (1, 5) = .8125, (1, 6) = .40625, (1, 7) = .8125, (2, 1) = 0.6378173828125e-1, (2, 2) = .0, (2, 3) = .279296875, (2, 4) = .27237892150878906, (2, 5) = -0.9686851501464844e-1, (2, 6) = 0.1956939697265625e-1, (2, 7) = .5381584167480469, (3, 1) = 0.31890869140625e-1, (3, 2) = .0, (3, 3) = -.34375, (3, 4) = -.335235595703125, (3, 5) = .2296142578125, (3, 6) = .41748046875, (3, 7) = 11.480712890625, (4, 1) = 0.9710520505905151e-1, (4, 2) = .0, (4, 3) = .40350341796875, (4, 4) = 0.20297467708587646e-1, (4, 5) = -0.6054282188415527e-2, (4, 6) = -0.4770040512084961e-1, (4, 7) = .77858567237854}, datatype = float[8], order = C_order), Array(1..6, 1..6, {(1, 1) = .0, (1, 2) = .0, (1, 3) = .0, (1, 4) = .0, (1, 5) = .0, (1, 6) = 1.0, (2, 1) = .25, (2, 2) = .0, (2, 3) = .0, (2, 4) = .0, (2, 5) = .0, (2, 6) = 1.0, (3, 1) = .1875, (3, 2) = .5625, (3, 3) = .0, (3, 4) = .0, (3, 5) = .0, (3, 6) = 2.0, (4, 1) = .23583984375, (4, 2) = -.87890625, (4, 3) = .890625, (4, 4) = .0, (4, 5) = .0, (4, 6) = .2681884765625, (5, 1) = .1272735595703125, (5, 2) = -.5009765625, (5, 3) = .44921875, (5, 4) = -0.128936767578125e-1, (5, 5) = .0, (5, 6) = 0.626220703125e-1, (6, 1) = -0.927734375e-1, (6, 2) = .626220703125, (6, 3) = -.4326171875, (6, 4) = .1418304443359375, (6, 5) = -0.861053466796875e-1, (6, 6) = .3131103515625}, datatype = float[8], order = C_order), Array(1..6, {(1) = .0, (2) = .386, (3) = .21, (4) = .63, (5) = 1.0, (6) = 1.0}, datatype = float[8], order = C_order), Array(1..6, {(1) = .25, (2) = -.1043, (3) = .1035, (4) = -0.362e-1, (5) = .0, (6) = .0}, datatype = float[8], order = C_order), Array(1..6, 1..5, {(1, 1) = .0, (1, 2) = .0, (1, 3) = .0, (1, 4) = .0, (1, 5) = .0, (2, 1) = 1.544, (2, 2) = .0, (2, 3) = .0, (2, 4) = .0, (2, 5) = .0, (3, 1) = .9466785280815533, (3, 2) = .25570116989825814, (3, 3) = .0, (3, 4) = .0, (3, 5) = .0, (4, 1) = 3.3148251870684886, (4, 2) = 2.896124015972123, (4, 3) = .9986419139977808, (4, 4) = .0, (4, 5) = .0, (5, 1) = 1.2212245092262748, (5, 2) = 6.019134481287752, (5, 3) = 12.537083329320874, (5, 4) = -.687886036105895, (5, 5) = .0, (6, 1) = 1.2212245092262748, (6, 2) = 6.019134481287752, (6, 3) = 12.537083329320874, (6, 4) = -.687886036105895, (6, 5) = 1.0}, datatype = float[8], order = C_order), Array(1..6, 1..5, {(1, 1) = .0, (1, 2) = .0, (1, 3) = .0, (1, 4) = .0, (1, 5) = .0, (2, 1) = -5.6688, (2, 2) = .0, (2, 3) = .0, (2, 4) = .0, (2, 5) = .0, (3, 1) = -2.4300933568337584, (3, 2) = -.20635991570891224, (3, 3) = .0, (3, 4) = .0, (3, 5) = .0, (4, 1) = -.10735290581452621, (4, 2) = -9.594562251021896, (4, 3) = -20.470286148096154, (4, 4) = .0, (4, 5) = .0, (5, 1) = 7.496443313968615, (5, 2) = -10.246804314641219, (5, 3) = -33.99990352819906, (5, 4) = 11.708908932061595, (5, 5) = .0, (6, 1) = 8.083246795922411, (6, 2) = -7.981132988062785, (6, 3) = -31.52159432874373, (6, 4) = 16.319305431231363, (6, 5) = -6.0588182388340535}, datatype = float[8], order = C_order), Array(1..3, 1..5, {(1, 1) = .0, (1, 2) = .0, (1, 3) = .0, (1, 4) = .0, (1, 5) = .0, (2, 1) = 10.126235083446911, (2, 2) = -7.487995877607633, (2, 3) = -34.800918615557414, (2, 4) = -7.9927717075687275, (2, 5) = 1.0251377232956207, (3, 1) = -.6762803392806898, (3, 2) = 6.087714651678606, (3, 3) = 16.43084320892463, (3, 4) = 24.767225114183653, (3, 5) = -6.5943891257167815}, datatype = float[8], order = C_order)]), ( 9 ) = ([Array(1..2, {(1) = .1, (2) = .1}, datatype = float[8], order = C_order), Array(1..2, {(1) = .0, (2) = .0}, datatype = float[8], order = C_order), Array(1..2, {(1) = .0, (2) = .0}, datatype = float[8], order = C_order), Array(1..2, {(1) = .0, (2) = .0}, datatype = float[8], order = C_order), Array(1..2, {(1) = .0, (2) = .0}, datatype = float[8], order = C_order), Array(1..2, 1..2, {(1, 1) = .0, (1, 2) = .0, (2, 1) = .0, (2, 2) = .0}, datatype = float[8], order = C_order), Array(1..2, 1..2, {(1, 1) = .0, (1, 2) = .0, (2, 1) = .0, (2, 2) = .0}, datatype = float[8], order = C_order), Array(1..2, 1..6, {(1, 1) = .0, (1, 2) = .0, (1, 3) = .0, (1, 4) = .0, (1, 5) = .0, (1, 6) = .0, (2, 1) = .0, (2, 2) = .0, (2, 3) = .0, (2, 4) = .0, (2, 5) = .0, (2, 6) = .0}, datatype = float[8], order = C_order), Array(1..2, {(1) = 0, (2) = 0}, datatype = integer[8]), Array(1..2, {(1) = 1.0, (2) = 1.0}, datatype = float[8], order = C_order), Array(1..2, {(1) = .0, (2) = .0}, datatype = float[8], order = C_order), Array(1..2, {(1) = .0, (2) = .0}, datatype = float[8], order = C_order), Array(1..2, {(1) = .0, (2) = .0}, datatype = float[8], order = C_order)]), ( 8 ) = ([Array(1..2, {(1) = .0, (2) = .0}, datatype = float[8], order = C_order), Array(1..2, {(1) = .0, (2) = .0}, datatype = float[8], order = C_order), Array(1..2, {(1) = 1.0, (2) = -42.0}, datatype = float[8], order = C_order)]), ( 11 ) = (Array(1..6, 0..2, {(1, 1) = .0, (1, 2) = .0, (2, 0) = .0, (2, 1) = .0, (2, 2) = .0, (3, 0) = .0, (3, 1) = .0, (3, 2) = .0, (4, 0) = .0, (4, 1) = .0, (4, 2) = .0, (5, 0) = .0, (5, 1) = .0, (5, 2) = .0, (6, 0) = .0, (6, 1) = .0, (6, 2) = .0}, datatype = float[8], order = C_order)), ( 10 ) = ([proc (N, X, Y, YP) option `[Y[1] = x(t), Y[2] = diff(x(t),t)]`; YP[2] := -2*Y[2]-40*Y[1]; YP[1] := Y[2]; 0 end proc, -1, 0, 0, 0, 0, 0]), ( 13 ) = (), ( 12 ) = (), ( 15 ) = ("rkf45"), ( 14 ) = ([0, 0]), ( 18 ) = ([]), ( 19 ) = (0), ( 16 ) = ([0, 0, 0, []]), ( 17 ) = ([proc (N, X, Y, YP) option `[Y[1] = x(t), Y[2] = diff(x(t),t)]`; YP[2] := -2*Y[2]-40*Y[1]; YP[1] := Y[2]; 0 end proc, -1, 0, 0, 0, 0, 0]), ( 20 ) = ([])  ] ))  ] ); _y0 := Array(0..2, {(1) = 0., (2) = 1.}); _vmap := array( 1 .. 2, [( 1 ) = (1), ( 2 ) = (2)  ] ); _x0 := _dtbl[1][5][5]; _n := _dtbl[1][4][1]; _ne := _dtbl[1][4][3]; _nd := _dtbl[1][4][4]; _nv := _dtbl[1][4][16]; if not type(_xout, 'numeric') then if member(_xout, ["start", "left", "right"]) then if _Env_smart_dsolve_numeric = true or _dtbl[1][4][10] = 1 then if _xout = "left" then if type(_dtbl[2], 'table') then return _dtbl[2][5][1] end if elif _xout = "right" then if type(_dtbl[3], 'table') then return _dtbl[3][5][1] end if end if end if; return _dtbl[1][5][5] elif _xout = "method" then return _dtbl[1][15] elif _xout = "storage" then return evalb(_dtbl[1][4][10] = 1) elif _xout = "leftdata" then if not type(_dtbl[2], 'array') then return NULL else return eval(_dtbl[2]) end if elif _xout = "rightdata" then if not type(_dtbl[3], 'array') then return NULL else return eval(_dtbl[3]) end if elif _xout = "enginedata" then return eval(_dtbl[1]) elif _xout = "enginereset" then _dtbl[2] := evaln(_dtbl[2]); _dtbl[3] := evaln(_dtbl[3]); return NULL elif _xout = "initial" then return procname(_y0[0]) elif _xout = "laxtol" then return _dtbl[`if`(member(_dtbl[4], {2, 3}), _dtbl[4], 1)][5][18] elif _xout = "numfun" then return `if`(member(_dtbl[4], {2, 3}), _dtbl[_dtbl[4]][4][18], 0) elif _xout = "parameters" then return [seq(_y0[_n+_i], _i = 1 .. nops(_pars))] elif _xout = "initial_and_parameters" then return procname(_y0[0]), [seq(_y0[_n+_i], _i = 1 .. nops(_pars))] elif _xout = "last" then if _dtbl[4] <> 2 and _dtbl[4] <> 3 or _x0-_dtbl[_dtbl[4]][5][1] = 0. then error "no information is available on last computed point" else _xout := _dtbl[_dtbl[4]][5][1] end if elif _xout = "function" then if _dtbl[1][4][33]-2. = 0 then return eval(_dtbl[1][10], 1) else return eval(_dtbl[1][10][1], 1) end if elif _xout = "map" then return copy(_vmap) elif type(_xin, `=`) and type(rhs(_xin), 'list') and member(lhs(_xin), {"initial", "parameters", "initial_and_parameters"}) then _ini, _par := [], []; if lhs(_xin) = "initial" then _ini := rhs(_xin) elif lhs(_xin) = "parameters" then _par := rhs(_xin) elif select(type, rhs(_xin), `=`) <> [] then _par, _ini := selectremove(type, rhs(_xin), `=`) elif nops(rhs(_xin)) < nops(_pars)+1 then error "insufficient data for specification of initial and parameters" else _par := rhs(_xin)[-nops(_pars) .. -1]; _ini := rhs(_xin)[1 .. -nops(_pars)-1] end if; _xout := lhs(_xout); if _par <> [] then `dsolve/numeric/process_parameters`(_n, _pars, _par, _y0) end if; if _ini <> [] then `dsolve/numeric/process_initial`(_n-_ne, _ini, _y0, _pars, _vmap) end if; `dsolve/numeric/SC/reinitialize`(_dtbl, _y0, _n, procname, _pars); if _Env_smart_dsolve_numeric = true and type(_y0[0], 'numeric') and _dtbl[1][4][10] <> 1 then procname("right") := _y0[0]; procname("left") := _y0[0] end if; if _xout = "initial" then return [_y0[0], seq(_y0[_vmap[_i]], _i = 1 .. _n-_ne)] elif _xout = "parameters" then return [seq(_y0[_n+_i], _i = 1 .. nops(_pars))] else return [_y0[0], seq(_y0[_vmap[_i]], _i = 1 .. _n-_ne)], [seq(_y0[_n+_i], _i = 1 .. nops(_pars))] end if elif _xin = "eventstop" then if _nv = 0 then error "this solution has no events" end if; _i := _dtbl[4]; if _i <> 2 and _i <> 3 then return 0 end if; if _dtbl[_i][4][10] = 1 and assigned(_dtbl[5-_i]) and _dtbl[_i][4][9] < 10 and 10 <= _dtbl[5-_i][4][9] then _i := 5-_i; _dtbl[4] := _i; _j := round(_dtbl[_i][4][17]); return round(_dtbl[_i][3][1][_j, 1]) elif 10 <= _dtbl[_i][4][9] then _j := round(_dtbl[_i][4][17]); return round(_dtbl[_i][3][1][_j, 1]) else return 0 end if elif _xin = "eventstatus" then if _nv = 0 then error "this solution has no events" end if; _i := [selectremove(proc (a) options operator, arrow; _dtbl[1][3][1][a, 7] = 1 end proc, {seq(_j, _j = 1 .. round(_dtbl[1][3][1][_nv+1, 1]))})]; return ':-enabled' = _i[1], ':-disabled' = _i[2] elif _xin = "eventclear" then if _nv = 0 then error "this solution has no events" end if; _i := _dtbl[4]; if _i <> 2 and _i <> 3 then error "no events to clear" end if; if _dtbl[_i][4][10] = 1 and assigned(_dtbl[5-_i]) and _dtbl[_i][4][9] < 10 and 10 < _dtbl[5-_i][4][9] then _dtbl[4] := 5-_i; _i := 5-_i end if; if _dtbl[_i][4][9] < 10 then error "no events to clear" elif _nv < _dtbl[_i][4][9]-10 then error "event error condition cannot be cleared" else _j := _dtbl[_i][4][9]-10; if irem(round(_dtbl[_i][3][1][_j, 4]), 2) = 1 then error "retriggerable events cannot be cleared" end if; _j := round(_dtbl[_i][3][1][_j, 1]); for _k to _nv do if _dtbl[_i][3][1][_k, 1] = _j then if _dtbl[_i][3][1][_k, 2] = 3 then error "range events cannot be cleared" end if; _dtbl[_i][3][1][_k, 8] := _dtbl[_i][3][1][_nv+1, 8] end if end do; _dtbl[_i][4][17] := 0; _dtbl[_i][4][9] := 0; if _dtbl[1][4][10] = 1 then if _i = 2 then try procname(procname("left")) catch:  end try else try procname(procname("right")) catch:  end try end if end if end if; return  elif type(_xin, `=`) and member(lhs(_xin), {"eventdisable", "eventenable"}) then if _nv = 0 then error "this solution has no events" end if; if type(rhs(_xin), {('list')('posint'), ('set')('posint')}) then _i := {op(rhs(_xin))} elif type(rhs(_xin), 'posint') then _i := {rhs(_xin)} else error "event identifiers must be integers in the range 1..%1", round(_dtbl[1][3][1][_nv+1, 1]) end if; if select(proc (a) options operator, arrow; _nv < a end proc, _i) <> {} then error "event identifiers must be integers in the range 1..%1", round(_dtbl[1][3][1][_nv+1, 1]) end if; _k := {}; for _j to _nv do if member(round(_dtbl[1][3][1][_j, 1]), _i) then _k := `union`(_k, {_j}) end if end do; _i := _k; if lhs(_xin) = "eventdisable" then _dtbl[4] := 0; _j := [evalb(assigned(_dtbl[2]) and member(_dtbl[2][4][17], _i)), evalb(assigned(_dtbl[3]) and member(_dtbl[3][4][17], _i))]; for _k in _i do _dtbl[1][3][1][_k, 7] := 0; if assigned(_dtbl[2]) then _dtbl[2][3][1][_k, 7] := 0 end if; if assigned(_dtbl[3]) then _dtbl[3][3][1][_k, 7] := 0 end if end do; if _j[1] then for _k to _nv+1 do if _k <= _nv and not type(_dtbl[2][3][4][_k, 1], 'undefined') then userinfo(3, {'events', 'eventreset'}, `reinit #2, event code `, _k, ` to defined init `, _dtbl[2][3][4][_k, 1]); _dtbl[2][3][1][_k, 8] := _dtbl[2][3][4][_k, 1] elif _dtbl[2][3][1][_k, 2] = 0 and irem(iquo(round(_dtbl[2][3][1][_k, 4]), 32), 2) = 1 then userinfo(3, {'events', 'eventreset'}, `reinit #2, event code `, _k, ` to rate hysteresis init `, _dtbl[2][5][24]); _dtbl[2][3][1][_k, 8] := _dtbl[2][5][24] elif _dtbl[2][3][1][_k, 2] = 0 and irem(iquo(round(_dtbl[2][3][1][_k, 4]), 2), 2) = 0 then userinfo(3, {'events', 'eventreset'}, `reinit #2, event code `, _k, ` to initial init `, _x0); _dtbl[2][3][1][_k, 8] := _x0 else userinfo(3, {'events', 'eventreset'}, `reinit #2, event code `, _k, ` to fireinitial init `, _x0-1); _dtbl[2][3][1][_k, 8] := _x0-1 end if end do; _dtbl[2][4][17] := 0; _dtbl[2][4][9] := 0; if _dtbl[1][4][10] = 1 then procname(procname("left")) end if end if; if _j[2] then for _k to _nv+1 do if _k <= _nv and not type(_dtbl[3][3][4][_k, 2], 'undefined') then userinfo(3, {'events', 'eventreset'}, `reinit #3, event code `, _k, ` to defined init `, _dtbl[3][3][4][_k, 2]); _dtbl[3][3][1][_k, 8] := _dtbl[3][3][4][_k, 2] elif _dtbl[3][3][1][_k, 2] = 0 and irem(iquo(round(_dtbl[3][3][1][_k, 4]), 32), 2) = 1 then userinfo(3, {'events', 'eventreset'}, `reinit #3, event code `, _k, ` to rate hysteresis init `, _dtbl[3][5][24]); _dtbl[3][3][1][_k, 8] := _dtbl[3][5][24] elif _dtbl[3][3][1][_k, 2] = 0 and irem(iquo(round(_dtbl[3][3][1][_k, 4]), 2), 2) = 0 then userinfo(3, {'events', 'eventreset'}, `reinit #3, event code `, _k, ` to initial init `, _x0); _dtbl[3][3][1][_k, 8] := _x0 else userinfo(3, {'events', 'eventreset'}, `reinit #3, event code `, _k, ` to fireinitial init `, _x0+1); _dtbl[3][3][1][_k, 8] := _x0+1 end if end do; _dtbl[3][4][17] := 0; _dtbl[3][4][9] := 0; if _dtbl[1][4][10] = 1 then procname(procname("right")) end if end if else for _k in _i do _dtbl[1][3][1][_k, 7] := 1 end do; _dtbl[2] := evaln(_dtbl[2]); _dtbl[3] := evaln(_dtbl[3]); _dtbl[4] := 0; if _dtbl[1][4][10] = 1 then if _x0 <= procname("right") then try procname(procname("right")) catch:  end try end if; if procname("left") <= _x0 then try procname(procname("left")) catch:  end try end if end if end if; return  elif type(_xin, `=`) and lhs(_xin) = "eventfired" then if not type(rhs(_xin), 'list') then error "'eventfired' must be specified as a list" end if; if _nv = 0 then error "this solution has no events" end if; if _dtbl[4] <> 2 and _dtbl[4] <> 3 then error "'direction' must be set prior to calling/setting 'eventfired'" end if; _i := _dtbl[4]; _val := NULL; if not assigned(_EnvEventRetriggerWarned) then _EnvEventRetriggerWarned := false end if; for _k in rhs(_xin) do if type(_k, 'integer') then _src := _k elif type(_k, 'integer' = 'anything') and type(evalf(rhs(_k)), 'numeric') then _k := lhs(_k) = evalf[max(Digits, 18)](rhs(_k)); _src := lhs(_k) else error "'eventfired' entry is not valid: %1", _k end if; if _src < 1 or round(_dtbl[1][3][1][_nv+1, 1]) < _src then error "event identifiers must be integers in the range 1..%1", round(_dtbl[1][3][1][_nv+1, 1]) end if; _src := {seq(`if`(_dtbl[1][3][1][_j, 1]-_src = 0., _j, NULL), _j = 1 .. _nv)}; if nops(_src) <> 1 then error "'eventfired' can only be set/queried for root-finding events and time/interval events" end if; _src := _src[1]; if _dtbl[1][3][1][_src, 2] <> 0. and _dtbl[1][3][1][_src, 2]-2. <> 0. then error "'eventfired' can only be set/queried for root-finding events and time/interval events" elif irem(round(_dtbl[1][3][1][_src, 4]), 2) = 1 then if _EnvEventRetriggerWarned = false then WARNING(`'eventfired' has no effect on events that retrigger`) end if; _EnvEventRetriggerWarned := true end if; if _dtbl[_i][3][1][_src, 2] = 0 and irem(iquo(round(_dtbl[_i][3][1][_src, 4]), 32), 2) = 1 then _val := _val, undefined elif type(_dtbl[_i][3][4][_src, _i-1], 'undefined') or _i = 2 and _dtbl[2][3][1][_src, 8] < _dtbl[2][3][4][_src, 1] or _i = 3 and _dtbl[3][3][4][_src, 2] < _dtbl[3][3][1][_src, 8] then _val := _val, _dtbl[_i][3][1][_src, 8] else _val := _val, _dtbl[_i][3][4][_src, _i-1] end if; if type(_k, `=`) then if _dtbl[_i][3][1][_src, 2] = 0 and irem(iquo(round(_dtbl[_i][3][1][_src, 4]), 32), 2) = 1 then error "cannot set event code for a rate hysteresis event" end if; userinfo(3, {'events', 'eventreset'}, `manual set event code `, _src, ` to value `, rhs(_k)); _dtbl[_i][3][1][_src, 8] := rhs(_k); _dtbl[_i][3][4][_src, _i-1] := rhs(_k) end if end do; return [_val] elif type(_xin, `=`) and lhs(_xin) = "direction" then if not member(rhs(_xin), {-1, 1, ':-left', ':-right'}) then error "'direction' must be specified as either '1' or 'right' (positive) or '-1' or 'left' (negative)" end if; _src := `if`(_dtbl[4] = 2, -1, `if`(_dtbl[4] = 3, 1, undefined)); _i := `if`(member(rhs(_xin), {1, ':-right'}), 3, 2); _dtbl[4] := _i; _dtbl[_i] := `dsolve/numeric/SC/IVPdcopy`(_dtbl[1], `if`(assigned(_dtbl[_i]), _dtbl[_i], NULL)); if 0 < _nv then for _j to _nv+1 do if _j <= _nv and not type(_dtbl[_i][3][4][_j, _i-1], 'undefined') then userinfo(3, {'events', 'eventreset'}, `reinit #4, event code `, _j, ` to defined init `, _dtbl[_i][3][4][_j, _i-1]); _dtbl[_i][3][1][_j, 8] := _dtbl[_i][3][4][_j, _i-1] elif _dtbl[_i][3][1][_j, 2] = 0 and irem(iquo(round(_dtbl[_i][3][1][_j, 4]), 32), 2) = 1 then userinfo(3, {'events', 'eventreset'}, `reinit #4, event code `, _j, ` to rate hysteresis init `, _dtbl[_i][5][24]); _dtbl[_i][3][1][_j, 8] := _dtbl[_i][5][24] elif _dtbl[_i][3][1][_j, 2] = 0 and irem(iquo(round(_dtbl[_i][3][1][_j, 4]), 2), 2) = 0 then userinfo(3, {'events', 'eventreset'}, `reinit #4, event code `, _j, ` to initial init `, _x0); _dtbl[_i][3][1][_j, 8] := _x0 else userinfo(3, {'events', 'eventreset'}, `reinit #4, event code `, _j, ` to fireinitial init `, _x0-2*_i+5.0); _dtbl[_i][3][1][_j, 8] := _x0-2*_i+5.0 end if end do end if; return _src elif _xin = "eventcount" then if _dtbl[1][3][1] = 0 or _dtbl[4] <> 2 and _dtbl[4] <> 3 then return 0 else return round(_dtbl[_dtbl[4]][3][1][_nv+1, 12]) end if else return "procname" end if end if; if _xout = _x0 then return [_x0, seq(evalf(_dtbl[1][6][_vmap[_i]]), _i = 1 .. _n-_ne)] end if; _i := `if`(_x0 <= _xout, 3, 2); if _xin = "last" and 0 < _dtbl[_i][4][9] and _dtbl[_i][4][9] < 10 then _dat := eval(_dtbl[_i], 2); _j := _dat[4][20]; return [_dat[11][_j, 0], seq(_dat[11][_j, _vmap[_i]], _i = 1 .. _n-_ne-_nd), seq(_dat[8][1][_vmap[_i]], _i = _n-_ne-_nd+1 .. _n-_ne)] end if; if not type(_dtbl[_i], 'array') then _dtbl[_i] := `dsolve/numeric/SC/IVPdcopy`(_dtbl[1], `if`(assigned(_dtbl[_i]), _dtbl[_i], NULL)); if 0 < _nv then for _j to _nv+1 do if _j <= _nv and not type(_dtbl[_i][3][4][_j, _i-1], 'undefined') then userinfo(3, {'events', 'eventreset'}, `reinit #5, event code `, _j, ` to defined init `, _dtbl[_i][3][4][_j, _i-1]); _dtbl[_i][3][1][_j, 8] := _dtbl[_i][3][4][_j, _i-1] elif _dtbl[_i][3][1][_j, 2] = 0 and irem(iquo(round(_dtbl[_i][3][1][_j, 4]), 32), 2) = 1 then userinfo(3, {'events', 'eventreset'}, `reinit #5, event code `, _j, ` to rate hysteresis init `, _dtbl[_i][5][24]); _dtbl[_i][3][1][_j, 8] := _dtbl[_i][5][24] elif _dtbl[_i][3][1][_j, 2] = 0 and irem(iquo(round(_dtbl[_i][3][1][_j, 4]), 2), 2) = 0 then userinfo(3, {'events', 'eventreset'}, `reinit #5, event code `, _j, ` to initial init `, _x0); _dtbl[_i][3][1][_j, 8] := _x0 else userinfo(3, {'events', 'eventreset'}, `reinit #5, event code `, _j, ` to fireinitial init `, _x0-2*_i+5.0); _dtbl[_i][3][1][_j, 8] := _x0-2*_i+5.0 end if end do end if end if; if _xin <> "last" then if 0 < 0 then if `dsolve/numeric/checkglobals`(op(_dtbl[1][14]), _pars, _n, _y0) then `dsolve/numeric/SC/reinitialize`(_dtbl, _y0, _n, procname, _pars, _i) end if end if; if _dtbl[1][4][7] = 0 then error "parameters must be initialized before solution can be computed" end if end if; _dat := eval(_dtbl[_i], 2); _dtbl[4] := _i; try _src := `dsolve/numeric/SC/IVPrun`(_dat, _xout) catch: userinfo(2, `dsolve/debug`, print(`Exception in solnproc:`, [lastexception][2 .. -1])); error  end try; if _src = 0 and 10 < _dat[4][9] then _val := _dat[3][1][_nv+1, 8] else _val := _dat[11][_dat[4][20], 0] end if; if _src <> 0 or _dat[4][9] <= 0 then _dtbl[1][5][1] := _xout else _dtbl[1][5][1] := _val end if; if _i = 3 and _val < _xout then Rounding := -infinity; if _dat[4][9] = 1 then error "cannot evaluate the solution further right of %1, probably a singularity", evalf[8](_val) elif _dat[4][9] = 2 then error "cannot evaluate the solution further right of %1, maxfun limit exceeded (see <a href='http://www.maplesoft.com/support/help/search.aspx?term=dsolve,maxfun' target='_new'>?dsolve,maxfun</a> for details)", evalf[8](_val) elif _dat[4][9] = 3 then if _dat[4][25] = 3 then error "cannot evaluate the solution past the initial point, problem may be initially singular or improperly set up" else error "cannot evaluate the solution past the initial point, problem may be complex, initially singular or improperly set up" end if elif _dat[4][9] = 4 then error "cannot evaluate the solution further right of %1, accuracy goal cannot be achieved with specified 'minstep'", evalf[8](_val) elif _dat[4][9] = 5 then error "cannot evaluate the solution further right of %1, too many step failures, tolerances may be too loose for problem", evalf[8](_val) elif 10 < _dat[4][9] then if _dat[4][9]-10 = _nv+1 then error "constraint projection failure on event at t=%1", evalf[8](_val) elif _dat[4][9]-10 = _nv+2 then error "index-1 and derivative evaluation failure on event at t=%1", evalf[8](_val) elif _dat[4][9]-10 = _nv+3 then error "maximum number of event iterations reached (%1) at t=%2", round(_dat[3][1][_nv+1, 3]), evalf[8](_val) else if _Env_dsolve_nowarnstop <> true then `dsolve/numeric/warning`(StringTools:-FormatMessage("cannot evaluate the solution further right of %1, event #%2 triggered a halt", evalf[8](_val), round(_dat[3][1][_dat[4][9]-10, 1]))) end if; Rounding := 'nearest'; _xout := _val end if else error "cannot evaluate the solution further right of %1", evalf[8](_val) end if elif _i = 2 and _xout < _val then Rounding := infinity; if _dat[4][9] = 1 then error "cannot evaluate the solution further left of %1, probably a singularity", evalf[8](_val) elif _dat[4][9] = 2 then error "cannot evaluate the solution further left of %1, maxfun limit exceeded (see <a href='http://www.maplesoft.com/support/help/search.aspx?term=dsolve,maxfun' target='_new'>?dsolve,maxfun</a> for details)", evalf[8](_val) elif _dat[4][9] = 3 then if _dat[4][25] = 3 then error "cannot evaluate the solution past the initial point, problem may be initially singular or improperly set up" else error "cannot evaluate the solution past the initial point, problem may be complex, initially singular or improperly set up" end if elif _dat[4][9] = 4 then error "cannot evaluate the solution further left of %1, accuracy goal cannot be achieved with specified 'minstep'", evalf[8](_val) elif _dat[4][9] = 5 then error "cannot evaluate the solution further left of %1, too many step failures, tolerances may be too loose for problem", evalf[8](_val) elif 10 < _dat[4][9] then if _dat[4][9]-10 = _nv+1 then error "constraint projection failure on event at t=%1", evalf[8](_val) elif _dat[4][9]-10 = _nv+2 then error "index-1 and derivative evaluation failure on event at t=%1", evalf[8](_val) elif _dat[4][9]-10 = _nv+3 then error "maximum number of event iterations reached (%1) at t=%2", round(_dat[3][1][_nv+1, 3]), evalf[8](_val) else if _Env_dsolve_nowarnstop <> true then `dsolve/numeric/warning`(StringTools:-FormatMessage("cannot evaluate the solution further left of %1, event #%2 triggered a halt", evalf[8](_val), round(_dat[3][1][_dat[4][9]-10, 1]))) end if; Rounding := 'nearest'; _xout := _val end if else error "cannot evaluate the solution further left of %1", evalf[8](_val) end if end if; if _EnvInFsolve = true then _dig := _dat[4][26]; _dat[4][26] := _EnvDSNumericSaveDigits; _Env_dsolve_SC_native := true; if _dat[4][25] = 1 then _i := 1; _dat[4][25] := 2 else _i := _dat[4][25] end if; _val := `dsolve/numeric/SC/IVPval`(_dat, _xout, _src); _dat[4][25] := _i; _dat[4][26] := _dig; [_xout, seq(_val[_vmap[_i]], _i = 1 .. _n-_ne)] else Digits := _dat[4][26]; _val := `dsolve/numeric/SC/IVPval`(eval(_dat, 2), _xout, _src); [_xout, seq(_val[_vmap[_i]], _i = 1 .. _n-_ne)] end if end proc, (2) = Array(1..3, {(1) = 18446744080243415278, (2) = 18446744080243415542, (3) = 18446744080243415718}), (3) = [t, x(t), diff(x(t), t)], (4) = []}); _solnproc := _dat[1]; _pars := map(rhs, _dat[4]); if not type(_xout, 'numeric') then if member(t, ["start", 'start', "method", 'method', "left", 'left', "right", 'right', "leftdata", "rightdata", "enginedata", "eventstop", 'eventstop', "eventclear", 'eventclear', "eventstatus", 'eventstatus', "eventcount", 'eventcount', "laxtol", 'laxtol', "numfun", 'numfun', NULL]) then _res := _solnproc(convert(t, 'string')); if 1 < nops([_res]) then return _res elif type(_res, 'array') then return eval(_res, 1) elif _res <> "procname" then return _res end if elif member(t, ["last", 'last', "initial", 'initial', NULL]) then _res := _solnproc(convert(t, 'string')); if type(_res, 'list') then return _res[3] else return NULL end if elif member(t, ["parameters", 'parameters', "initial_and_parameters", 'initial_and_parameters', NULL]) then _xout := convert(t, 'string'); _res := _solnproc(_xout); if _xout = "parameters" then return [seq(_pars[_i] = _res[_i], _i = 1 .. nops(_pars))] else return [_res[3], seq(_pars[_i] = [_res][2][_i], _i = 1 .. nops(_pars))] end if elif type(_xout, `=`) and member(lhs(_xout), ["initial", 'initial', "parameters", 'parameters', "initial_and_parameters", 'initial_and_parameters', NULL]) then _xout := convert(lhs(t), 'string') = rhs(t); if lhs(_xout) = "initial" then if type(rhs(_xout), 'list') then _res := _solnproc(_xout) else _res := _solnproc("initial" = ["single", 3, rhs(_xout)]) end if elif not type(rhs(_xout), 'list') then error "initial and/or parameter values must be specified in a list" elif lhs(_xout) = "initial_and_parameters" and nops(rhs(_xout)) = nops(_pars)+1 then _res := _solnproc(lhs(_xout) = ["single", 3, op(rhs(_xout))]) else _res := _solnproc(_xout) end if; if lhs(_xout) = "initial" then return _res[3] elif lhs(_xout) = "parameters" then return [seq(_pars[_i] = _res[_i], _i = 1 .. nops(_pars))] else return [_res[3], seq(_pars[_i] = [_res][2][_i], _i = 1 .. nops(_pars))] end if elif type(_xout, `=`) and member(lhs(_xout), ["eventdisable", 'eventdisable', "eventenable", 'eventenable', "eventfired", 'eventfired', "direction", 'direction', NULL]) then return _solnproc(convert(lhs(t), 'string') = rhs(t)) elif _xout = "solnprocedure" then return eval(_solnproc) elif _xout = "sysvars" then return _dat[3] end if; if procname <> unknown then return ('procname')(t) else _ndsol := `tools/gensym`("diff(x(t),t)"); eval(FromInert(_Inert_FUNCTION(_Inert_NAME("assign"), _Inert_EXPSEQ(ToInert(_ndsol), _Inert_VERBATIM(pointto(_dat[2][3])))))); return FromInert(_Inert_FUNCTION(ToInert(_ndsol), _Inert_EXPSEQ(ToInert(t)))) end if end if; try _res := _solnproc(_xout); _res[3] catch: error  end try end proc]

X:=subs(sol,x(t));

proc (t) local _res, _dat, _solnproc, _xout, _ndsol, _pars, _i; option `Copyright (c) 2000 by Waterloo Maple Inc. All rights reserved.`; if 1 < nargs then error "invalid input: too many arguments" end if; _EnvDSNumericSaveDigits := Digits; Digits := 15; if _EnvInFsolve = true then _xout := evalf[_EnvDSNumericSaveDigits](t) else _xout := evalf(t) end if; _dat := Array(1..4, {(1) = proc (_xin) local _xout, _dtbl, _dat, _vmap, _x0, _y0, _val, _dig, _n, _ne, _nd, _nv, _pars, _ini, _par, _i, _j, _k, _src; option `Copyright (c) 2002 by Waterloo Maple Inc. All rights reserved.`; table( [( "complex" ) = false ] ) _xout := _xin; _pars := []; _dtbl := array( 1 .. 4, [( 1 ) = (array( 1 .. 20, [( 1 ) = (datatype = float[8], order = C_order, storage = rectangular), ( 2 ) = (datatype = float[8], order = C_order, storage = rectangular), ( 3 ) = ([0, 0, 0, Array(1..0, 1..2, {}, datatype = float[8], order = C_order)]), ( 4 ) = (Array(1..53, {(1) = 2, (2) = 2, (3) = 0, (4) = 0, (5) = 0, (6) = 0, (7) = 1, (8) = 0, (9) = 0, (10) = 0, (11) = 0, (12) = 0, (13) = 0, (14) = 0, (15) = 0, (16) = 0, (17) = 0, (18) = 1, (19) = 30000, (20) = 0, (21) = 0, (22) = 1, (23) = 4, (24) = 0, (25) = 1, (26) = 15, (27) = 1, (28) = 0, (29) = 1, (30) = 3, (31) = 3, (32) = 0, (33) = 1, (34) = 0, (35) = 0, (36) = 0, (37) = 0, (38) = 0, (39) = 0, (40) = 0, (41) = 0, (42) = 0, (43) = 1, (44) = 0, (45) = 0, (46) = 0, (47) = 0, (48) = 0, (49) = 0, (50) = 50, (51) = 1, (52) = 0, (53) = 0}, datatype = integer[8])), ( 5 ) = (Array(1..28, {(1) = .0, (2) = 0.10e-5, (3) = .0, (4) = 0.500001e-14, (5) = .0, (6) = 0.13220058646251668e-2, (7) = .0, (8) = 0.10e-5, (9) = .0, (10) = .0, (11) = .0, (12) = .0, (13) = 1.0, (14) = .0, (15) = .49999999999999, (16) = .0, (17) = 1.0, (18) = 1.0, (19) = .0, (20) = .0, (21) = 1.0, (22) = 1.0, (23) = .0, (24) = .0, (25) = 0.10e-14, (26) = .0, (27) = .0, (28) = .0}, datatype = float[8], order = C_order)), ( 6 ) = (Array(1..2, {(1) = 1.0, (2) = 1.0}, datatype = float[8], order = C_order)), ( 7 ) = ([Array(1..4, 1..7, {(1, 1) = .0, (1, 2) = .203125, (1, 3) = .3046875, (1, 4) = .75, (1, 5) = .8125, (1, 6) = .40625, (1, 7) = .8125, (2, 1) = 0.6378173828125e-1, (2, 2) = .0, (2, 3) = .279296875, (2, 4) = .27237892150878906, (2, 5) = -0.9686851501464844e-1, (2, 6) = 0.1956939697265625e-1, (2, 7) = .5381584167480469, (3, 1) = 0.31890869140625e-1, (3, 2) = .0, (3, 3) = -.34375, (3, 4) = -.335235595703125, (3, 5) = .2296142578125, (3, 6) = .41748046875, (3, 7) = 11.480712890625, (4, 1) = 0.9710520505905151e-1, (4, 2) = .0, (4, 3) = .40350341796875, (4, 4) = 0.20297467708587646e-1, (4, 5) = -0.6054282188415527e-2, (4, 6) = -0.4770040512084961e-1, (4, 7) = .77858567237854}, datatype = float[8], order = C_order), Array(1..6, 1..6, {(1, 1) = .0, (1, 2) = .0, (1, 3) = .0, (1, 4) = .0, (1, 5) = .0, (1, 6) = 1.0, (2, 1) = .25, (2, 2) = .0, (2, 3) = .0, (2, 4) = .0, (2, 5) = .0, (2, 6) = 1.0, (3, 1) = .1875, (3, 2) = .5625, (3, 3) = .0, (3, 4) = .0, (3, 5) = .0, (3, 6) = 2.0, (4, 1) = .23583984375, (4, 2) = -.87890625, (4, 3) = .890625, (4, 4) = .0, (4, 5) = .0, (4, 6) = .2681884765625, (5, 1) = .1272735595703125, (5, 2) = -.5009765625, (5, 3) = .44921875, (5, 4) = -0.128936767578125e-1, (5, 5) = .0, (5, 6) = 0.626220703125e-1, (6, 1) = -0.927734375e-1, (6, 2) = .626220703125, (6, 3) = -.4326171875, (6, 4) = .1418304443359375, (6, 5) = -0.861053466796875e-1, (6, 6) = .3131103515625}, datatype = float[8], order = C_order), Array(1..6, {(1) = .0, (2) = .386, (3) = .21, (4) = .63, (5) = 1.0, (6) = 1.0}, datatype = float[8], order = C_order), Array(1..6, {(1) = .25, (2) = -.1043, (3) = .1035, (4) = -0.362e-1, (5) = .0, (6) = .0}, datatype = float[8], order = C_order), Array(1..6, 1..5, {(1, 1) = .0, (1, 2) = .0, (1, 3) = .0, (1, 4) = .0, (1, 5) = .0, (2, 1) = 1.544, (2, 2) = .0, (2, 3) = .0, (2, 4) = .0, (2, 5) = .0, (3, 1) = .9466785280815533, (3, 2) = .25570116989825814, (3, 3) = .0, (3, 4) = .0, (3, 5) = .0, (4, 1) = 3.3148251870684886, (4, 2) = 2.896124015972123, (4, 3) = .9986419139977808, (4, 4) = .0, (4, 5) = .0, (5, 1) = 1.2212245092262748, (5, 2) = 6.019134481287752, (5, 3) = 12.537083329320874, (5, 4) = -.687886036105895, (5, 5) = .0, (6, 1) = 1.2212245092262748, (6, 2) = 6.019134481287752, (6, 3) = 12.537083329320874, (6, 4) = -.687886036105895, (6, 5) = 1.0}, datatype = float[8], order = C_order), Array(1..6, 1..5, {(1, 1) = .0, (1, 2) = .0, (1, 3) = .0, (1, 4) = .0, (1, 5) = .0, (2, 1) = -5.6688, (2, 2) = .0, (2, 3) = .0, (2, 4) = .0, (2, 5) = .0, (3, 1) = -2.4300933568337584, (3, 2) = -.20635991570891224, (3, 3) = .0, (3, 4) = .0, (3, 5) = .0, (4, 1) = -.10735290581452621, (4, 2) = -9.594562251021896, (4, 3) = -20.470286148096154, (4, 4) = .0, (4, 5) = .0, (5, 1) = 7.496443313968615, (5, 2) = -10.246804314641219, (5, 3) = -33.99990352819906, (5, 4) = 11.708908932061595, (5, 5) = .0, (6, 1) = 8.083246795922411, (6, 2) = -7.981132988062785, (6, 3) = -31.52159432874373, (6, 4) = 16.319305431231363, (6, 5) = -6.0588182388340535}, datatype = float[8], order = C_order), Array(1..3, 1..5, {(1, 1) = .0, (1, 2) = .0, (1, 3) = .0, (1, 4) = .0, (1, 5) = .0, (2, 1) = 10.126235083446911, (2, 2) = -7.487995877607633, (2, 3) = -34.800918615557414, (2, 4) = -7.9927717075687275, (2, 5) = 1.0251377232956207, (3, 1) = -.6762803392806898, (3, 2) = 6.087714651678606, (3, 3) = 16.43084320892463, (3, 4) = 24.767225114183653, (3, 5) = -6.5943891257167815}, datatype = float[8], order = C_order)]), ( 9 ) = ([Array(1..2, {(1) = .1, (2) = .1}, datatype = float[8], order = C_order), Array(1..2, {(1) = .0, (2) = .0}, datatype = float[8], order = C_order), Array(1..2, {(1) = .0, (2) = .0}, datatype = float[8], order = C_order), Array(1..2, {(1) = .0, (2) = .0}, datatype = float[8], order = C_order), Array(1..2, {(1) = .0, (2) = .0}, datatype = float[8], order = C_order), Array(1..2, 1..2, {(1, 1) = .0, (1, 2) = .0, (2, 1) = .0, (2, 2) = .0}, datatype = float[8], order = C_order), Array(1..2, 1..2, {(1, 1) = .0, (1, 2) = .0, (2, 1) = .0, (2, 2) = .0}, datatype = float[8], order = C_order), Array(1..2, 1..6, {(1, 1) = .0, (1, 2) = .0, (1, 3) = .0, (1, 4) = .0, (1, 5) = .0, (1, 6) = .0, (2, 1) = .0, (2, 2) = .0, (2, 3) = .0, (2, 4) = .0, (2, 5) = .0, (2, 6) = .0}, datatype = float[8], order = C_order), Array(1..2, {(1) = 0, (2) = 0}, datatype = integer[8]), Array(1..2, {(1) = 1.0, (2) = 1.0}, datatype = float[8], order = C_order), Array(1..2, {(1) = .0, (2) = .0}, datatype = float[8], order = C_order), Array(1..2, {(1) = .0, (2) = .0}, datatype = float[8], order = C_order), Array(1..2, {(1) = .0, (2) = .0}, datatype = float[8], order = C_order)]), ( 8 ) = ([Array(1..2, {(1) = .0, (2) = .0}, datatype = float[8], order = C_order), Array(1..2, {(1) = .0, (2) = .0}, datatype = float[8], order = C_order), Array(1..2, {(1) = 1.0, (2) = -42.0}, datatype = float[8], order = C_order)]), ( 11 ) = (Array(1..6, 0..2, {(1, 1) = .0, (1, 2) = .0, (2, 0) = .0, (2, 1) = .0, (2, 2) = .0, (3, 0) = .0, (3, 1) = .0, (3, 2) = .0, (4, 0) = .0, (4, 1) = .0, (4, 2) = .0, (5, 0) = .0, (5, 1) = .0, (5, 2) = .0, (6, 0) = .0, (6, 1) = .0, (6, 2) = .0}, datatype = float[8], order = C_order)), ( 10 ) = ([proc (N, X, Y, YP) option `[Y[1] = x(t), Y[2] = diff(x(t),t)]`; YP[2] := -2*Y[2]-40*Y[1]; YP[1] := Y[2]; 0 end proc, -1, 0, 0, 0, 0, 0]), ( 13 ) = (), ( 12 ) = (), ( 15 ) = ("rkf45"), ( 14 ) = ([0, 0]), ( 18 ) = ([]), ( 19 ) = (0), ( 16 ) = ([0, 0, 0, []]), ( 17 ) = ([proc (N, X, Y, YP) option `[Y[1] = x(t), Y[2] = diff(x(t),t)]`; YP[2] := -2*Y[2]-40*Y[1]; YP[1] := Y[2]; 0 end proc, -1, 0, 0, 0, 0, 0]), ( 20 ) = ([])  ] ))  ] ); _y0 := Array(0..2, {(1) = 0., (2) = 1.}); _vmap := array( 1 .. 2, [( 1 ) = (1), ( 2 ) = (2)  ] ); _x0 := _dtbl[1][5][5]; _n := _dtbl[1][4][1]; _ne := _dtbl[1][4][3]; _nd := _dtbl[1][4][4]; _nv := _dtbl[1][4][16]; if not type(_xout, 'numeric') then if member(_xout, ["start", "left", "right"]) then if _Env_smart_dsolve_numeric = true or _dtbl[1][4][10] = 1 then if _xout = "left" then if type(_dtbl[2], 'table') then return _dtbl[2][5][1] end if elif _xout = "right" then if type(_dtbl[3], 'table') then return _dtbl[3][5][1] end if end if end if; return _dtbl[1][5][5] elif _xout = "method" then return _dtbl[1][15] elif _xout = "storage" then return evalb(_dtbl[1][4][10] = 1) elif _xout = "leftdata" then if not type(_dtbl[2], 'array') then return NULL else return eval(_dtbl[2]) end if elif _xout = "rightdata" then if not type(_dtbl[3], 'array') then return NULL else return eval(_dtbl[3]) end if elif _xout = "enginedata" then return eval(_dtbl[1]) elif _xout = "enginereset" then _dtbl[2] := evaln(_dtbl[2]); _dtbl[3] := evaln(_dtbl[3]); return NULL elif _xout = "initial" then return procname(_y0[0]) elif _xout = "laxtol" then return _dtbl[`if`(member(_dtbl[4], {2, 3}), _dtbl[4], 1)][5][18] elif _xout = "numfun" then return `if`(member(_dtbl[4], {2, 3}), _dtbl[_dtbl[4]][4][18], 0) elif _xout = "parameters" then return [seq(_y0[_n+_i], _i = 1 .. nops(_pars))] elif _xout = "initial_and_parameters" then return procname(_y0[0]), [seq(_y0[_n+_i], _i = 1 .. nops(_pars))] elif _xout = "last" then if _dtbl[4] <> 2 and _dtbl[4] <> 3 or _x0-_dtbl[_dtbl[4]][5][1] = 0. then error "no information is available on last computed point" else _xout := _dtbl[_dtbl[4]][5][1] end if elif _xout = "function" then if _dtbl[1][4][33]-2. = 0 then return eval(_dtbl[1][10], 1) else return eval(_dtbl[1][10][1], 1) end if elif _xout = "map" then return copy(_vmap) elif type(_xin, `=`) and type(rhs(_xin), 'list') and member(lhs(_xin), {"initial", "parameters", "initial_and_parameters"}) then _ini, _par := [], []; if lhs(_xin) = "initial" then _ini := rhs(_xin) elif lhs(_xin) = "parameters" then _par := rhs(_xin) elif select(type, rhs(_xin), `=`) <> [] then _par, _ini := selectremove(type, rhs(_xin), `=`) elif nops(rhs(_xin)) < nops(_pars)+1 then error "insufficient data for specification of initial and parameters" else _par := rhs(_xin)[-nops(_pars) .. -1]; _ini := rhs(_xin)[1 .. -nops(_pars)-1] end if; _xout := lhs(_xout); if _par <> [] then `dsolve/numeric/process_parameters`(_n, _pars, _par, _y0) end if; if _ini <> [] then `dsolve/numeric/process_initial`(_n-_ne, _ini, _y0, _pars, _vmap) end if; `dsolve/numeric/SC/reinitialize`(_dtbl, _y0, _n, procname, _pars); if _Env_smart_dsolve_numeric = true and type(_y0[0], 'numeric') and _dtbl[1][4][10] <> 1 then procname("right") := _y0[0]; procname("left") := _y0[0] end if; if _xout = "initial" then return [_y0[0], seq(_y0[_vmap[_i]], _i = 1 .. _n-_ne)] elif _xout = "parameters" then return [seq(_y0[_n+_i], _i = 1 .. nops(_pars))] else return [_y0[0], seq(_y0[_vmap[_i]], _i = 1 .. _n-_ne)], [seq(_y0[_n+_i], _i = 1 .. nops(_pars))] end if elif _xin = "eventstop" then if _nv = 0 then error "this solution has no events" end if; _i := _dtbl[4]; if _i <> 2 and _i <> 3 then return 0 end if; if _dtbl[_i][4][10] = 1 and assigned(_dtbl[5-_i]) and _dtbl[_i][4][9] < 10 and 10 <= _dtbl[5-_i][4][9] then _i := 5-_i; _dtbl[4] := _i; _j := round(_dtbl[_i][4][17]); return round(_dtbl[_i][3][1][_j, 1]) elif 10 <= _dtbl[_i][4][9] then _j := round(_dtbl[_i][4][17]); return round(_dtbl[_i][3][1][_j, 1]) else return 0 end if elif _xin = "eventstatus" then if _nv = 0 then error "this solution has no events" end if; _i := [selectremove(proc (a) options operator, arrow; _dtbl[1][3][1][a, 7] = 1 end proc, {seq(_j, _j = 1 .. round(_dtbl[1][3][1][_nv+1, 1]))})]; return ':-enabled' = _i[1], ':-disabled' = _i[2] elif _xin = "eventclear" then if _nv = 0 then error "this solution has no events" end if; _i := _dtbl[4]; if _i <> 2 and _i <> 3 then error "no events to clear" end if; if _dtbl[_i][4][10] = 1 and assigned(_dtbl[5-_i]) and _dtbl[_i][4][9] < 10 and 10 < _dtbl[5-_i][4][9] then _dtbl[4] := 5-_i; _i := 5-_i end if; if _dtbl[_i][4][9] < 10 then error "no events to clear" elif _nv < _dtbl[_i][4][9]-10 then error "event error condition cannot be cleared" else _j := _dtbl[_i][4][9]-10; if irem(round(_dtbl[_i][3][1][_j, 4]), 2) = 1 then error "retriggerable events cannot be cleared" end if; _j := round(_dtbl[_i][3][1][_j, 1]); for _k to _nv do if _dtbl[_i][3][1][_k, 1] = _j then if _dtbl[_i][3][1][_k, 2] = 3 then error "range events cannot be cleared" end if; _dtbl[_i][3][1][_k, 8] := _dtbl[_i][3][1][_nv+1, 8] end if end do; _dtbl[_i][4][17] := 0; _dtbl[_i][4][9] := 0; if _dtbl[1][4][10] = 1 then if _i = 2 then try procname(procname("left")) catch:  end try else try procname(procname("right")) catch:  end try end if end if end if; return  elif type(_xin, `=`) and member(lhs(_xin), {"eventdisable", "eventenable"}) then if _nv = 0 then error "this solution has no events" end if; if type(rhs(_xin), {('list')('posint'), ('set')('posint')}) then _i := {op(rhs(_xin))} elif type(rhs(_xin), 'posint') then _i := {rhs(_xin)} else error "event identifiers must be integers in the range 1..%1", round(_dtbl[1][3][1][_nv+1, 1]) end if; if select(proc (a) options operator, arrow; _nv < a end proc, _i) <> {} then error "event identifiers must be integers in the range 1..%1", round(_dtbl[1][3][1][_nv+1, 1]) end if; _k := {}; for _j to _nv do if member(round(_dtbl[1][3][1][_j, 1]), _i) then _k := `union`(_k, {_j}) end if end do; _i := _k; if lhs(_xin) = "eventdisable" then _dtbl[4] := 0; _j := [evalb(assigned(_dtbl[2]) and member(_dtbl[2][4][17], _i)), evalb(assigned(_dtbl[3]) and member(_dtbl[3][4][17], _i))]; for _k in _i do _dtbl[1][3][1][_k, 7] := 0; if assigned(_dtbl[2]) then _dtbl[2][3][1][_k, 7] := 0 end if; if assigned(_dtbl[3]) then _dtbl[3][3][1][_k, 7] := 0 end if end do; if _j[1] then for _k to _nv+1 do if _k <= _nv and not type(_dtbl[2][3][4][_k, 1], 'undefined') then userinfo(3, {'events', 'eventreset'}, `reinit #2, event code `, _k, ` to defined init `, _dtbl[2][3][4][_k, 1]); _dtbl[2][3][1][_k, 8] := _dtbl[2][3][4][_k, 1] elif _dtbl[2][3][1][_k, 2] = 0 and irem(iquo(round(_dtbl[2][3][1][_k, 4]), 32), 2) = 1 then userinfo(3, {'events', 'eventreset'}, `reinit #2, event code `, _k, ` to rate hysteresis init `, _dtbl[2][5][24]); _dtbl[2][3][1][_k, 8] := _dtbl[2][5][24] elif _dtbl[2][3][1][_k, 2] = 0 and irem(iquo(round(_dtbl[2][3][1][_k, 4]), 2), 2) = 0 then userinfo(3, {'events', 'eventreset'}, `reinit #2, event code `, _k, ` to initial init `, _x0); _dtbl[2][3][1][_k, 8] := _x0 else userinfo(3, {'events', 'eventreset'}, `reinit #2, event code `, _k, ` to fireinitial init `, _x0-1); _dtbl[2][3][1][_k, 8] := _x0-1 end if end do; _dtbl[2][4][17] := 0; _dtbl[2][4][9] := 0; if _dtbl[1][4][10] = 1 then procname(procname("left")) end if end if; if _j[2] then for _k to _nv+1 do if _k <= _nv and not type(_dtbl[3][3][4][_k, 2], 'undefined') then userinfo(3, {'events', 'eventreset'}, `reinit #3, event code `, _k, ` to defined init `, _dtbl[3][3][4][_k, 2]); _dtbl[3][3][1][_k, 8] := _dtbl[3][3][4][_k, 2] elif _dtbl[3][3][1][_k, 2] = 0 and irem(iquo(round(_dtbl[3][3][1][_k, 4]), 32), 2) = 1 then userinfo(3, {'events', 'eventreset'}, `reinit #3, event code `, _k, ` to rate hysteresis init `, _dtbl[3][5][24]); _dtbl[3][3][1][_k, 8] := _dtbl[3][5][24] elif _dtbl[3][3][1][_k, 2] = 0 and irem(iquo(round(_dtbl[3][3][1][_k, 4]), 2), 2) = 0 then userinfo(3, {'events', 'eventreset'}, `reinit #3, event code `, _k, ` to initial init `, _x0); _dtbl[3][3][1][_k, 8] := _x0 else userinfo(3, {'events', 'eventreset'}, `reinit #3, event code `, _k, ` to fireinitial init `, _x0+1); _dtbl[3][3][1][_k, 8] := _x0+1 end if end do; _dtbl[3][4][17] := 0; _dtbl[3][4][9] := 0; if _dtbl[1][4][10] = 1 then procname(procname("right")) end if end if else for _k in _i do _dtbl[1][3][1][_k, 7] := 1 end do; _dtbl[2] := evaln(_dtbl[2]); _dtbl[3] := evaln(_dtbl[3]); _dtbl[4] := 0; if _dtbl[1][4][10] = 1 then if _x0 <= procname("right") then try procname(procname("right")) catch:  end try end if; if procname("left") <= _x0 then try procname(procname("left")) catch:  end try end if end if end if; return  elif type(_xin, `=`) and lhs(_xin) = "eventfired" then if not type(rhs(_xin), 'list') then error "'eventfired' must be specified as a list" end if; if _nv = 0 then error "this solution has no events" end if; if _dtbl[4] <> 2 and _dtbl[4] <> 3 then error "'direction' must be set prior to calling/setting 'eventfired'" end if; _i := _dtbl[4]; _val := NULL; if not assigned(_EnvEventRetriggerWarned) then _EnvEventRetriggerWarned := false end if; for _k in rhs(_xin) do if type(_k, 'integer') then _src := _k elif type(_k, 'integer' = 'anything') and type(evalf(rhs(_k)), 'numeric') then _k := lhs(_k) = evalf[max(Digits, 18)](rhs(_k)); _src := lhs(_k) else error "'eventfired' entry is not valid: %1", _k end if; if _src < 1 or round(_dtbl[1][3][1][_nv+1, 1]) < _src then error "event identifiers must be integers in the range 1..%1", round(_dtbl[1][3][1][_nv+1, 1]) end if; _src := {seq(`if`(_dtbl[1][3][1][_j, 1]-_src = 0., _j, NULL), _j = 1 .. _nv)}; if nops(_src) <> 1 then error "'eventfired' can only be set/queried for root-finding events and time/interval events" end if; _src := _src[1]; if _dtbl[1][3][1][_src, 2] <> 0. and _dtbl[1][3][1][_src, 2]-2. <> 0. then error "'eventfired' can only be set/queried for root-finding events and time/interval events" elif irem(round(_dtbl[1][3][1][_src, 4]), 2) = 1 then if _EnvEventRetriggerWarned = false then WARNING(`'eventfired' has no effect on events that retrigger`) end if; _EnvEventRetriggerWarned := true end if; if _dtbl[_i][3][1][_src, 2] = 0 and irem(iquo(round(_dtbl[_i][3][1][_src, 4]), 32), 2) = 1 then _val := _val, undefined elif type(_dtbl[_i][3][4][_src, _i-1], 'undefined') or _i = 2 and _dtbl[2][3][1][_src, 8] < _dtbl[2][3][4][_src, 1] or _i = 3 and _dtbl[3][3][4][_src, 2] < _dtbl[3][3][1][_src, 8] then _val := _val, _dtbl[_i][3][1][_src, 8] else _val := _val, _dtbl[_i][3][4][_src, _i-1] end if; if type(_k, `=`) then if _dtbl[_i][3][1][_src, 2] = 0 and irem(iquo(round(_dtbl[_i][3][1][_src, 4]), 32), 2) = 1 then error "cannot set event code for a rate hysteresis event" end if; userinfo(3, {'events', 'eventreset'}, `manual set event code `, _src, ` to value `, rhs(_k)); _dtbl[_i][3][1][_src, 8] := rhs(_k); _dtbl[_i][3][4][_src, _i-1] := rhs(_k) end if end do; return [_val] elif type(_xin, `=`) and lhs(_xin) = "direction" then if not member(rhs(_xin), {-1, 1, ':-left', ':-right'}) then error "'direction' must be specified as either '1' or 'right' (positive) or '-1' or 'left' (negative)" end if; _src := `if`(_dtbl[4] = 2, -1, `if`(_dtbl[4] = 3, 1, undefined)); _i := `if`(member(rhs(_xin), {1, ':-right'}), 3, 2); _dtbl[4] := _i; _dtbl[_i] := `dsolve/numeric/SC/IVPdcopy`(_dtbl[1], `if`(assigned(_dtbl[_i]), _dtbl[_i], NULL)); if 0 < _nv then for _j to _nv+1 do if _j <= _nv and not type(_dtbl[_i][3][4][_j, _i-1], 'undefined') then userinfo(3, {'events', 'eventreset'}, `reinit #4, event code `, _j, ` to defined init `, _dtbl[_i][3][4][_j, _i-1]); _dtbl[_i][3][1][_j, 8] := _dtbl[_i][3][4][_j, _i-1] elif _dtbl[_i][3][1][_j, 2] = 0 and irem(iquo(round(_dtbl[_i][3][1][_j, 4]), 32), 2) = 1 then userinfo(3, {'events', 'eventreset'}, `reinit #4, event code `, _j, ` to rate hysteresis init `, _dtbl[_i][5][24]); _dtbl[_i][3][1][_j, 8] := _dtbl[_i][5][24] elif _dtbl[_i][3][1][_j, 2] = 0 and irem(iquo(round(_dtbl[_i][3][1][_j, 4]), 2), 2) = 0 then userinfo(3, {'events', 'eventreset'}, `reinit #4, event code `, _j, ` to initial init `, _x0); _dtbl[_i][3][1][_j, 8] := _x0 else userinfo(3, {'events', 'eventreset'}, `reinit #4, event code `, _j, ` to fireinitial init `, _x0-2*_i+5.0); _dtbl[_i][3][1][_j, 8] := _x0-2*_i+5.0 end if end do end if; return _src elif _xin = "eventcount" then if _dtbl[1][3][1] = 0 or _dtbl[4] <> 2 and _dtbl[4] <> 3 then return 0 else return round(_dtbl[_dtbl[4]][3][1][_nv+1, 12]) end if else return "procname" end if end if; if _xout = _x0 then return [_x0, seq(evalf(_dtbl[1][6][_vmap[_i]]), _i = 1 .. _n-_ne)] end if; _i := `if`(_x0 <= _xout, 3, 2); if _xin = "last" and 0 < _dtbl[_i][4][9] and _dtbl[_i][4][9] < 10 then _dat := eval(_dtbl[_i], 2); _j := _dat[4][20]; return [_dat[11][_j, 0], seq(_dat[11][_j, _vmap[_i]], _i = 1 .. _n-_ne-_nd), seq(_dat[8][1][_vmap[_i]], _i = _n-_ne-_nd+1 .. _n-_ne)] end if; if not type(_dtbl[_i], 'array') then _dtbl[_i] := `dsolve/numeric/SC/IVPdcopy`(_dtbl[1], `if`(assigned(_dtbl[_i]), _dtbl[_i], NULL)); if 0 < _nv then for _j to _nv+1 do if _j <= _nv and not type(_dtbl[_i][3][4][_j, _i-1], 'undefined') then userinfo(3, {'events', 'eventreset'}, `reinit #5, event code `, _j, ` to defined init `, _dtbl[_i][3][4][_j, _i-1]); _dtbl[_i][3][1][_j, 8] := _dtbl[_i][3][4][_j, _i-1] elif _dtbl[_i][3][1][_j, 2] = 0 and irem(iquo(round(_dtbl[_i][3][1][_j, 4]), 32), 2) = 1 then userinfo(3, {'events', 'eventreset'}, `reinit #5, event code `, _j, ` to rate hysteresis init `, _dtbl[_i][5][24]); _dtbl[_i][3][1][_j, 8] := _dtbl[_i][5][24] elif _dtbl[_i][3][1][_j, 2] = 0 and irem(iquo(round(_dtbl[_i][3][1][_j, 4]), 2), 2) = 0 then userinfo(3, {'events', 'eventreset'}, `reinit #5, event code `, _j, ` to initial init `, _x0); _dtbl[_i][3][1][_j, 8] := _x0 else userinfo(3, {'events', 'eventreset'}, `reinit #5, event code `, _j, ` to fireinitial init `, _x0-2*_i+5.0); _dtbl[_i][3][1][_j, 8] := _x0-2*_i+5.0 end if end do end if end if; if _xin <> "last" then if 0 < 0 then if `dsolve/numeric/checkglobals`(op(_dtbl[1][14]), _pars, _n, _y0) then `dsolve/numeric/SC/reinitialize`(_dtbl, _y0, _n, procname, _pars, _i) end if end if; if _dtbl[1][4][7] = 0 then error "parameters must be initialized before solution can be computed" end if end if; _dat := eval(_dtbl[_i], 2); _dtbl[4] := _i; try _src := `dsolve/numeric/SC/IVPrun`(_dat, _xout) catch: userinfo(2, `dsolve/debug`, print(`Exception in solnproc:`, [lastexception][2 .. -1])); error  end try; if _src = 0 and 10 < _dat[4][9] then _val := _dat[3][1][_nv+1, 8] else _val := _dat[11][_dat[4][20], 0] end if; if _src <> 0 or _dat[4][9] <= 0 then _dtbl[1][5][1] := _xout else _dtbl[1][5][1] := _val end if; if _i = 3 and _val < _xout then Rounding := -infinity; if _dat[4][9] = 1 then error "cannot evaluate the solution further right of %1, probably a singularity", evalf[8](_val) elif _dat[4][9] = 2 then error "cannot evaluate the solution further right of %1, maxfun limit exceeded (see <a href='http://www.maplesoft.com/support/help/search.aspx?term=dsolve,maxfun' target='_new'>?dsolve,maxfun</a> for details)", evalf[8](_val) elif _dat[4][9] = 3 then if _dat[4][25] = 3 then error "cannot evaluate the solution past the initial point, problem may be initially singular or improperly set up" else error "cannot evaluate the solution past the initial point, problem may be complex, initially singular or improperly set up" end if elif _dat[4][9] = 4 then error "cannot evaluate the solution further right of %1, accuracy goal cannot be achieved with specified 'minstep'", evalf[8](_val) elif _dat[4][9] = 5 then error "cannot evaluate the solution further right of %1, too many step failures, tolerances may be too loose for problem", evalf[8](_val) elif 10 < _dat[4][9] then if _dat[4][9]-10 = _nv+1 then error "constraint projection failure on event at t=%1", evalf[8](_val) elif _dat[4][9]-10 = _nv+2 then error "index-1 and derivative evaluation failure on event at t=%1", evalf[8](_val) elif _dat[4][9]-10 = _nv+3 then error "maximum number of event iterations reached (%1) at t=%2", round(_dat[3][1][_nv+1, 3]), evalf[8](_val) else if _Env_dsolve_nowarnstop <> true then `dsolve/numeric/warning`(StringTools:-FormatMessage("cannot evaluate the solution further right of %1, event #%2 triggered a halt", evalf[8](_val), round(_dat[3][1][_dat[4][9]-10, 1]))) end if; Rounding := 'nearest'; _xout := _val end if else error "cannot evaluate the solution further right of %1", evalf[8](_val) end if elif _i = 2 and _xout < _val then Rounding := infinity; if _dat[4][9] = 1 then error "cannot evaluate the solution further left of %1, probably a singularity", evalf[8](_val) elif _dat[4][9] = 2 then error "cannot evaluate the solution further left of %1, maxfun limit exceeded (see <a href='http://www.maplesoft.com/support/help/search.aspx?term=dsolve,maxfun' target='_new'>?dsolve,maxfun</a> for details)", evalf[8](_val) elif _dat[4][9] = 3 then if _dat[4][25] = 3 then error "cannot evaluate the solution past the initial point, problem may be initially singular or improperly set up" else error "cannot evaluate the solution past the initial point, problem may be complex, initially singular or improperly set up" end if elif _dat[4][9] = 4 then error "cannot evaluate the solution further left of %1, accuracy goal cannot be achieved with specified 'minstep'", evalf[8](_val) elif _dat[4][9] = 5 then error "cannot evaluate the solution further left of %1, too many step failures, tolerances may be too loose for problem", evalf[8](_val) elif 10 < _dat[4][9] then if _dat[4][9]-10 = _nv+1 then error "constraint projection failure on event at t=%1", evalf[8](_val) elif _dat[4][9]-10 = _nv+2 then error "index-1 and derivative evaluation failure on event at t=%1", evalf[8](_val) elif _dat[4][9]-10 = _nv+3 then error "maximum number of event iterations reached (%1) at t=%2", round(_dat[3][1][_nv+1, 3]), evalf[8](_val) else if _Env_dsolve_nowarnstop <> true then `dsolve/numeric/warning`(StringTools:-FormatMessage("cannot evaluate the solution further left of %1, event #%2 triggered a halt", evalf[8](_val), round(_dat[3][1][_dat[4][9]-10, 1]))) end if; Rounding := 'nearest'; _xout := _val end if else error "cannot evaluate the solution further left of %1", evalf[8](_val) end if end if; if _EnvInFsolve = true then _dig := _dat[4][26]; _dat[4][26] := _EnvDSNumericSaveDigits; _Env_dsolve_SC_native := true; if _dat[4][25] = 1 then _i := 1; _dat[4][25] := 2 else _i := _dat[4][25] end if; _val := `dsolve/numeric/SC/IVPval`(_dat, _xout, _src); _dat[4][25] := _i; _dat[4][26] := _dig; [_xout, seq(_val[_vmap[_i]], _i = 1 .. _n-_ne)] else Digits := _dat[4][26]; _val := `dsolve/numeric/SC/IVPval`(eval(_dat, 2), _xout, _src); [_xout, seq(_val[_vmap[_i]], _i = 1 .. _n-_ne)] end if end proc, (2) = Array(1..3, {(1) = 18446744080243415278, (2) = 18446744080243415542, (3) = 18446744080243415718}), (3) = [t, x(t), diff(x(t), t)], (4) = []}); _solnproc := _dat[1]; _pars := map(rhs, _dat[4]); if not type(_xout, 'numeric') then if member(t, ["start", 'start', "method", 'method', "left", 'left', "right", 'right', "leftdata", "rightdata", "enginedata", "eventstop", 'eventstop', "eventclear", 'eventclear', "eventstatus", 'eventstatus', "eventcount", 'eventcount', "laxtol", 'laxtol', "numfun", 'numfun', NULL]) then _res := _solnproc(convert(t, 'string')); if 1 < nops([_res]) then return _res elif type(_res, 'array') then return eval(_res, 1) elif _res <> "procname" then return _res end if elif member(t, ["last", 'last', "initial", 'initial', NULL]) then _res := _solnproc(convert(t, 'string')); if type(_res, 'list') then return _res[2] else return NULL end if elif member(t, ["parameters", 'parameters', "initial_and_parameters", 'initial_and_parameters', NULL]) then _xout := convert(t, 'string'); _res := _solnproc(_xout); if _xout = "parameters" then return [seq(_pars[_i] = _res[_i], _i = 1 .. nops(_pars))] else return [_res[2], seq(_pars[_i] = [_res][2][_i], _i = 1 .. nops(_pars))] end if elif type(_xout, `=`) and member(lhs(_xout), ["initial", 'initial', "parameters", 'parameters', "initial_and_parameters", 'initial_and_parameters', NULL]) then _xout := convert(lhs(t), 'string') = rhs(t); if lhs(_xout) = "initial" then if type(rhs(_xout), 'list') then _res := _solnproc(_xout) else _res := _solnproc("initial" = ["single", 2, rhs(_xout)]) end if elif not type(rhs(_xout), 'list') then error "initial and/or parameter values must be specified in a list" elif lhs(_xout) = "initial_and_parameters" and nops(rhs(_xout)) = nops(_pars)+1 then _res := _solnproc(lhs(_xout) = ["single", 2, op(rhs(_xout))]) else _res := _solnproc(_xout) end if; if lhs(_xout) = "initial" then return _res[2] elif lhs(_xout) = "parameters" then return [seq(_pars[_i] = _res[_i], _i = 1 .. nops(_pars))] else return [_res[2], seq(_pars[_i] = [_res][2][_i], _i = 1 .. nops(_pars))] end if elif type(_xout, `=`) and member(lhs(_xout), ["eventdisable", 'eventdisable', "eventenable", 'eventenable', "eventfired", 'eventfired', "direction", 'direction', NULL]) then return _solnproc(convert(lhs(t), 'string') = rhs(t)) elif _xout = "solnprocedure" then return eval(_solnproc) elif _xout = "sysvars" then return _dat[3] end if; if procname <> unknown then return ('procname')(t) else _ndsol := `tools/gensym`("x(t)"); eval(FromInert(_Inert_FUNCTION(_Inert_NAME("assign"), _Inert_EXPSEQ(ToInert(_ndsol), _Inert_VERBATIM(pointto(_dat[2][2])))))); return FromInert(_Inert_FUNCTION(ToInert(_ndsol), _Inert_EXPSEQ(ToInert(t)))) end if end if; try _res := _solnproc(_xout); _res[2] catch: error  end try end proc

ins(X(t), t, 0, 10, 2, 5,
    scalex = 2, scaley = 10, offsetx = -3, offsety=2,
    plotoptions = [color = green],
    subplotoptions = [adaptive = 12, resolution = 1600,
                      numpoints = 1000, color = blue],
    scaling = constrained);


Download magde.mw

Maple 16.02 (64bit, on Windows 7),

restart:

GammaDist := int((lambda^k)*(z^(k-1))*(exp(-lambda*z))/(k-1)!,
                 z=0..t):

GammaDensity := diff(GammaDist, t):

simplify(combine(convert(GammaDensity,exp)));


                (k - 1)       k                 
               t        lambda  exp(-lambda t) k
               ---------------------------------
                         factorial(k)     
      
convert(simplify(convert(simplify(GammaDensity),exp)),factorial);

                 (k - 1)       k               
                t        lambda  exp(-lambda t)
                -------------------------------
                       factorial(k - 1)        

acer

Maple 16.02 (64bit, on Windows 7),

restart:

GammaDist := int((lambda^k)*(z^(k-1))*(exp(-lambda*z))/(k-1)!,
                 z=0..t):

GammaDensity := diff(GammaDist, t):

simplify(combine(convert(GammaDensity,exp)));


                (k - 1)       k                 
               t        lambda  exp(-lambda t) k
               ---------------------------------
                         factorial(k)     
      
convert(simplify(convert(simplify(GammaDensity),exp)),factorial);

                 (k - 1)       k               
                t        lambda  exp(-lambda t)
                -------------------------------
                       factorial(k - 1)        

acer

There are no routines in Maple for NetCDF per se, as far as I know.

FYI, a question was asked here about the system of formats HDF5 which is a subset of what NetCDF can support.

I suspect that plain wrapperless external calling from Maple would likely not suffice, and that (hand-written) wrappers would be needed. (...and then those would need to be precompiled, if distributed to others, etc).

To support these things comprehensively looks like a big job. Is it worth doing the simplest kind of examples first, and then trying to build up to multiple datatypes and containers, in steps? Or would that just satisfy almost nobody, so that lobbying for the Full Thing would be better?

acer

@Markiyan Hirnyk Or course. No such restriction was mentioned in the original Question, and without seeing his code we are in no position to judge it so (unless you can read minds, which previously you have indicated was not the case). I explicitly stated only that, "The following two examples are the same except for using `s` versus `s1`."

If `s1` appeared only in that one line, and even if what was inside that `evalf` call had no more usual global side-effects, then the statement could still affect memory ordering. For example, that could affect set element access in older versions of Maple, but we don't know which version he's using.

We'd likely need to see you code, or at least a small representative sample which reproduces the problem, in order to give best advice.

Are you using sets? There are scenarios in which is makes a difference that set element access is ordered (by name, lexicographically, in recent Maple versions). The following two examples are the same except for using `s` versus `s1`.

restart:
G := {s0, s1, s00}:
T := [t0=10^20, t1=1.0e-5, t00=-1.0e20]:
s0 := eval(t0,T): s00 := eval(t00,T):

s1 := evalf( eval(t1,T) ):

add( G[i], i=1..nops(G) );

                            0.000010

restart:
G := {s0, s, s00}:
T := [t0=10^20, t1=1.0e-5, t00=-1.0e20]:
s0 := eval(t0,T): s00 := eval(t00,T):

s := evalf( eval(t1,T) ):

add( G[i], i=1..nops(G) );

                               0.

acer

@Alejandro Jakubi I agree with your assessment of the functionality. Thanks. I was forgetting the (relatively new-ish) `parametric` option, in my comment's paragraph.

But, to address Markiyan's concerns, my comment contained a presumption rather than a claim. I interpret `solve(eqs,vars)` to be a request for solutions containing only the names in `vars` on the LHS. How else should it be interpreted as different from `solve(eqs)`? And if there are any equations (not trivially identical to zero) in `eqs` which contain none of the names in `vars` then they will not be satisfied by such a solution. The procedure SolveTools:-LinearSolvers:-PolynomialCleanup may be key to the processing here.

@Alejandro Jakubi I agree with your assessment of the functionality. Thanks. I was forgetting the (relatively new-ish) `parametric` option, in my comment's paragraph.

But, to address Markiyan's concerns, my comment contained a presumption rather than a claim. I interpret `solve(eqs,vars)` to be a request for solutions containing only the names in `vars` on the LHS. How else should it be interpreted as different from `solve(eqs)`? And if there are any equations (not trivially identical to zero) in `eqs` which contain none of the names in `vars` then they will not be satisfied by such a solution. The procedure SolveTools:-LinearSolvers:-PolynomialCleanup may be key to the processing here.

First 395 396 397 398 399 400 401 Last Page 397 of 605